GM Service Manual Online
For 1990-2009 cars only
Figure 1:

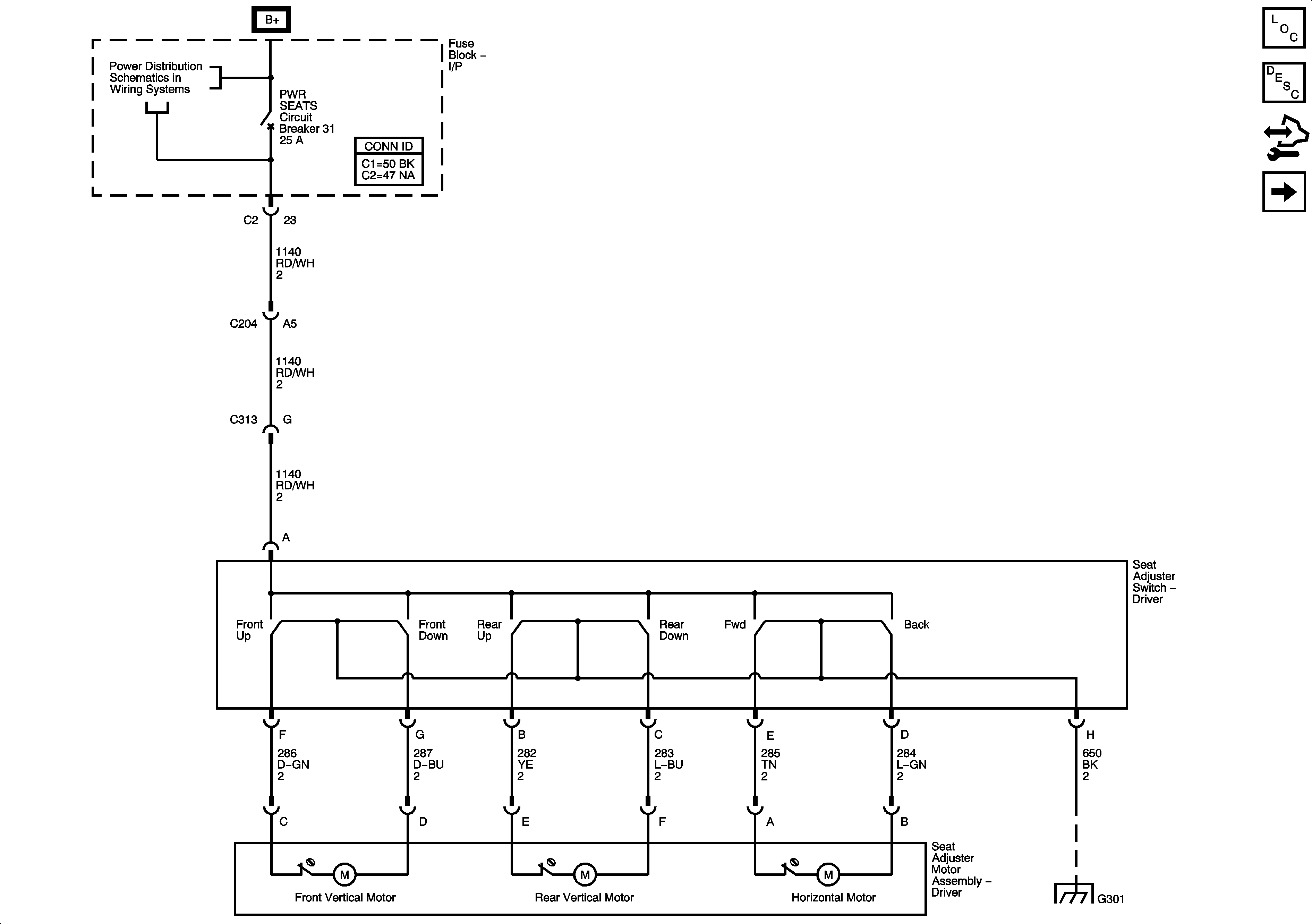
Power Seat


Object Number: 1636960  Size: FS
Master Electrical Component List
Power Seats System Description and Operation
Control Module References
Memory Seat Controls
BATT MAIN 2, HTD/SEATS, LH-PSD, PWR MIR, RH-PSD, Sit-N-Lift Seat, and STOP/TRN Fuses, PWR SEATS and Sit-N-Lift Circuit Breaker
G301
Figure 2:

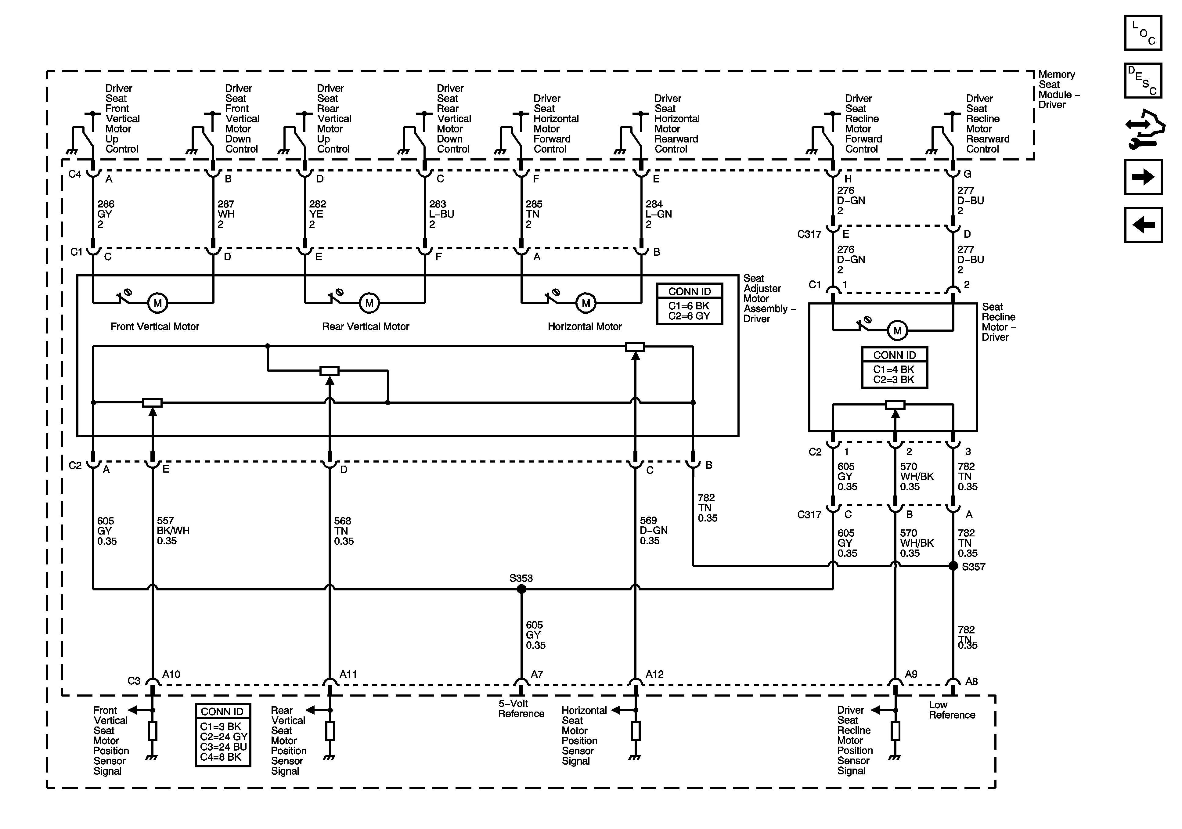
Memory Seat Controls


Object Number: 1636961  Size: FS
Master Electrical Component List
Memory Seats Description and Operation
Control Module References
Memory Seat Motors and Sensors
Power Seat
BATT MAIN 2, HTD/SEATS, LH-PSD, PWR MIR, RH-PSD, Sit-N-Lift Seat, and STOP/TRN Fuses, PWR SEATS and Sit-N-Lift Circuit Breaker
Data Link Connector (DLC) Schematics
Left Door and Roof
G301
G301
Figure 3:

Memory Seat Motors and Sensors


Object Number: 1636962  Size: FS
Master Electrical Component List
Memory Seats Description and Operation
Control Module References
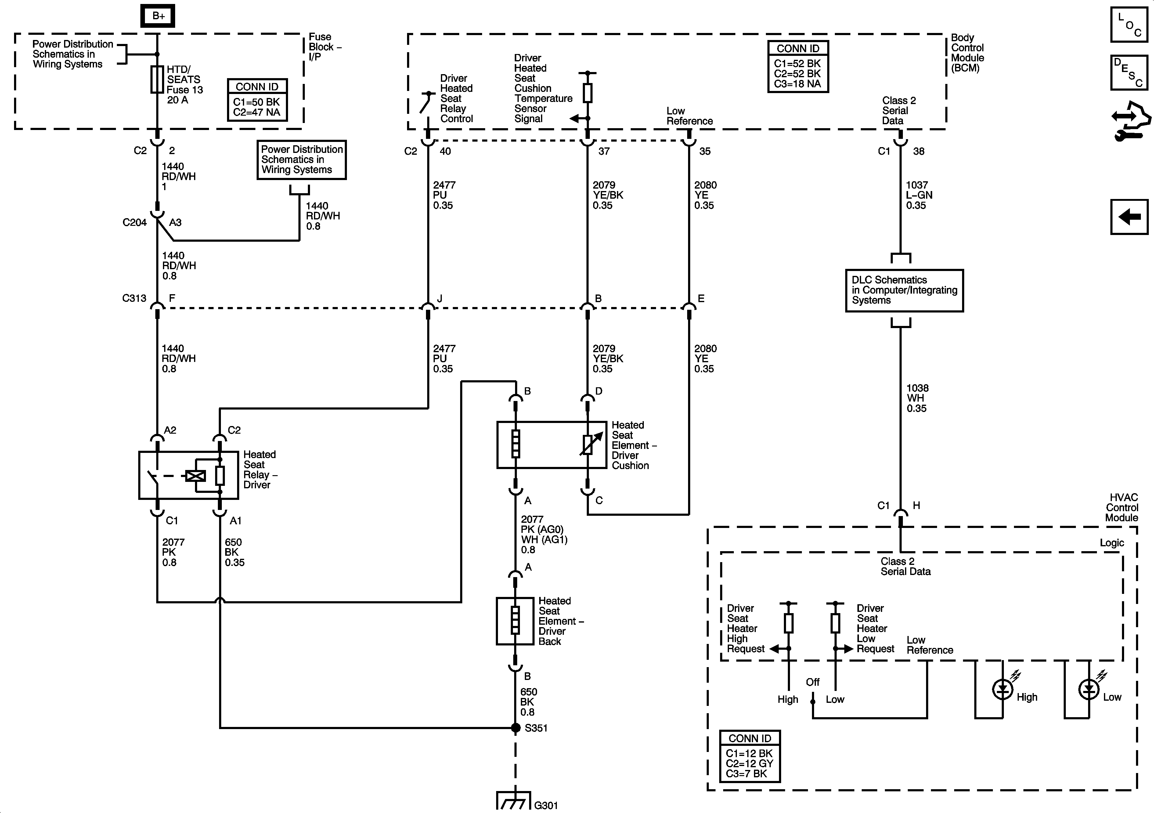
Heated Seat
Memory Seat Controls
Figure 4:

Heated Seat


Object Number: 1636963  Size: FS
Master Electrical Component List
Heated Seats Description and Operation
Control Module References
Memory Seat Motors and Sensors
BATT MAIN 2, HTD/SEATS, LH-PSD, PWR MIR, RH-PSD, Sit-N-Lift Seat, and STOP/TRN Fuses, PWR SEATS and Sit-N-Lift Circuit Breaker
BATT MAIN 2, HTD/SEATS, LH-PSD, PWR MIR, RH-PSD, Sit-N-Lift Seat, and STOP/TRN Fuses, PWR SEATS and Sit-N-Lift Circuit Breaker
Data Link Connector (DLC) Schematics
G301