GM Service Manual Online
For 1990-2009 cars only
Makes
🢒
Chevrolet
🢒
2006
🢒
Uplander Ext.
🢒
Accessories
🢒
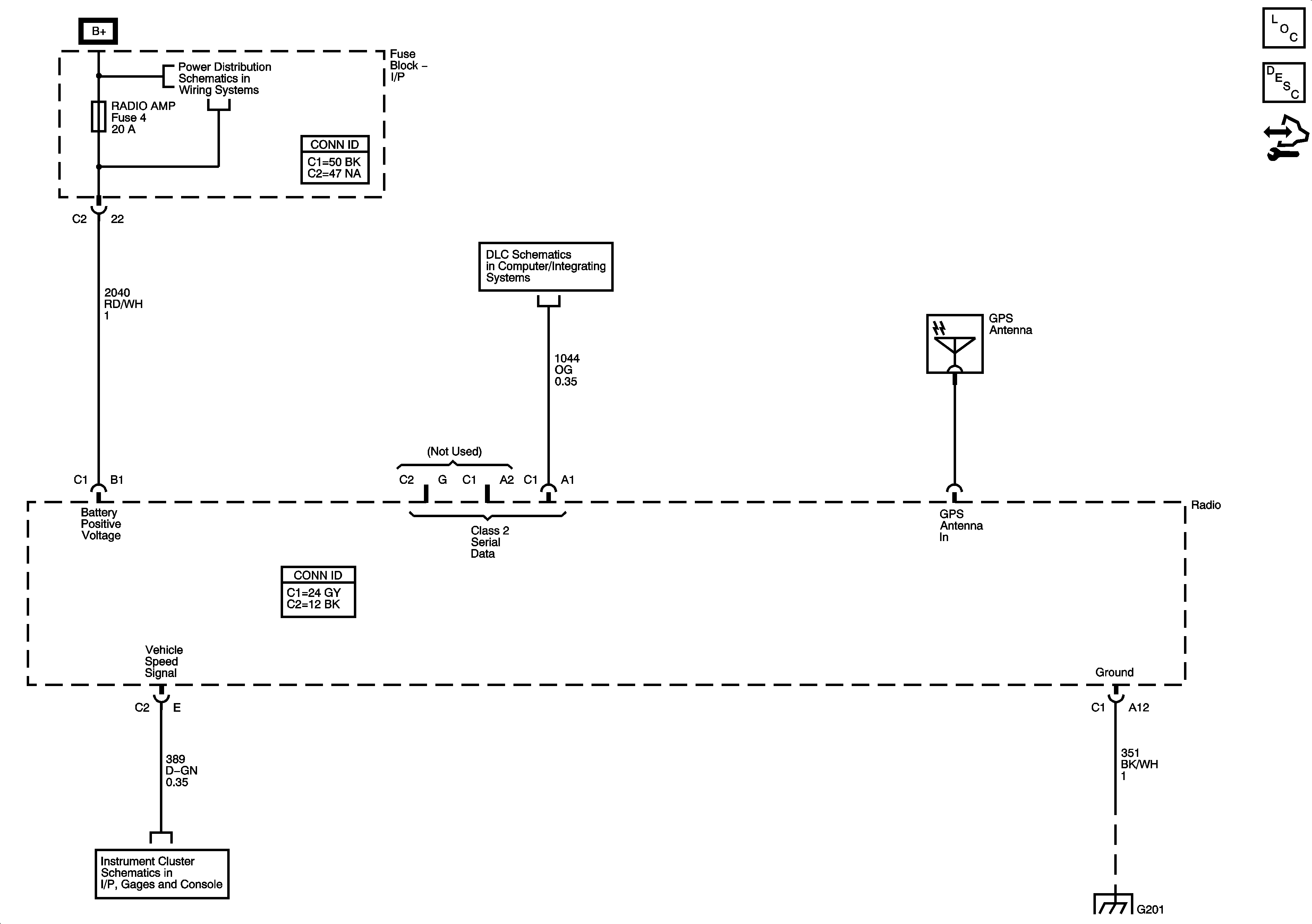
Navigation Systems
🢒 Navigation System Schematics
Master Electrical Component List
Control Module References
CNSTR/VENT, CLSTR/HVAC, INT/LAMP, ONSTAR, and RADIO AMP Fuses
Data Link Connector (DLC) Schematics
Gages, Ground, and Power
G201