GM Service Manual Online
For 1990-2009 cars only
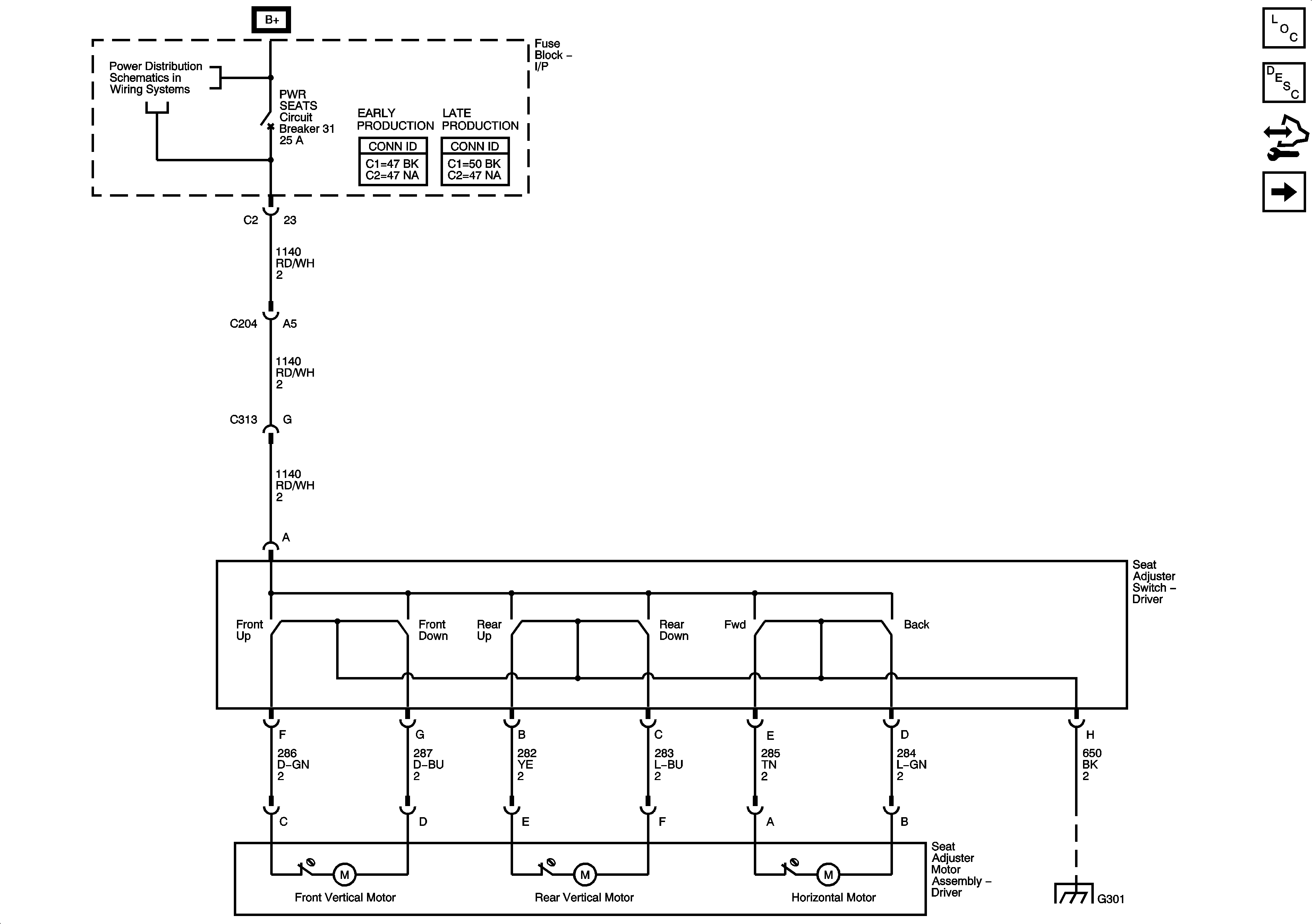
Figure 1:

Power Seat


Object Number: 1496359  Size: FS
Master Electrical Component List
Power Seats System Description and Operation
Control Module References
Memory Seat Controls
BATT MAIN 2, HTD/SEATS, LH-PSD, PWR MIR, RH-PSD, and STOP/TRN Fuses, PWR SEATS Circuit Breaker
G301
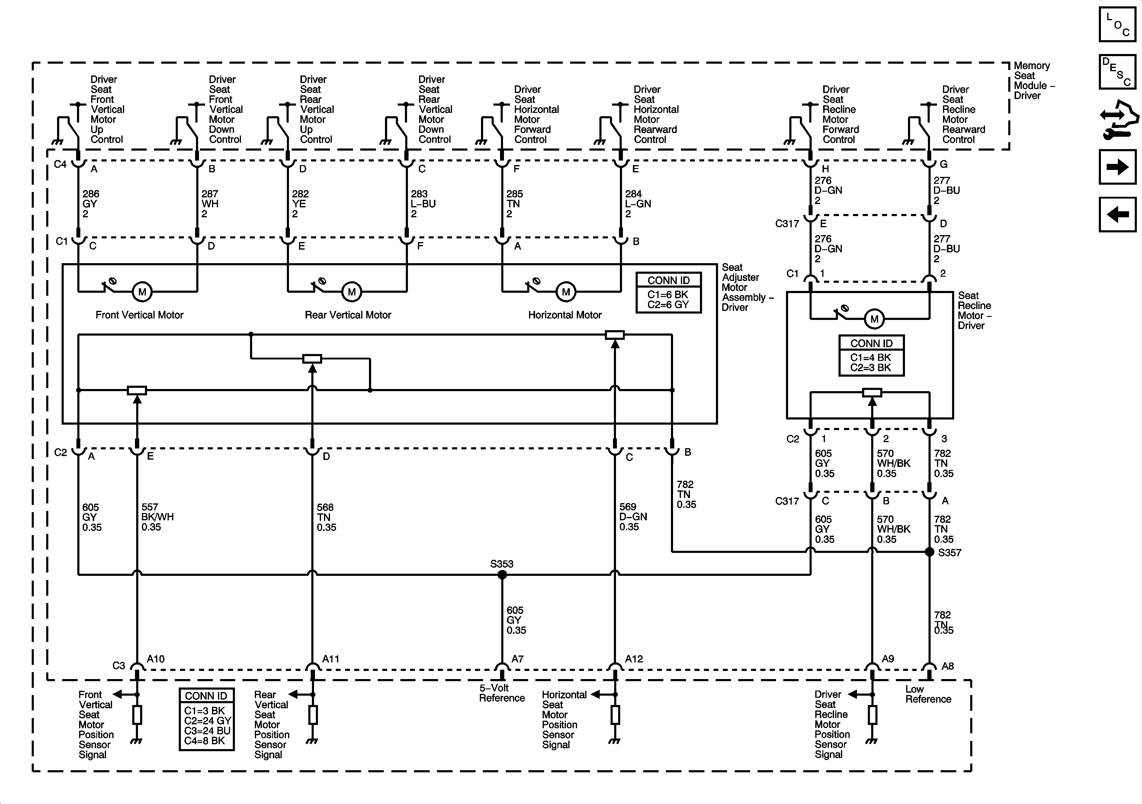
Figure 2:

Memory Seat Controls


Object Number: 1496361  Size: FS
Master Electrical Component List
Memory Seats Description and Operation
Control Module References
Memory Seat Motors and Sensors
Power Seat
BATT MAIN 2, HTD/SEATS, LH-PSD, PWR MIR, RH-PSD, and STOP/TRN Fuses, PWR SEATS Circuit Breaker
DLC Schematics
Left Door and Roof
G301
G301
Figure 3:

Memory Seat Motors and Sensors


Object Number: 1496364  Size: FS
Master Electrical Component List
Memory Seats Description and Operation
Control Module References
Heated Seat
Memory Seat Controls
Figure 4:

Heated Seat


Object Number: 1496367  Size: FS
Master Electrical Component List
Heated Seats Description and Operation
Control Module References
Memory Seat Motors and Sensors
BATT MAIN 2, HTD/SEATS, LH-PSD, PWR MIR, RH-PSD, and STOP/TRN Fuses, PWR SEATS Circuit Breaker
BATT MAIN 2, HTD/SEATS, LH-PSD, PWR MIR, RH-PSD, and STOP/TRN Fuses, PWR SEATS Circuit Breaker
DLC Schematics
G301