GM Service Manual Online
For 1990-2009 cars only
Figure 1:

Door Locks, Sliding Door Jamb Switches and Liftgate Door Lock


Object Number: 696465  Size: FS
IGN 1, SDM, T/SIG, CRUISE and PCM PASS KEY/CLUSTER Fuses
IGN 1, SDM, T/SIG, CRUISE and PCM PASS KEY/CLUSTER Fuses
BATT MAIN 1, CLUSTER BATT, RR PWR SCKT, PWR LOCK, RAP RELAY, CTSY LAMP, CTSY LAMP, ONSTAR, CIGAR DLC/APO FRT, and PWR MIRROR Fuses
IGN MAIN 2, BCM PRGRM, RR WPR/WSHR, MALL/CLUSTER and FRT/WPR/WSHR Fuses
G302 (2 of 2)
G302 (2 of 2)
G401
Master Electrical Component List
Interior Lighting Systems Description and Operation
Interior Lamp and Multifunction Switch and Sunshade Lighted Vanity Mirror
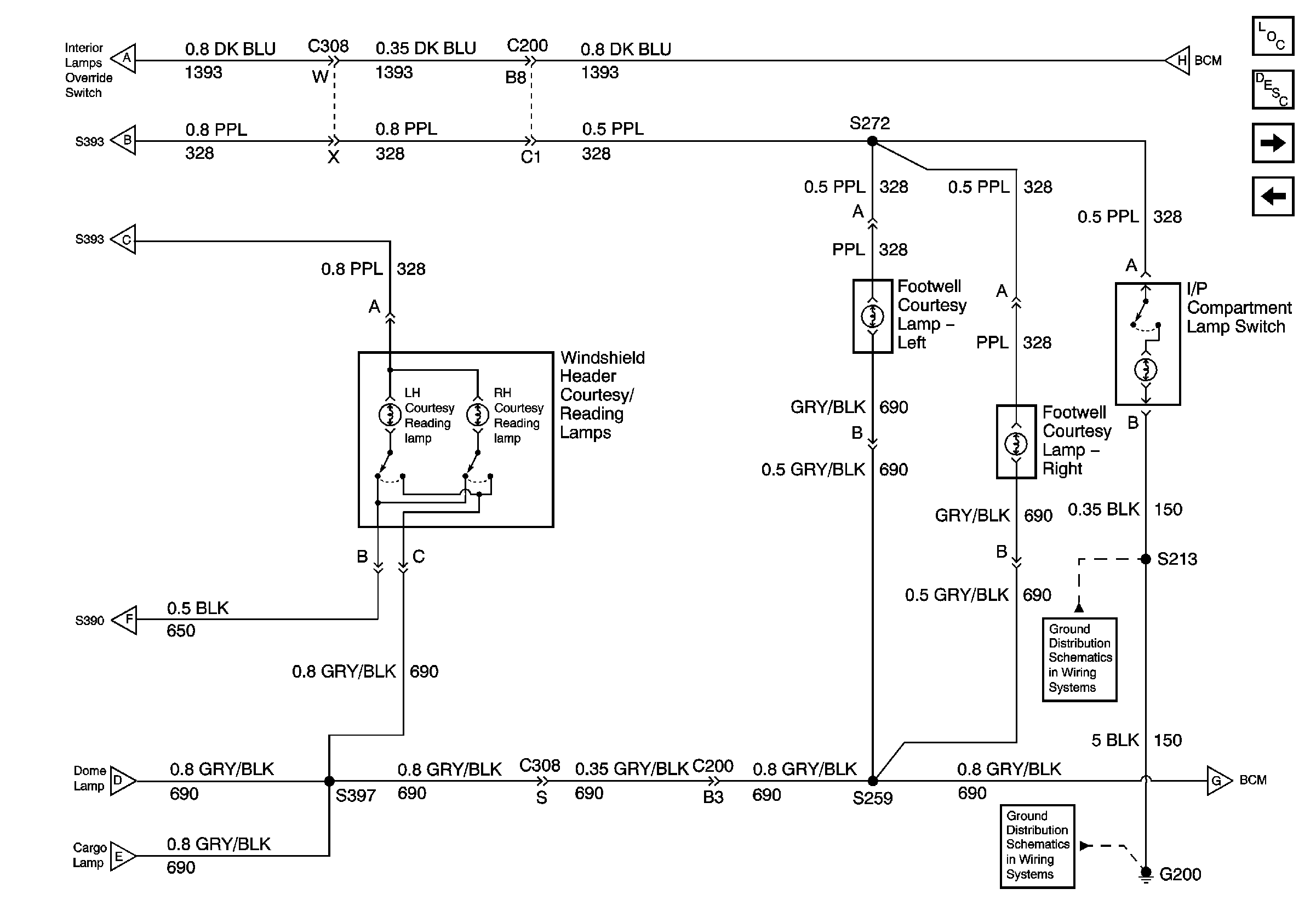
Figure 2:

Interior Lamp and Multifunction Switch and Sunshade Lighted Vanity Mirror


Object Number: 696467  Size: FS
Windshield Header/Courtesy Reading Lamps
Windshield Header/Courtesy Reading Lamps
Windshield Header/Courtesy Reading Lamps
Windshield Header/Courtesy Reading Lamps
Windshield Header/Courtesy Reading Lamps
Windshield Header/Courtesy Reading Lamps
G302 (1 of 2)
Master Electrical Component List
Interior Lighting Systems Description and Operation
Windshield Header/Courtesy Reading Lamps
Door Locks, Sliding Door Jamb Switches and Liftgate Door Lock
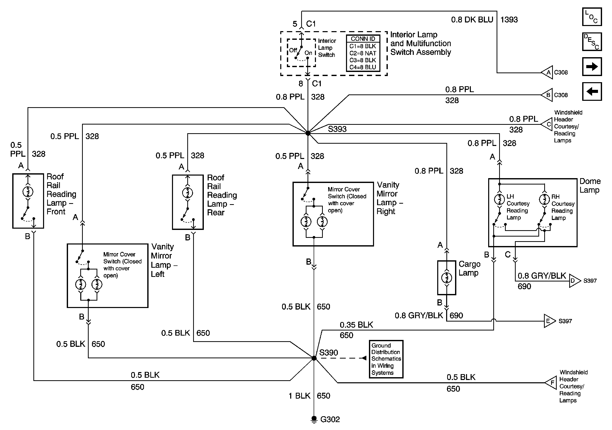
Figure 3:

Windshield Header/Courtesy Reading Lamps


Object Number: 696474  Size: FS
Interior Lamp and Multifunction Switch and Sunshade Lighted Vanity Mirror
Interior Lamp and Multifunction Switch and Sunshade Lighted Vanity Mirror
Interior Lamp and Multifunction Switch and Sunshade Lighted Vanity Mirror
Interior Lamp and Multifunction Switch and Sunshade Lighted Vanity Mirror
Interior Lamp and Multifunction Switch and Sunshade Lighted Vanity Mirror
Interior Lamp and Multifunction Switch and Sunshade Lighted Vanity Mirror
BCM, Headlamp and IP Lamp Dimmer Switch
G200 (2 of 3)
BCM, Headlamp and IP Lamp Dimmer Switch
Master Electrical Component List
Interior Lighting Systems Description and Operation
BCM, Headlamp and IP Lamp Dimmer Switch
Interior Lamp and Multifunction Switch and Sunshade Lighted Vanity Mirror
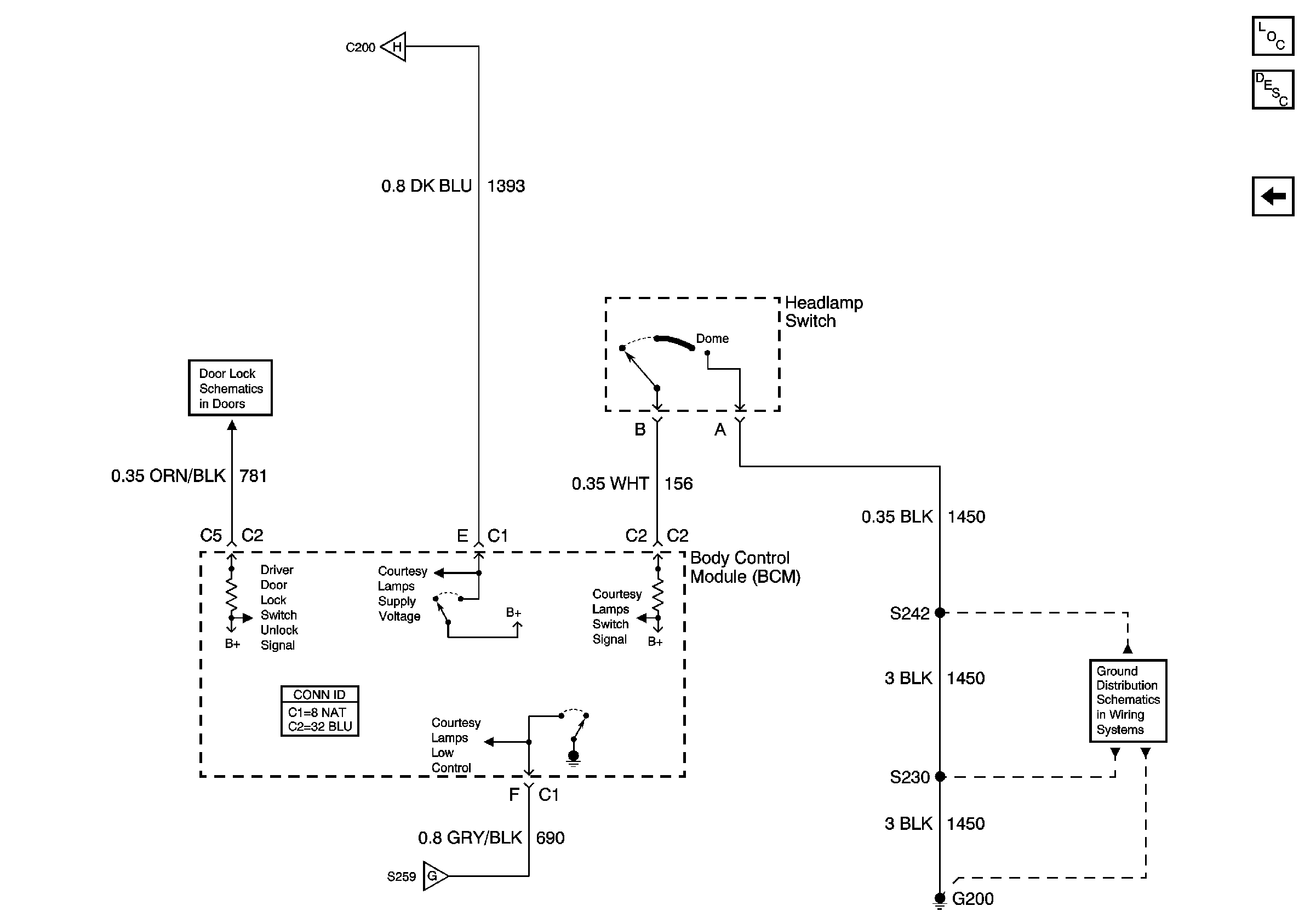
Figure 4:

BCM, Headlamp and IP Lamp Dimmer Switch


Object Number: 696481  Size: FS
Windshield Header/Courtesy Reading Lamps
Key Cylinder Switches
Windshield Header/Courtesy Reading Lamps
G200 (1 of 3)
Master Electrical Component List
Interior Lighting Systems Description and Operation
Windshield Header/Courtesy Reading Lamps