GM Service Manual Online
For 1990-2009 cars only
Figure 1:

Transaxle Cutaway View


Object Number: 1262725  Size: LF
(1)Input Shaft
(2)Torque converter
(3)Oil Pump
(4)Brake F
(5)Valve Body
(6)Output Speed Sensor
(7)Brake D
(8)Brake C
(9)Clutch C
(10)Input Speed Sensor
(11)Clutch E
(12)Rear Planetary Gear Set
(13)Front Planetary Gear Set
(14)Helical Lock Gear
(15)Sun Gear
(16)Side Shaft
(17)Differential
Figure 2:

Torque Converter


Object Number: 1257106  Size: MF
(1)Torque Converter Housing
(2)Torque Converter Gasket
(3)Magnet
(4)Oil Baffle Plate
(5)Bolt
(6)Screw
(7)Oil Filter
(8)O-Ring
(9)Steel Gasket
(10)Pressure Plug
(11)Pressure Plug
(12)Oil Drain Plug
(13)Bolt
(14)Torque Converter
(15)Oil Level Plug
(16)Bolt
(17)Screw
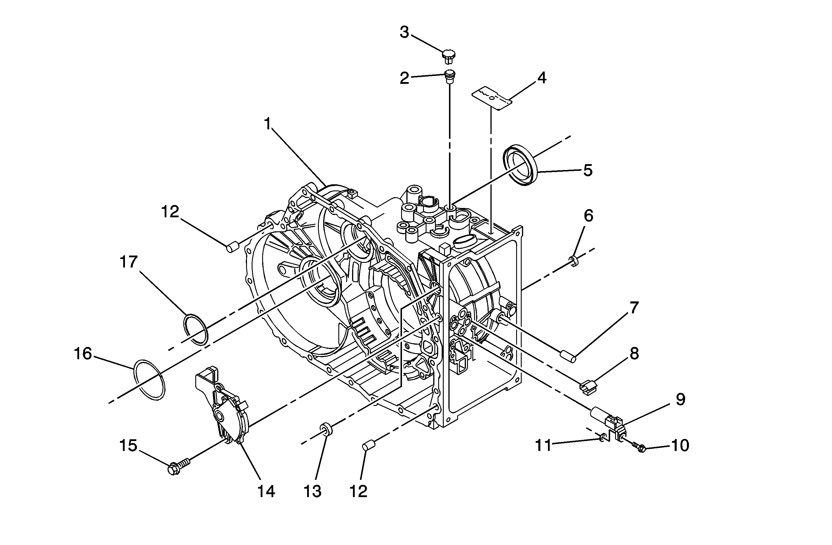
Figure 3:

Transaxle Housing


Object Number: 1257107  Size: MF
(1)Transaxle Housing
(2)Breather Pipe
(3)Sleeve Protector
(4)Type Plate
(5)Axle Shaft Seal
(6)Sealing Sleeve
(7)Sealing Sleeve
(8)Cable Terminal
(9)Output Speed Sensor
(10)Bolt
(11)Washer
(12)Bushing
(13)Shaft Seal
(14)Park/Neutral Position Switch
(15)Bolt
(16)Shim
(17)Shim
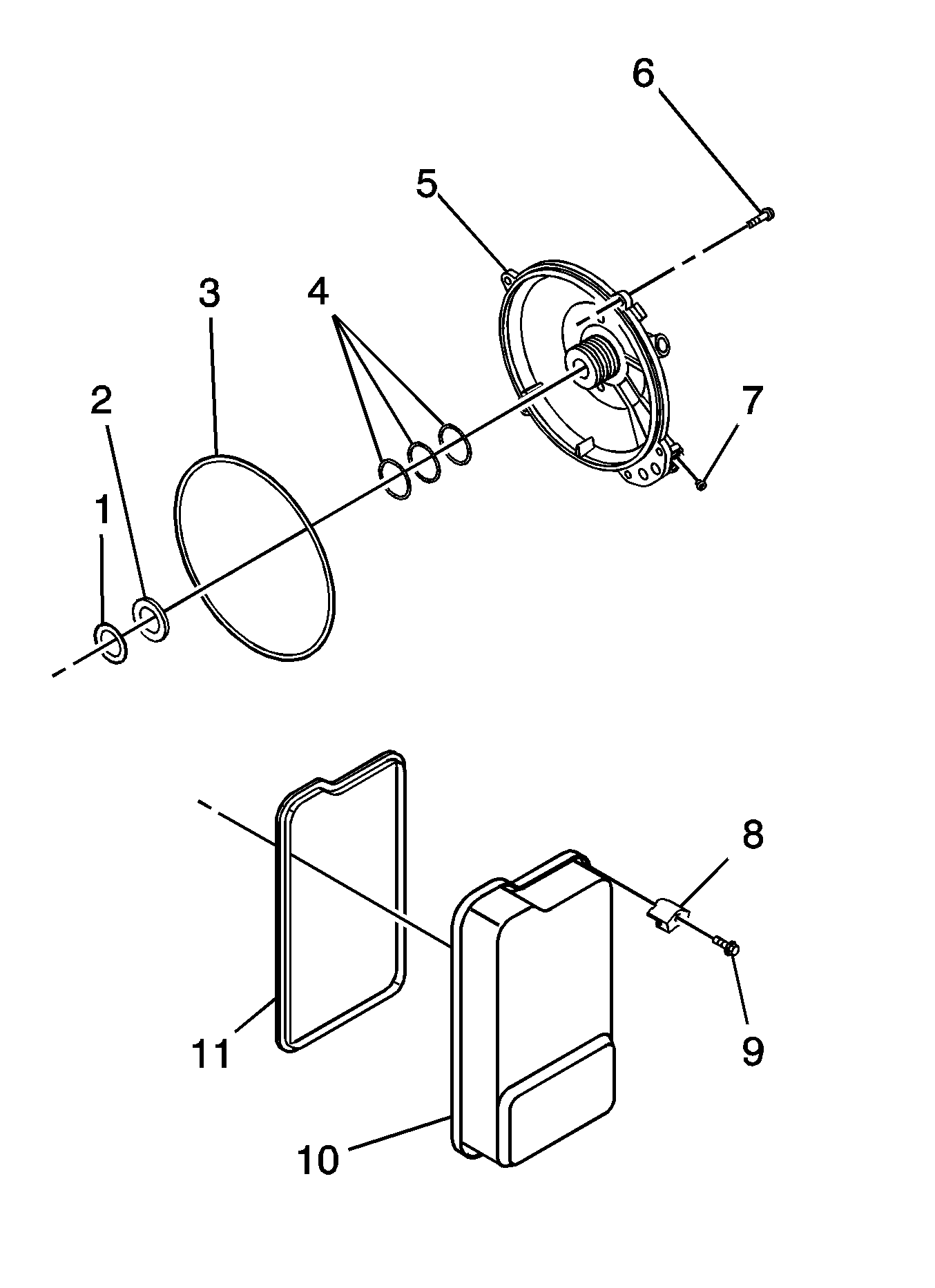
Figure 4:

Oil Pump


Object Number: 1257108  Size: MF
(1)Oil Pump Seal
(2)Washer
(3)Oil Pump Housing
(4)Dowel Pin
(5)Bolt
(6)O-Ring
(7)Bolt
Figure 5:

Rear Cover and Oil Pan Cover


Object Number: 1257115  Size: MH
(1)Shim
(2)Needle Bearing
(3)O-Ring
(4)Piston Ring
(5)Rear Cover
(6)Bolt
(7)Screw Plug
(8)Oil Pan Bracket
(9)Bolt
(10)Oil Pan
(11)Oil Pan Gasket
Figure 6:

Parking Lever


Object Number: 1257118  Size: MH
(1)Selector Shaft
(2)Stop Bushing
(3)Detent Disc
(4)Clamping Sleeve
(5)Connecting Bar
(6)Leg Spring
(7)Pawl
(8)Pin
(9)Support Bolt
Figure 7:

Input Shaft and Shift Gear


Object Number: 1257104  Size: LF
(1)Inner Disc Carrier F
(2)Clutch Plate F
(3)Line Clutch Disc F
(4)Clutch Outer Disc F
(5)Spring Disc
(6)Stop Ring
(7)Cup Spring
(8)O-Ring
(9)O-Ring
(10)Piston D
(11)Slotted Nut
(12)Roller Bearing
(13)Adjust Ring
(14)Bearing Plate
(15)Roller Bearing
(16)Spur Gear
(17)Piston D
(18)Spring Disc
(19)Snap Ring
(20)Clutch Plate D
(21)Cup Spring
(22)Line Clutch Disc D
(23)Spring Disc
(24)Disc Carrier C/D
(25)Pitting Key
(26)Line Clutch Disc C
(27)Clutch Outer Disc C
(28)Cup Spring
(29)Line Clutch Disc C
(30)Snap Ring
(31)Piston C
(32)Cylinder C
(33)Snap Ring
(34)Front Ring Gear
(35)Oil Tray
(36)Front Planetary Gear
(37)Front Sun Gear
(38)Snap Ring
(39)Needle Bearing
(40)Rear Planetary Gear Set
(41)Snap Ring
(42)Rear Sun Gear
(43)Needle Bearing
(44)Snap Ring
(45)Piston B
(46)Clutch Plate B
(47)Clutch Outer Disc B
(48)Line Clutch Disc B
(49)Spring Disc
(50)Piston Ring
(51)Inner Disc Carrier E
(52)Needle Bearing
(53)Snap Ring
(54)Clutch Plate Disc E
(55)Line Clutch Disc E
(56)Clutch Outer Disc E
(57)Spring Disc
(58)Retainer Ring
(59)O-Ring
(60)Oil Dam
(61)Cup Spring
(62)O-Ring
(63)Piston E
(64)O-ring
(65)Input Shaft
(66)O-Ring
(67)O-Ring
(68)Piston
(69)Oil Dam
(70)O-Ring
(71)Cup Spring
(72)Stop Ring
(73)Shim
(74)Needle Bearing
(75)O-Ring
(76)Piston Ring
(77)Rear Cover
Figure 8:

Valve Body


Object Number: 1257113  Size: MH
(1)Control Valve Body
(2)Cap Screw
(3)Fixing Plate
(4)Bolt
(5)Solenoid Valve
(6)Cap Screw
(7)Solenoid Valve
(8)Solenoid Valve
(9)O-Ring
(10)Cap Screw
(11)Input Shaft Speed (ISS) Sensor
(12)Fixing Plate
(13)Valve Body Wiring Harness
(14)Cable Terminal
(15)Transmission Fluid Temperature (TFT) Sensor
(16)O-Ring
(17)Plug
(18)Retaining Clip