GM Service Manual Online
For 1990-2009 cars only
Makes
🢒
Chevrolet
🢒
2006
🢒
Vivant
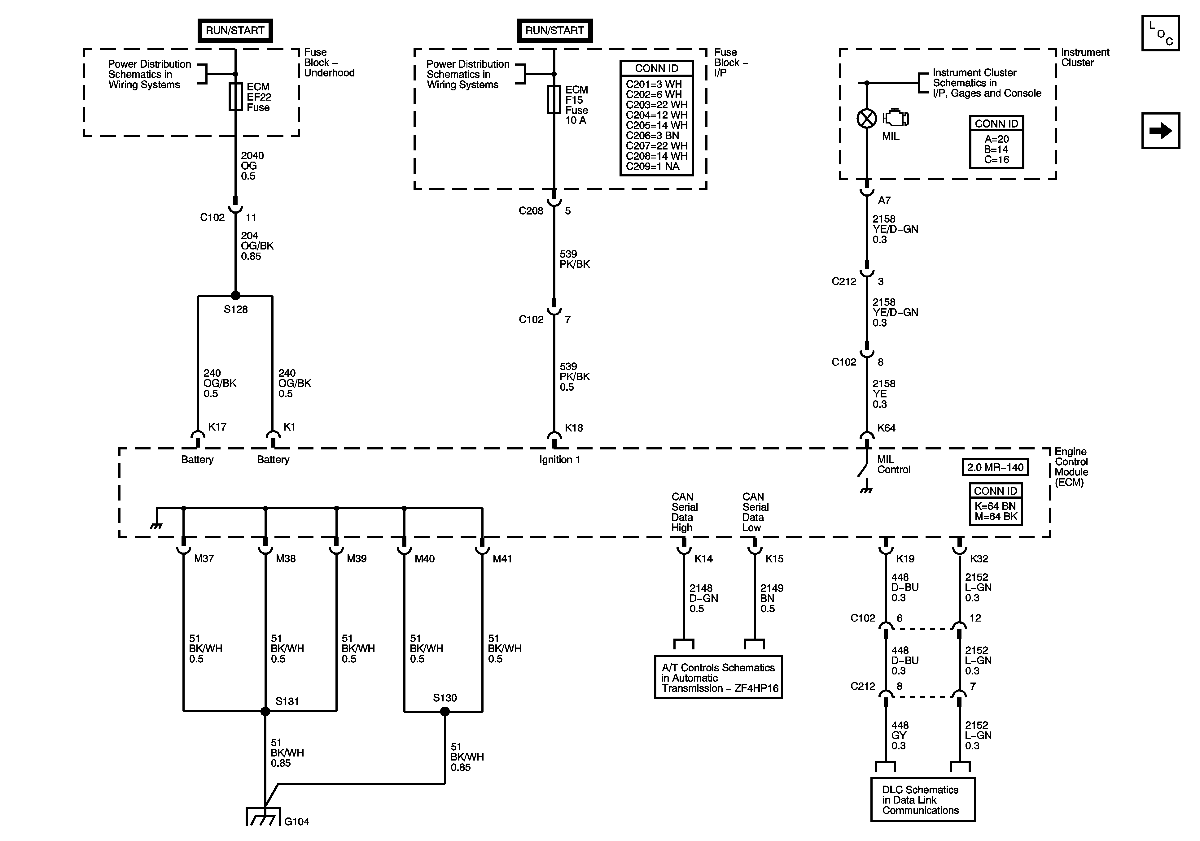
🢒 Power, Ground, Serial Data, Malfunction Indicator Lamp (MIL)
Power, Ground, Serial Data, Malfunction Indicator Lamp (MIL)
Power, Ground, Serial Data, Malfunction Indicator Lamp (MIL)
Master Electrical Component List
Engine Data Sensors
Underhood Fuse Block - Battery Feeds
Underhood Fuse Block - Battery Feeds
CLUSTER, AIR BAG, TURN SIGNAL, and CRUISE Fuses (LHD)
Transmission Control Module (TCM) - Engine Control Module (ECM) Communications
Sirius D4 LHD