GM Service Manual Online
For 1990-2009 cars only
Makes
🢒
Chevrolet
🢒
2006
🢒
Vivant
🢒 Front Fog Lamps
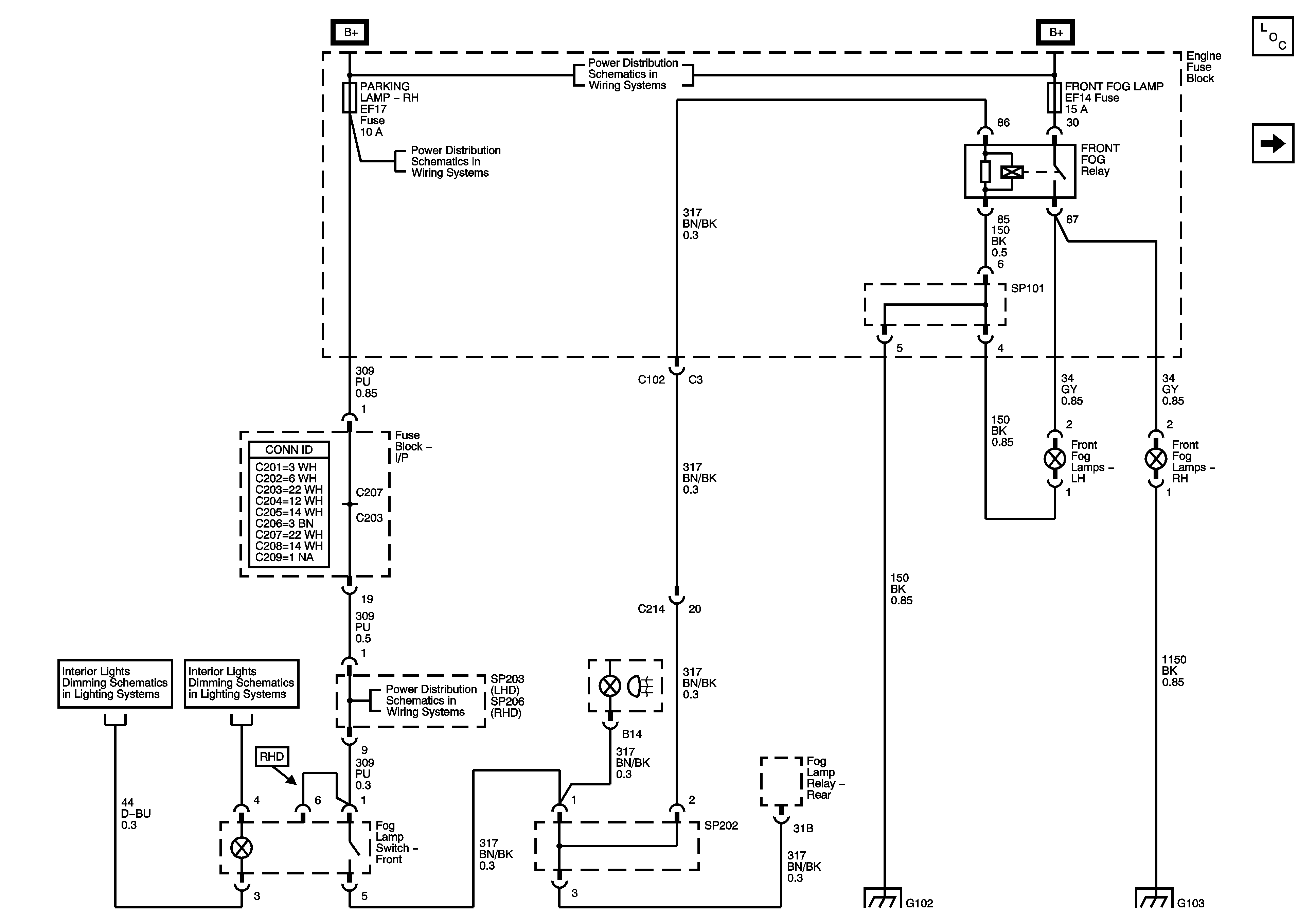
Front Fog Lamps
Front Fog Lamps
Master Electrical Component List
Rear Fog Lamps
Park Lamps and and License Plate Lamps (LHD)
Park Lamps and and License Plate Lamps (LHD)
IP Illumination (w/ Dimming (LHD))
IP Illumination (w/ Dimming (LHD))
Park Lamps and and License Plate Lamps (LHD)