GM Service Manual Online
For 1990-2009 cars only
Makes
🢒
Chevrolet
🢒
2007
🢒
Vivant
🢒
Body Systems
🢒
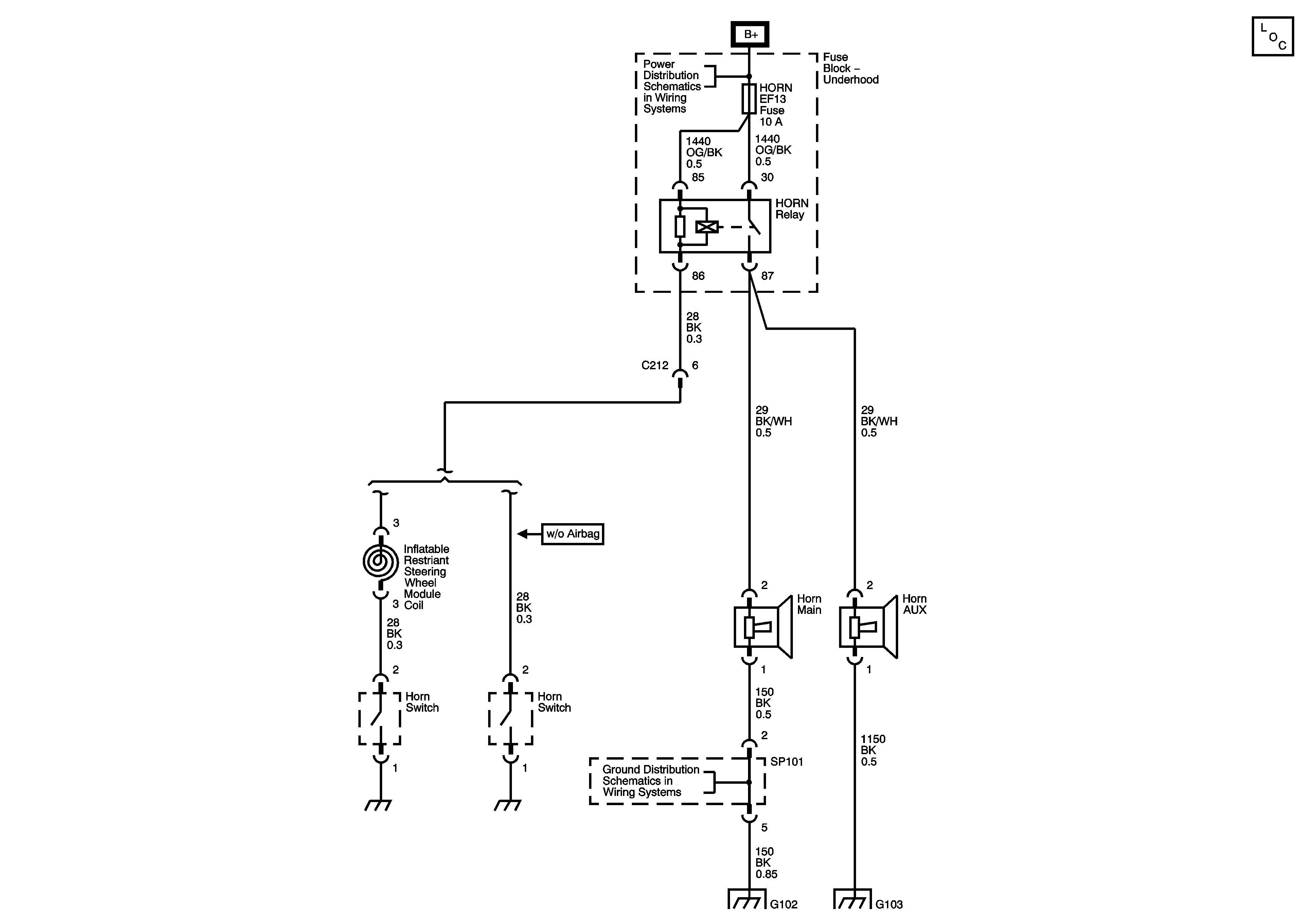
Horns
🢒 Horn Schematics
Master Electrical Component List
ABS, ECM and Siren Fuses
G102, G101, G106