GM Service Manual Online
For 1990-2009 cars only
Makes
🢒
Daewoo
🢒
2009
🢒
G2X
🢒
Power and Signal Distribution
🢒
Data Communications
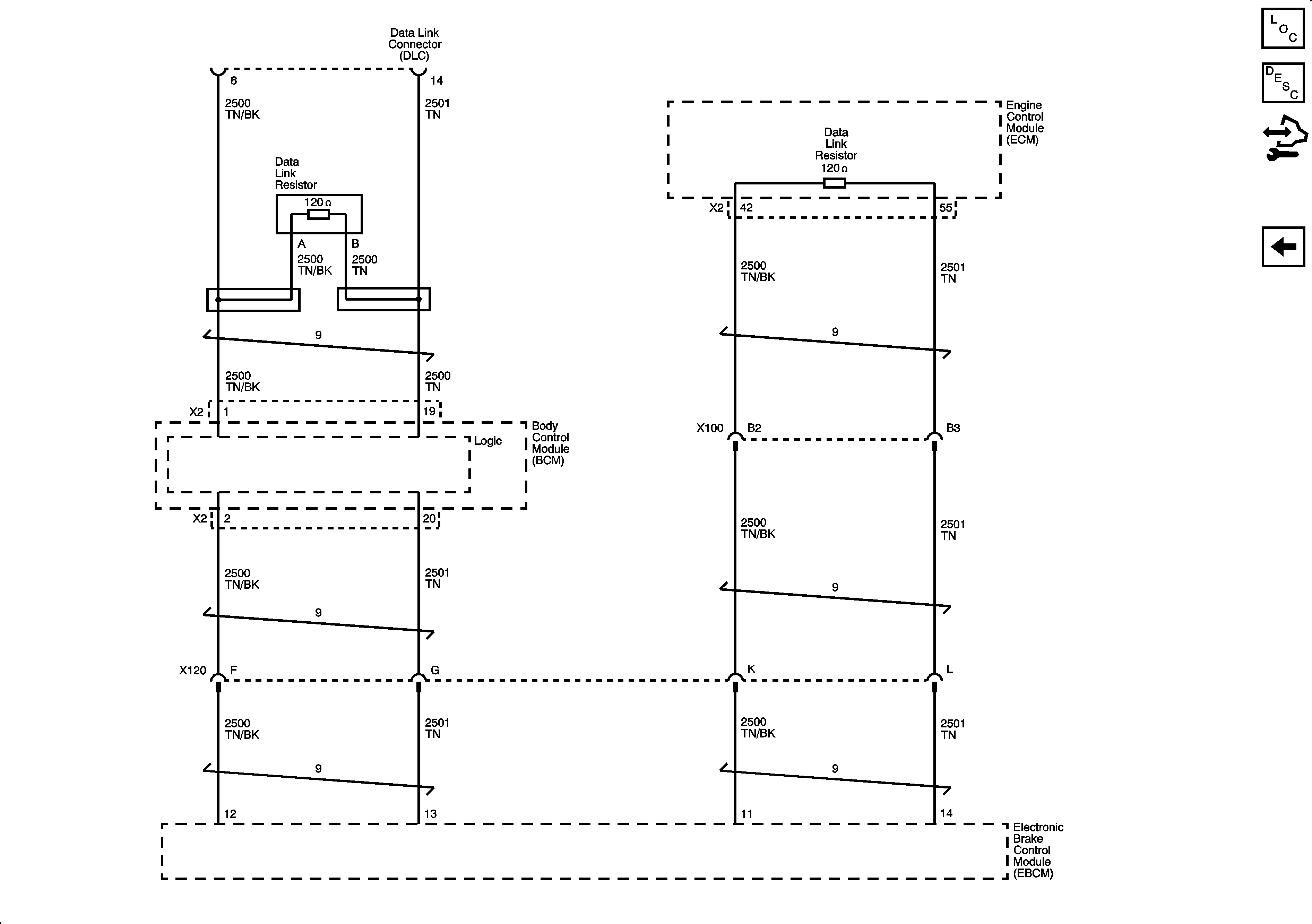
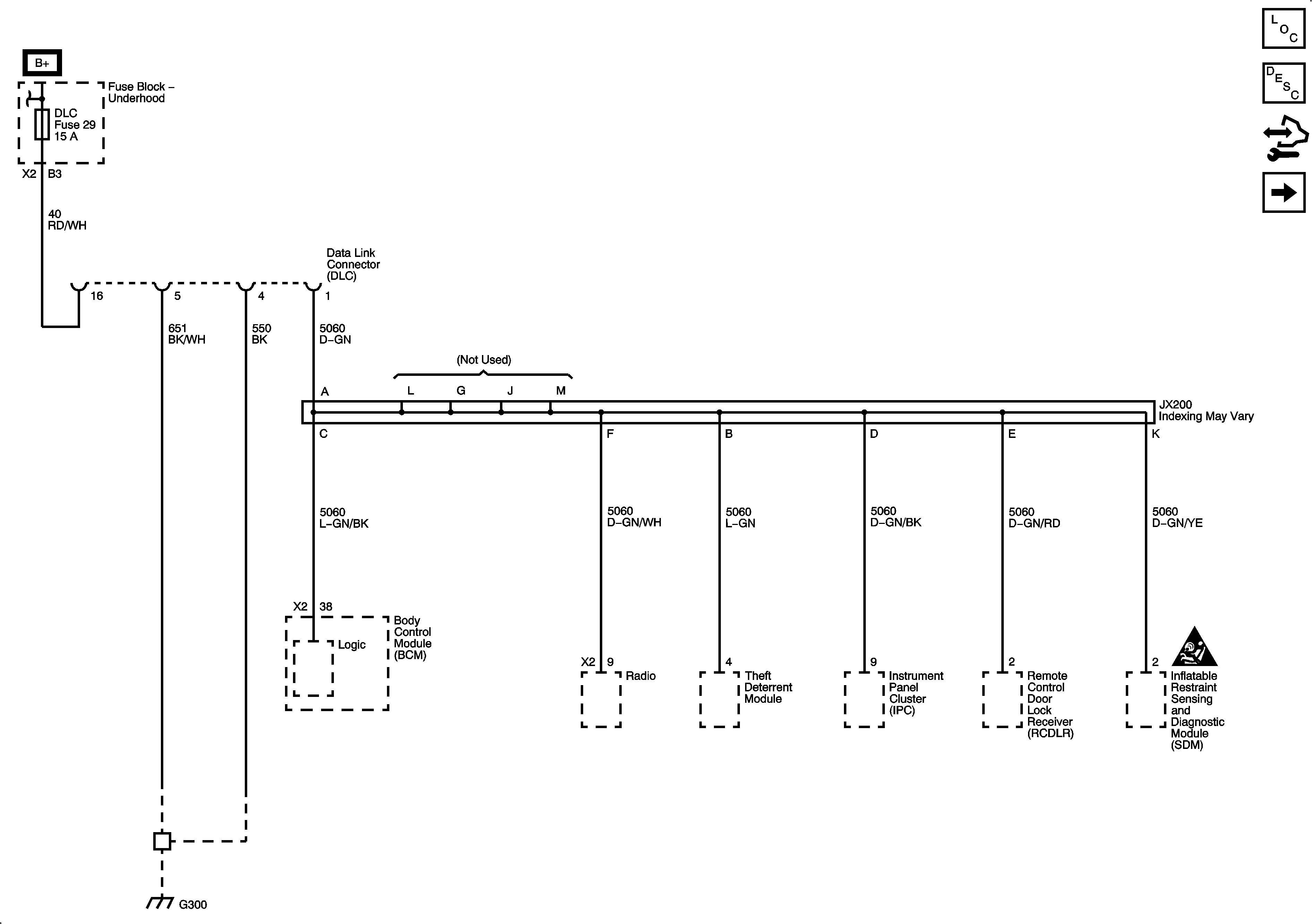
🢒 Data Communication Schematics
Figure
1:
Low Speed LAN
Figure
2:
High Speed LAN