| Figure 1: |
Power, Ground, Serial Data and MIL
|
| Figure 2: |
Engine Data Sensors - MAF, Pressure and Temperature
|
| Figure 3: |
Engine Data Sensors - Throttle Controls
|
| Figure 4: |
Engine Data Sensors - DPF Sensors
|
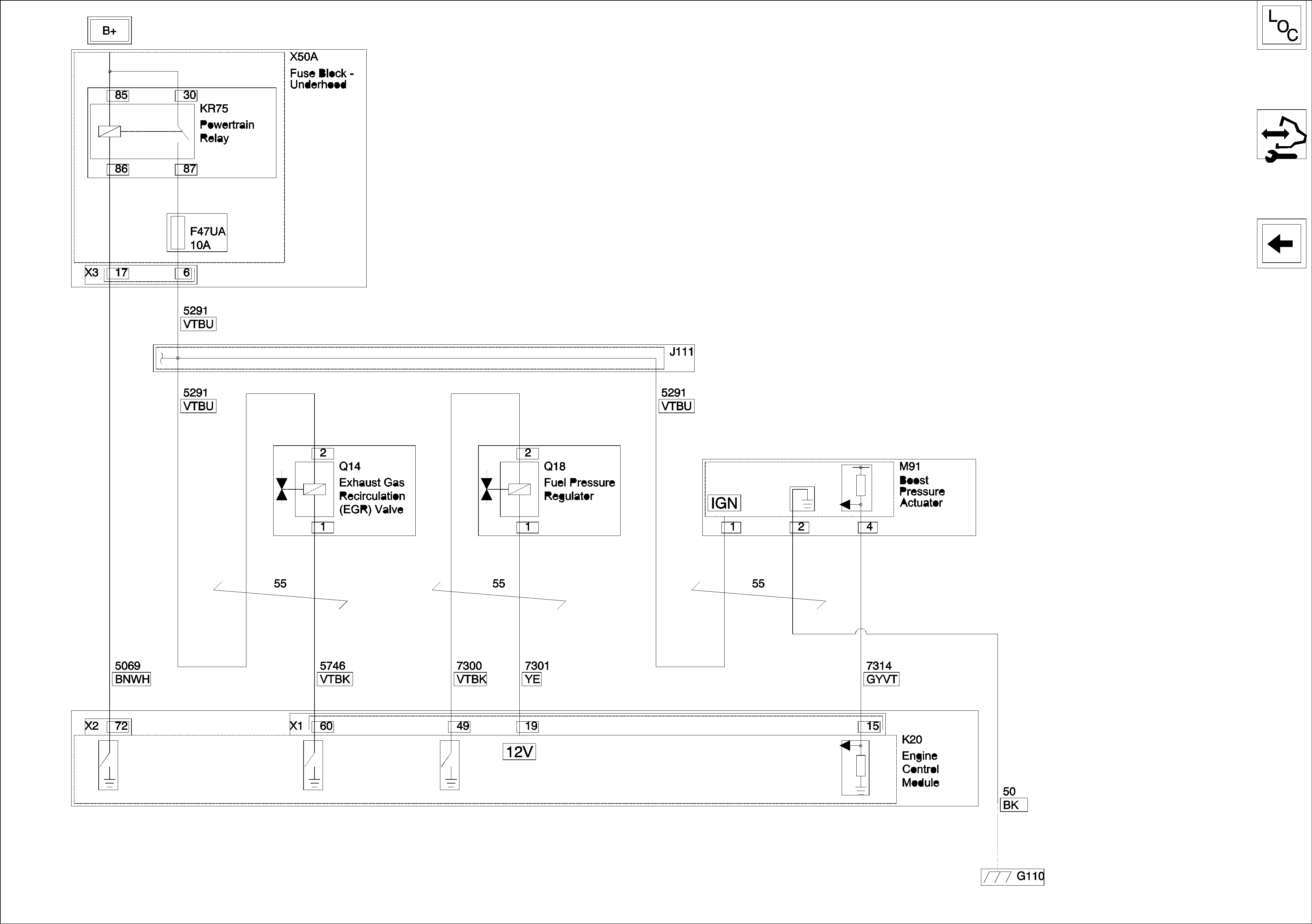
| Figure 5: |
Fuel Controls - Common Rail Sensors/Actuators
|
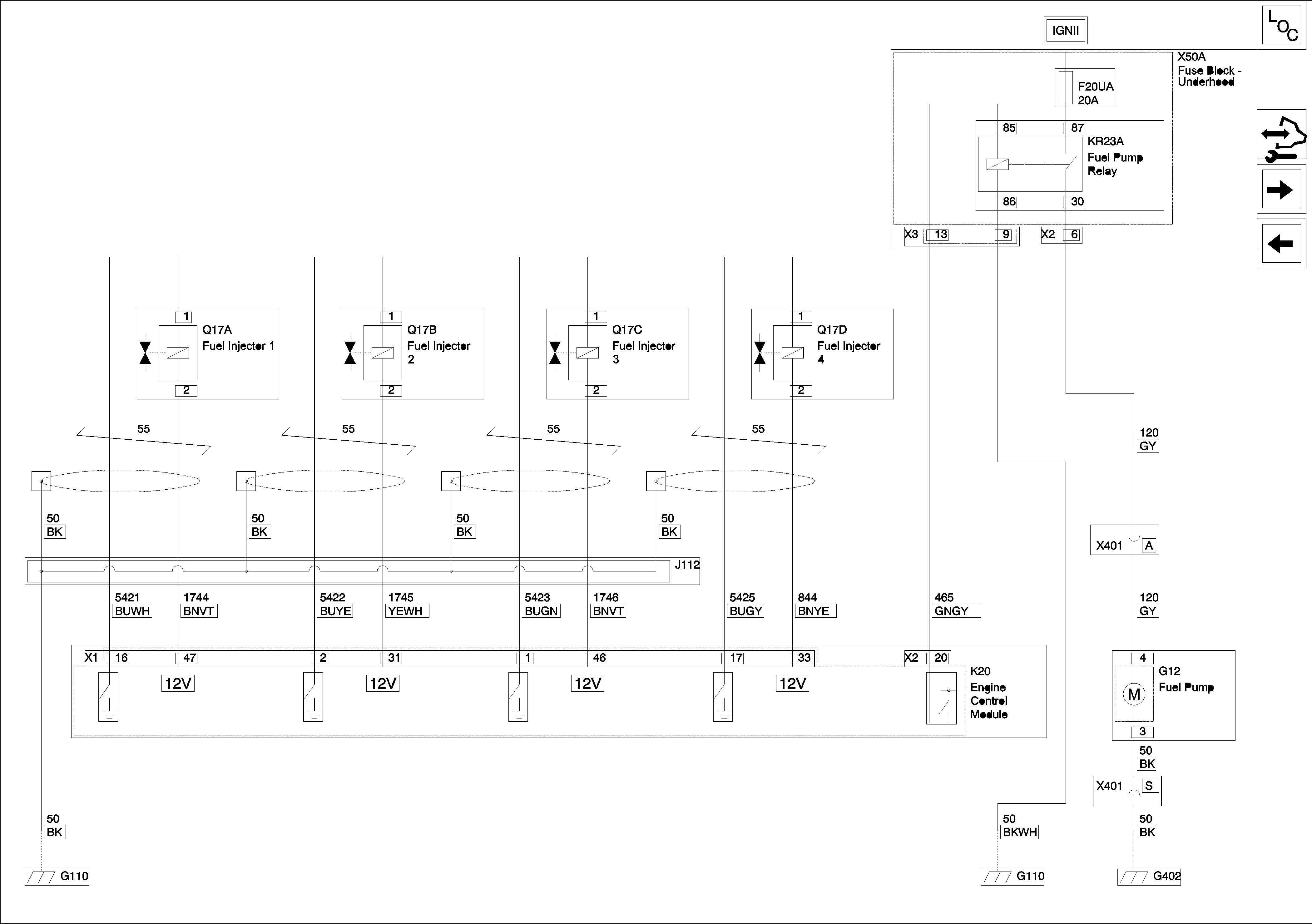
| Figure 6: |
Fuel Controls - Fuel Pump and Injectors (Except North America)
|
| Figure 7: |
Fuel Controls - Fuel Pump and Injectors (SAE)
|
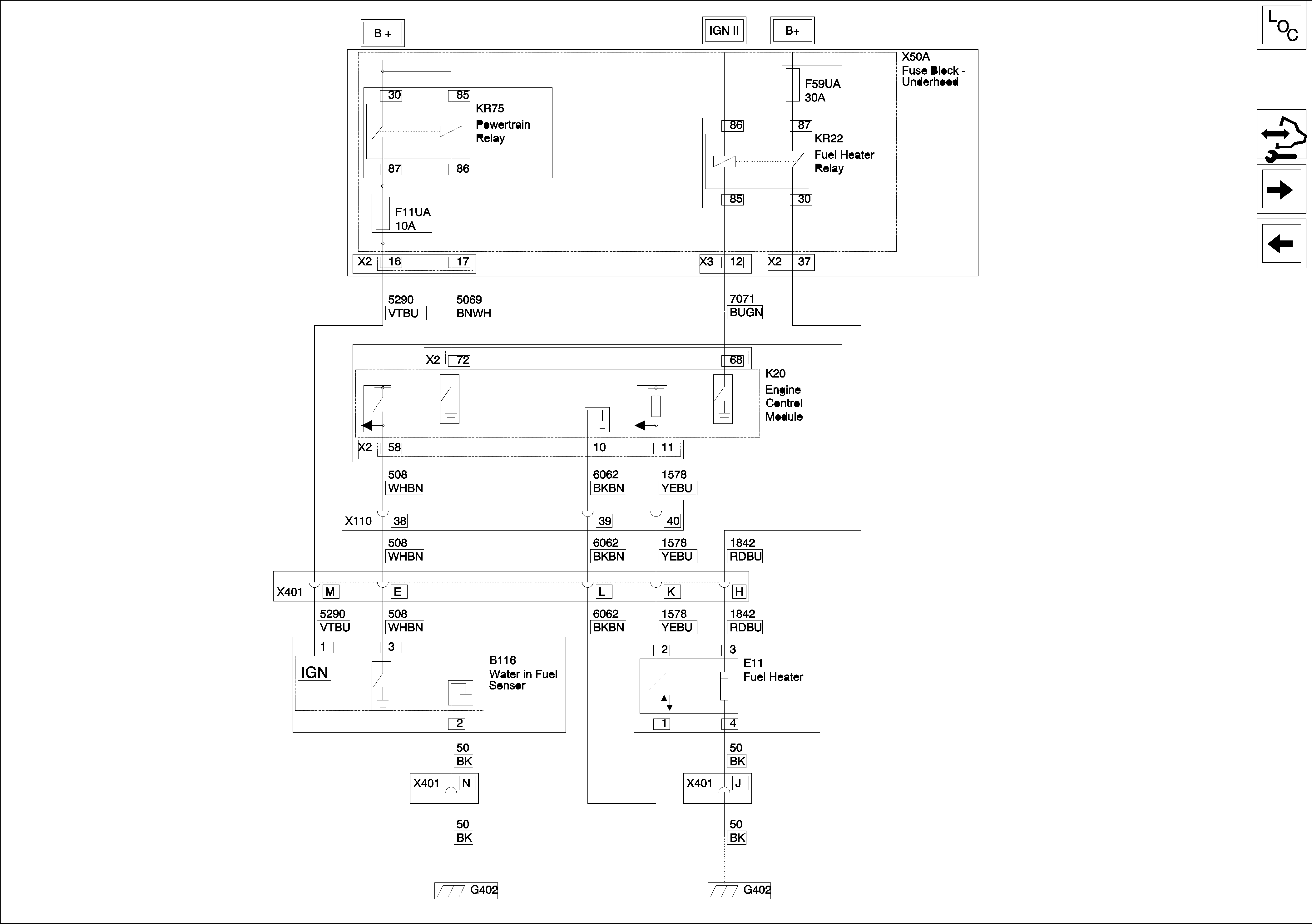
| Figure 8: |
Fuel Controls - Fuel Heater and Water in Fuel Sensor
|
| Figure 9: |
Engine Data Sensors - Glow Plug Controls
|
| Figure 10: |
Engine Data Sensors - Actuators
|