GM Service Manual Online
For 1990-2009 cars only
Makes
🢒
Daewoo
🢒
2009
🢒
Lacetti (Global Delta)
🢒
Diagnostic Navigation
🢒
Vehicle Diagnostic Information
🢒 Moveable Window Schematics
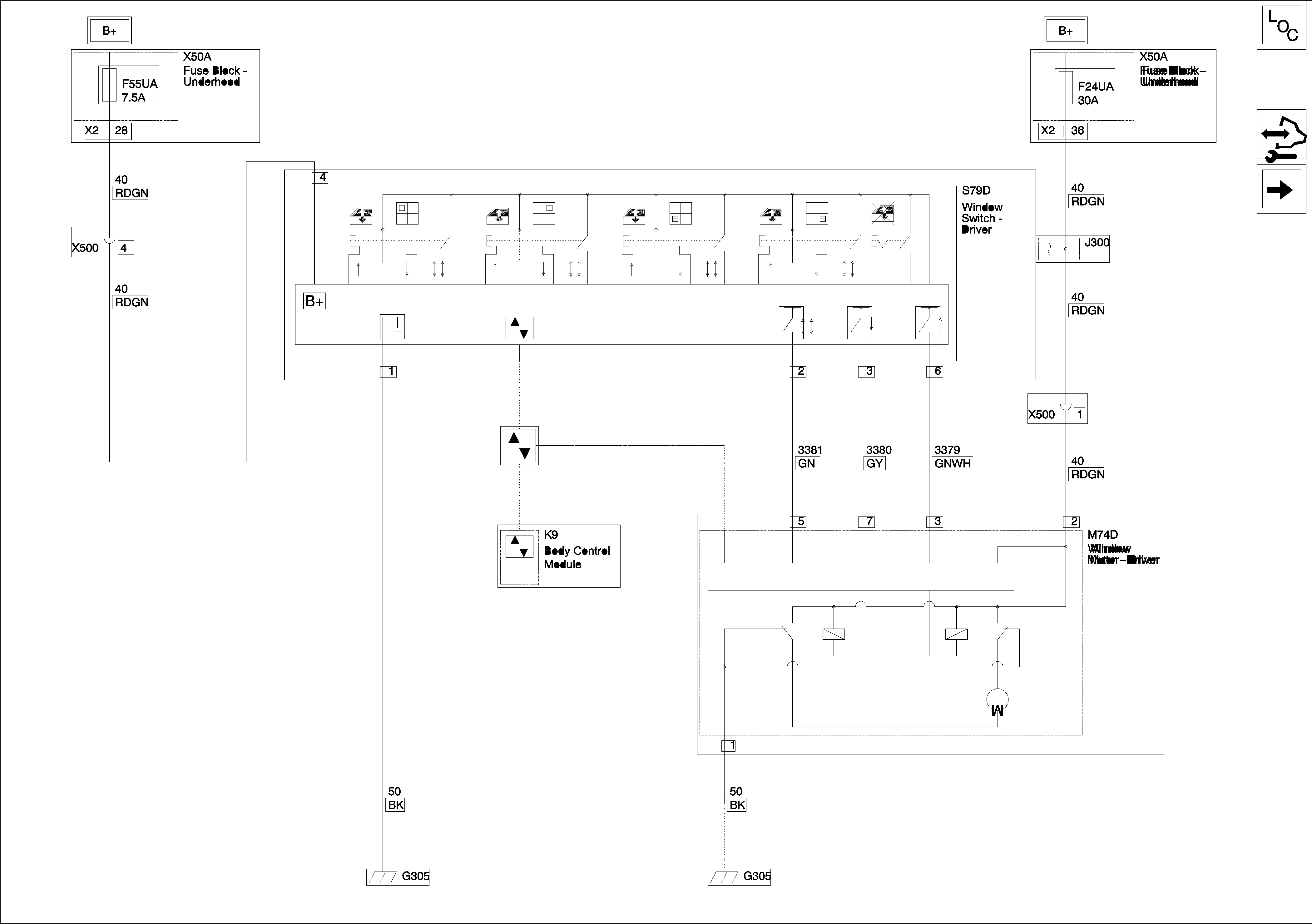
Figure
1:
Power Windows, Driver Door (WINDOW POWER OPERATED-EXPRESS DRIVER UP/DOWN)
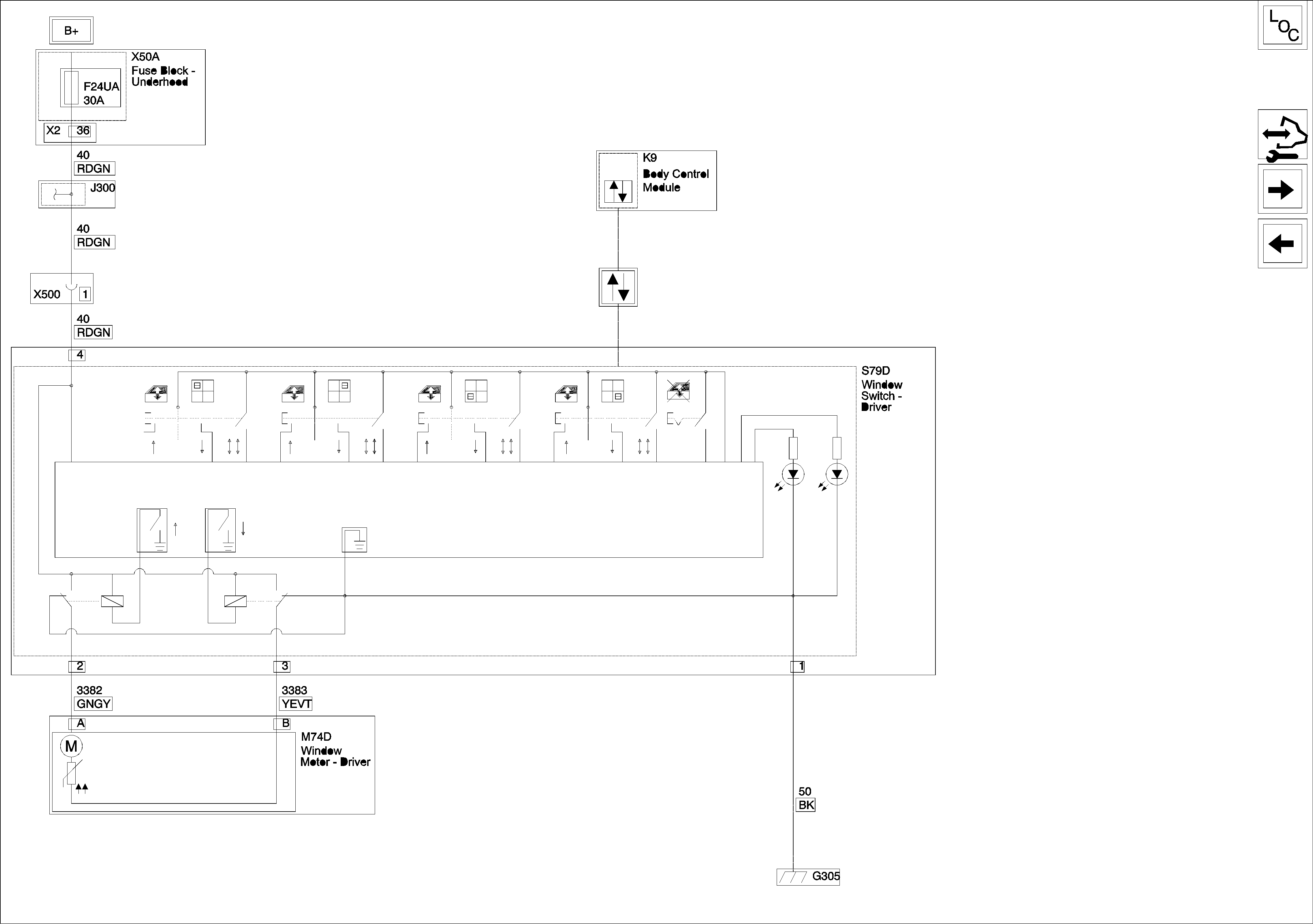
Figure
2:
Power Windows, Driver Door (Window Power Operated, Driver Express Down)
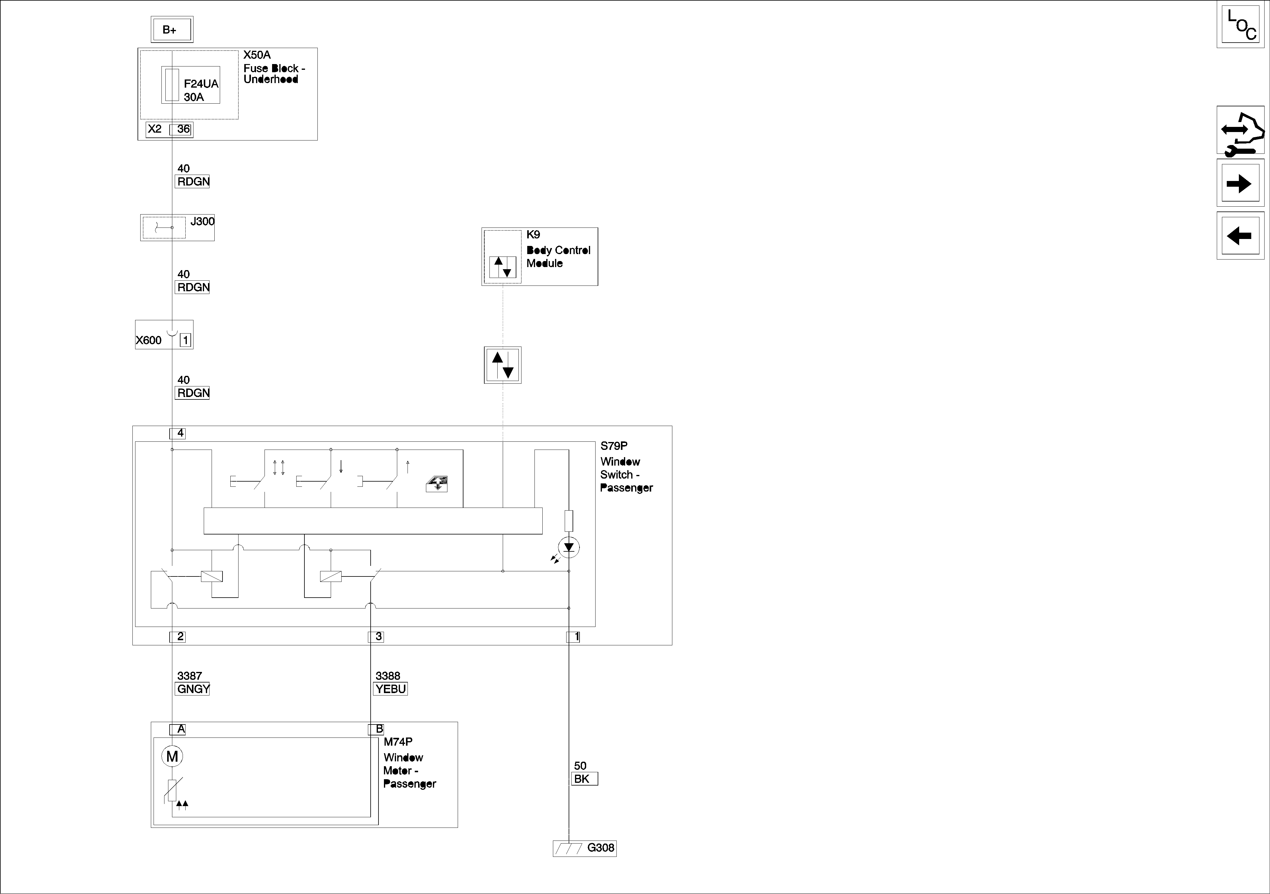
Figure
3:
Power Windows, Passenger Door
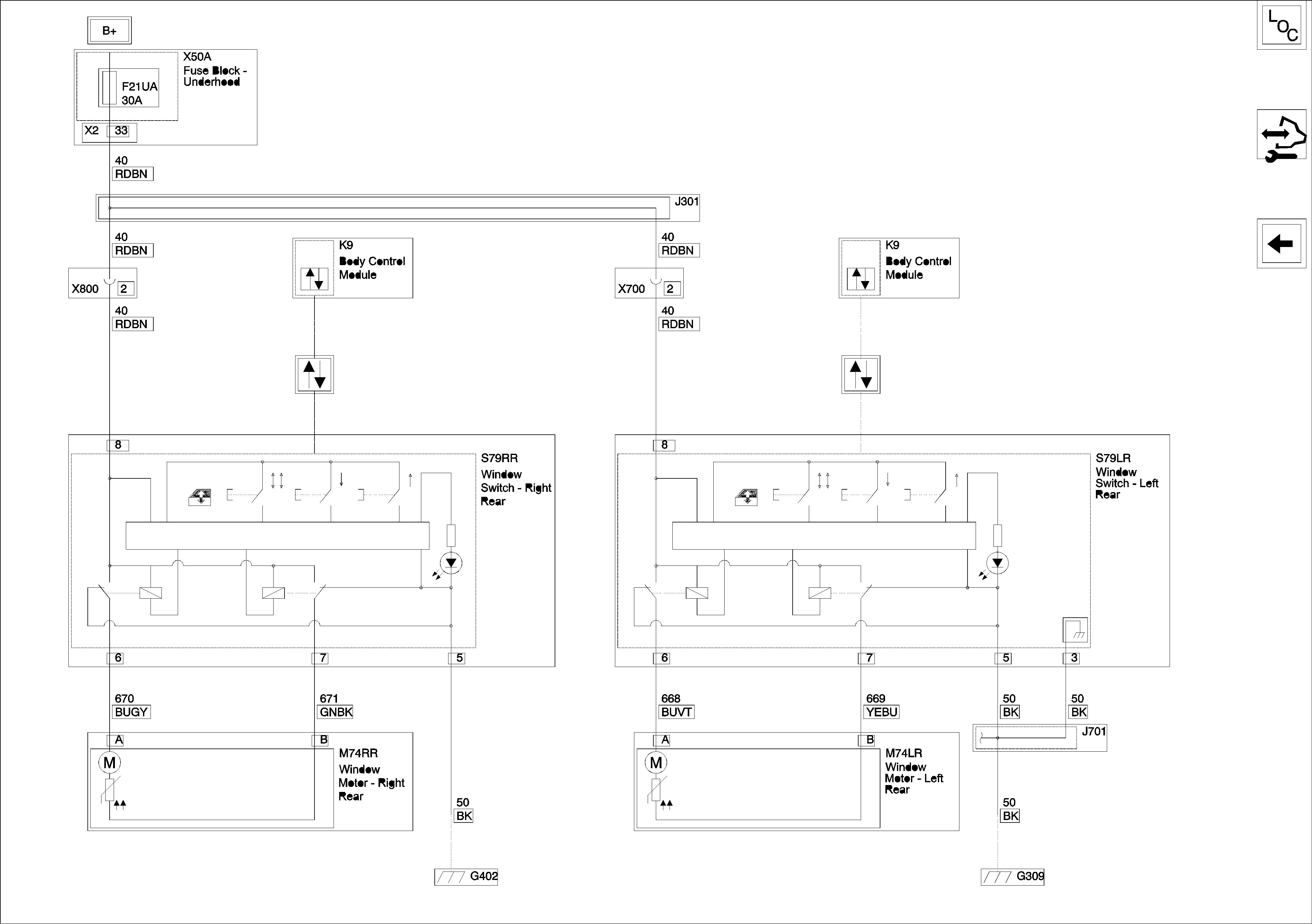
Figure
4:
Power Windows, Rear Doors (WINDOW POWER OPERATED, RR DRS, EXPRESS DOWN)