GM Service Manual Online
For 1990-2009 cars only
Makes
🢒
Daewoo
🢒
2009
🢒
Lacetti (Global Delta)
🢒
Diagnostic Navigation
🢒
Vehicle Diagnostic Information
🢒 Automatic Transmission Controls Schematics
Figure
1:
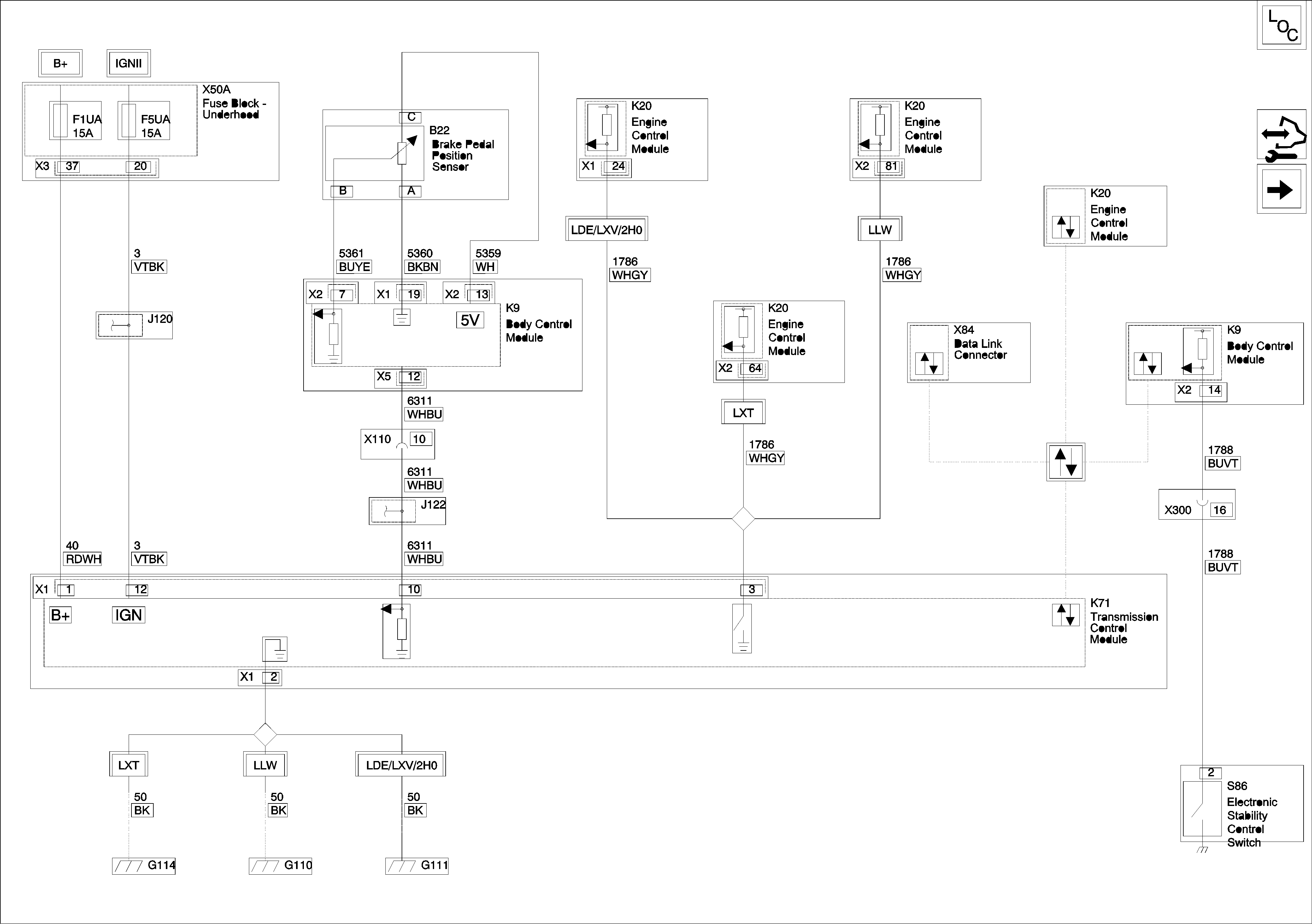
Power, Ground and Serial Data
Figure
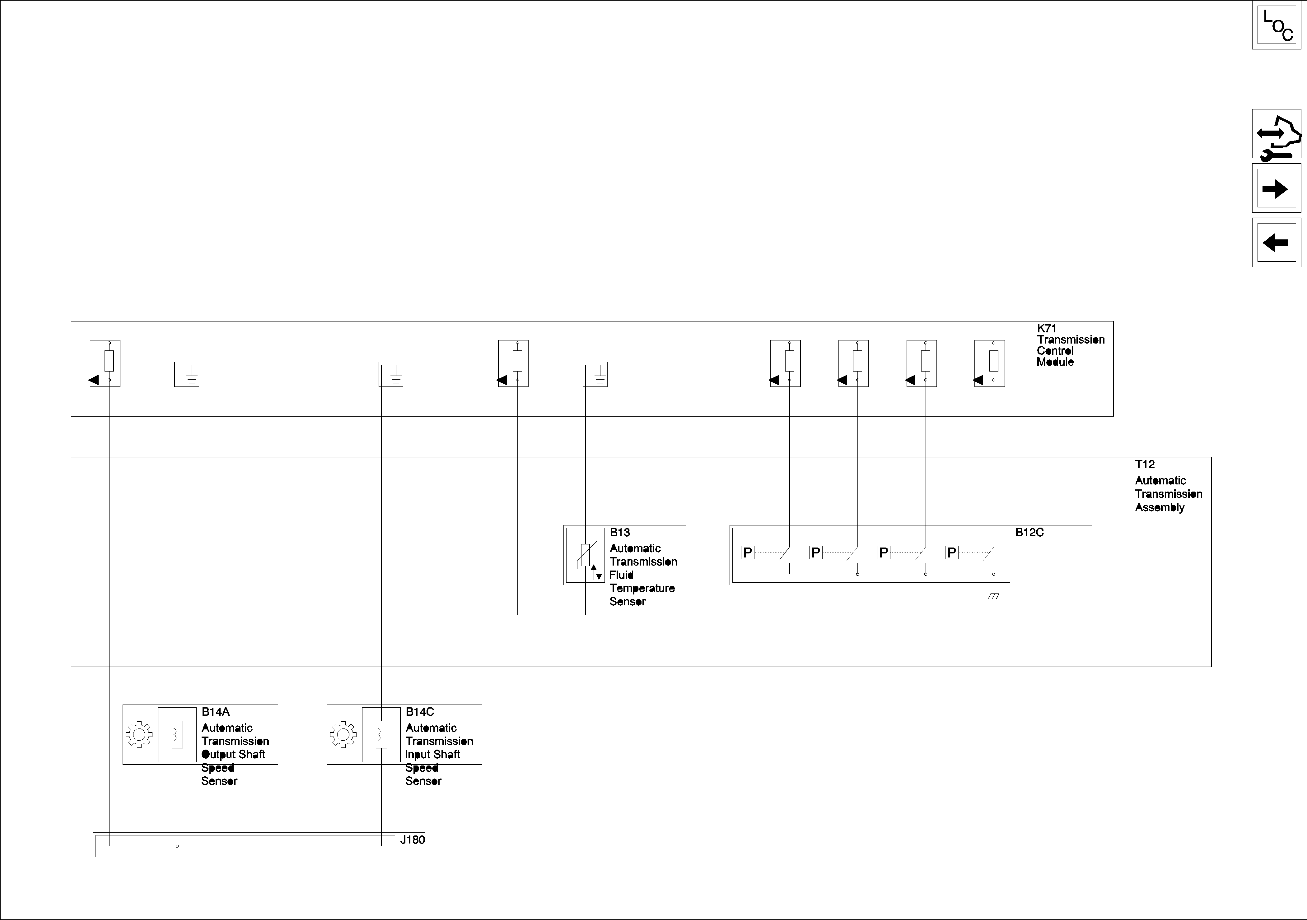
2:
Transmission Sensors and Solenoids
Figure
3:
Transmission Solenoids
Figure
4:
Shift Lever Module