GM Service Manual Online
For 1990-2009 cars only
Makes
🢒
Daewoo
🢒
2009
🢒
Lacetti (Global Delta)
🢒
Body Systems
🢒
Lighting
🢒 Exterior Lights Schematics
Figure
1:
Park Lamps (1 of 2)
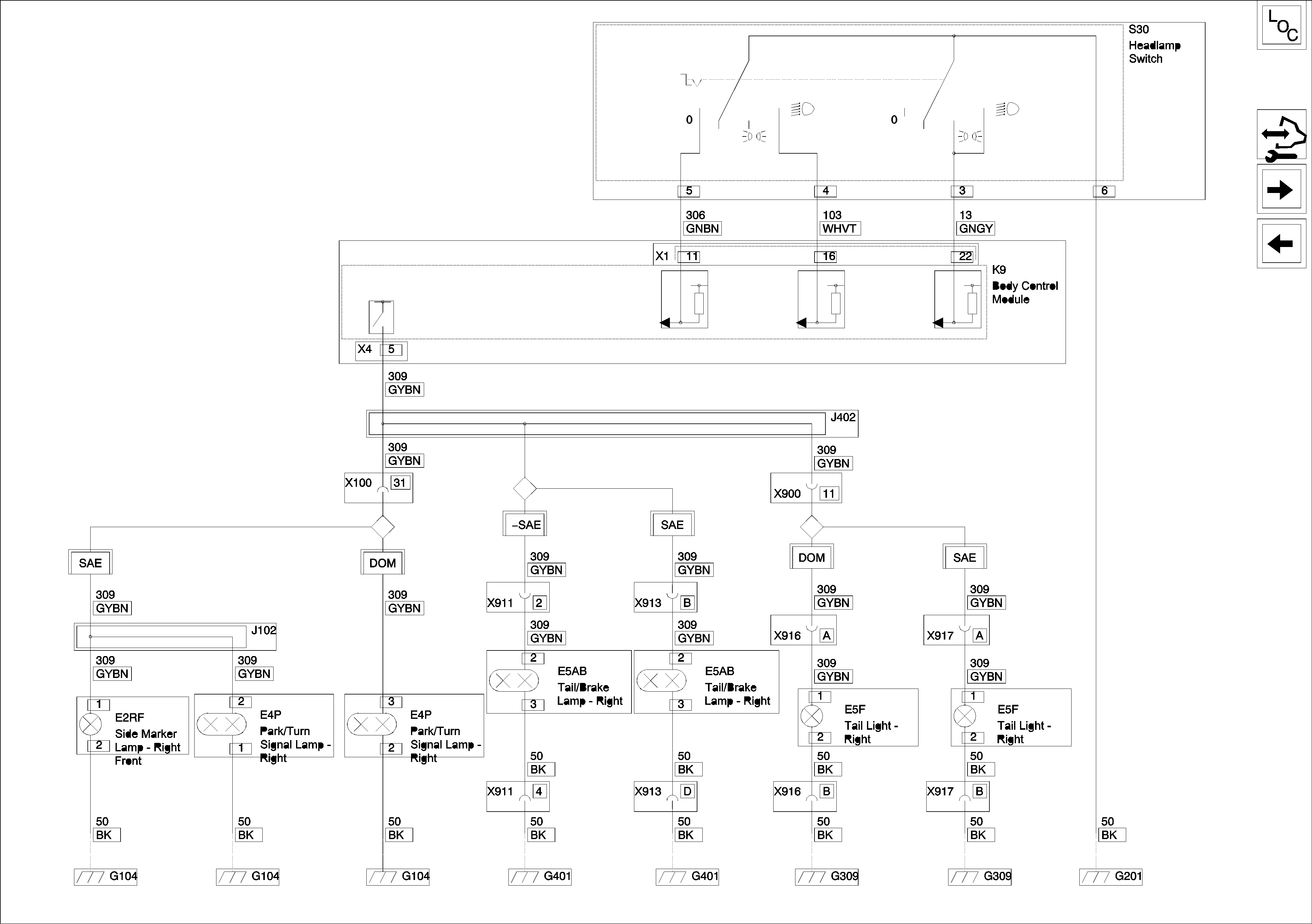
Figure
2:
Park Lamps (2 of 2)
Figure
3:
Turn Signal Lamps (1 of 2)
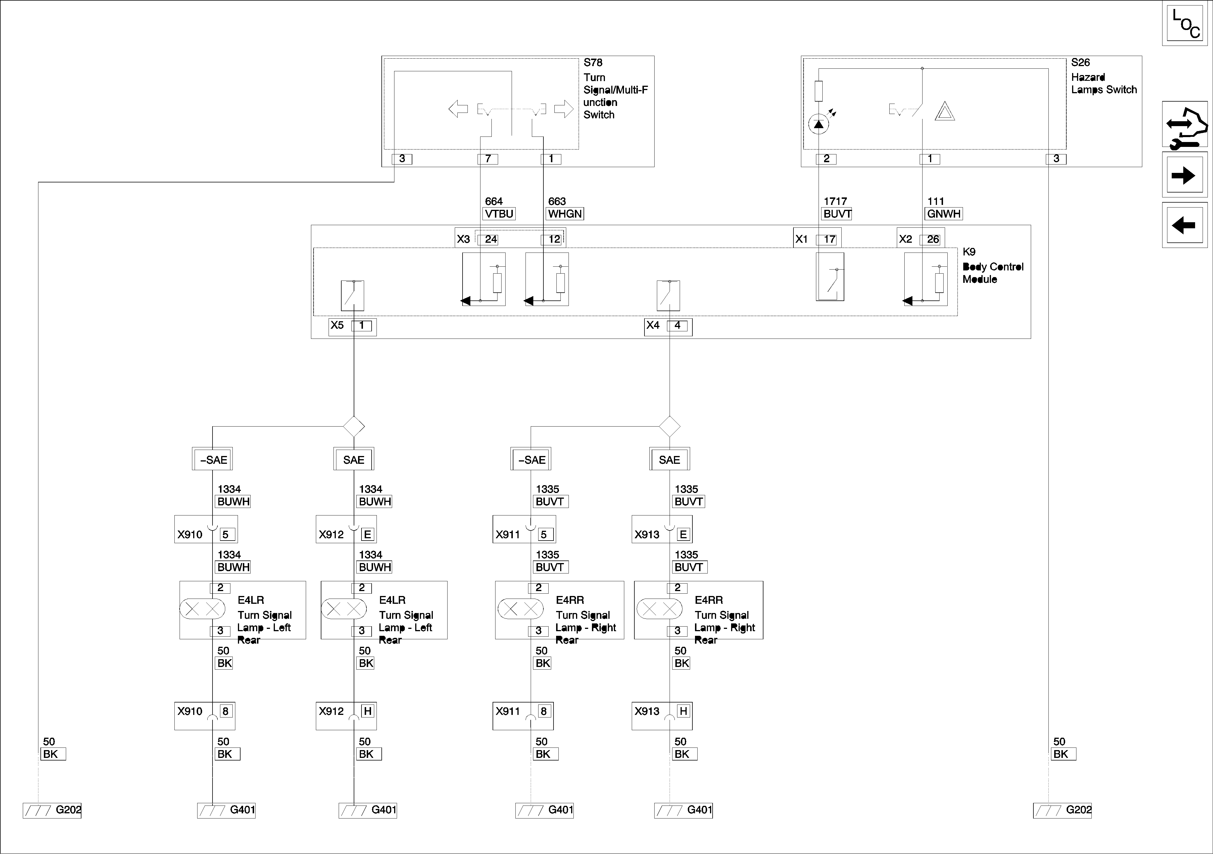
Figure
4:
Turn Signal Lamps (2 of 2)
Figure
5:
Stop Lamps
Figure
6:
Backup Lamps