GM Service Manual Online
For 1990-2009 cars only
Makes
🢒
Daewoo
🢒
2009
🢒
Lacetti (Global Delta)
🢒
Body Systems
🢒
Lighting
🢒 Fog Lights Schematics
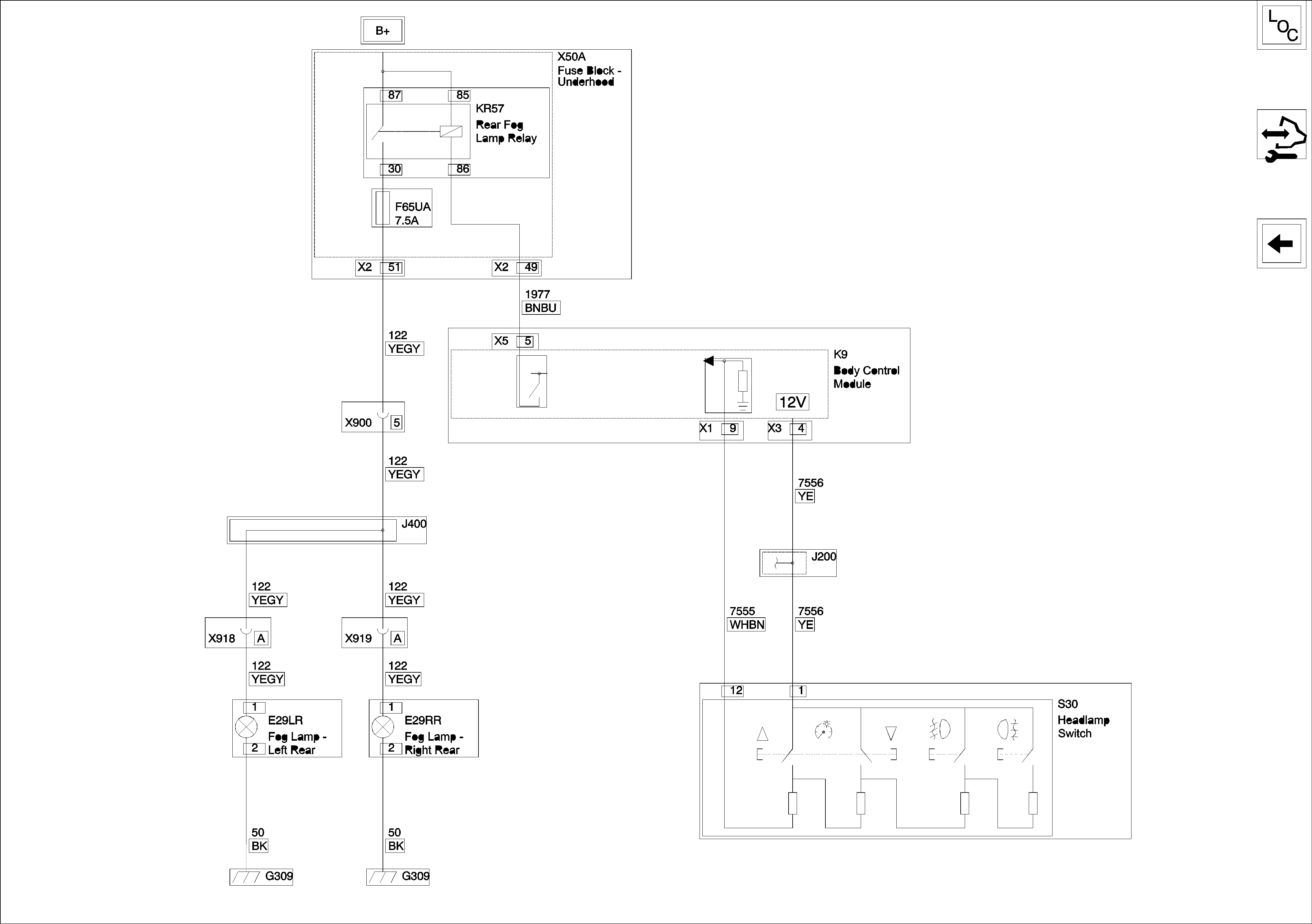
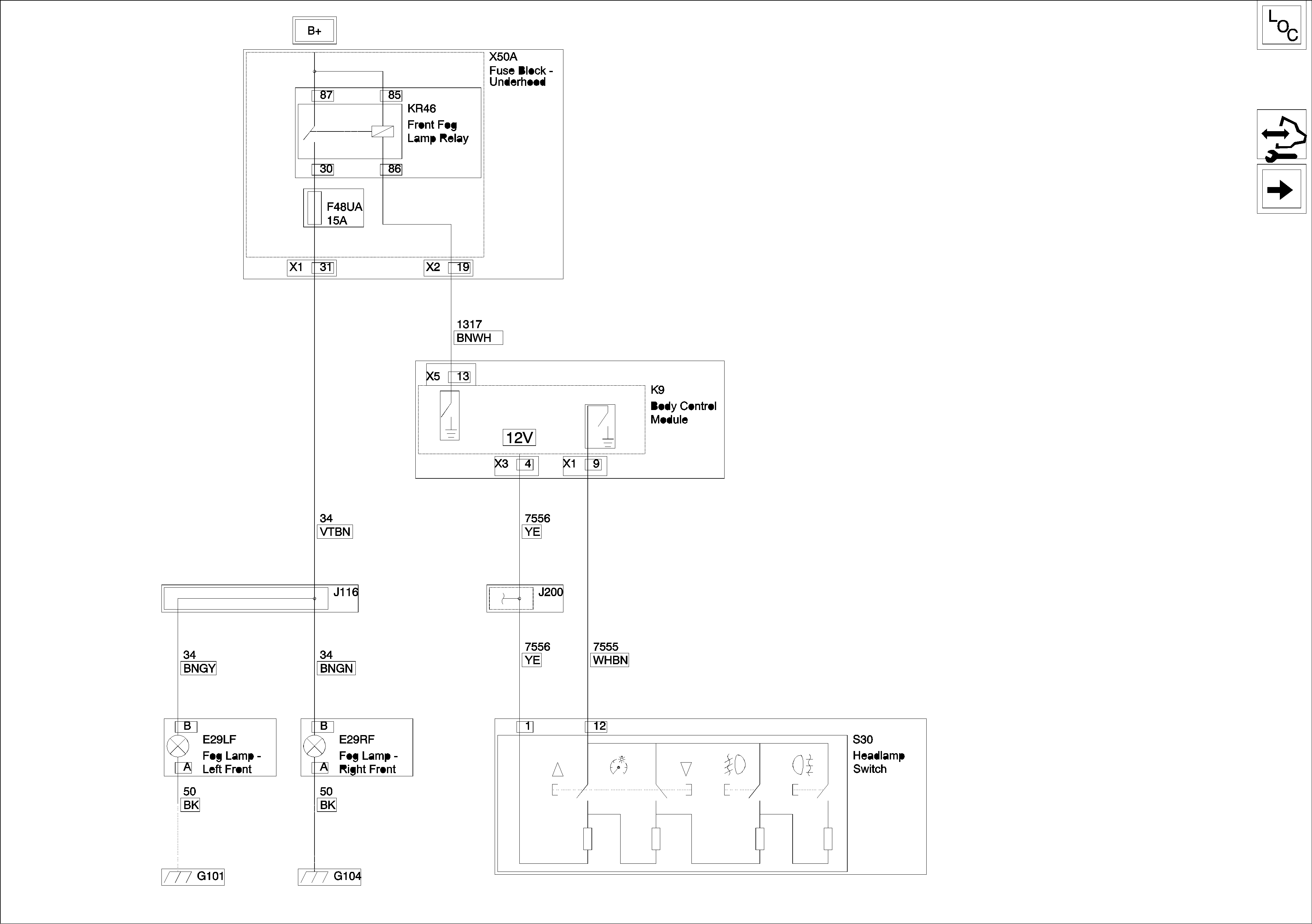
Figure
1:
Front Fog Lamps
Figure
2:
Rear Fog Lamps