GM Service Manual Online
For 1990-2009 cars only
Makes
🢒
Daewoo
🢒
2009
🢒
Lacetti (Global Delta)
🢒
Body Systems
🢒
Vehicle Access
🢒 Release Systems Schematics
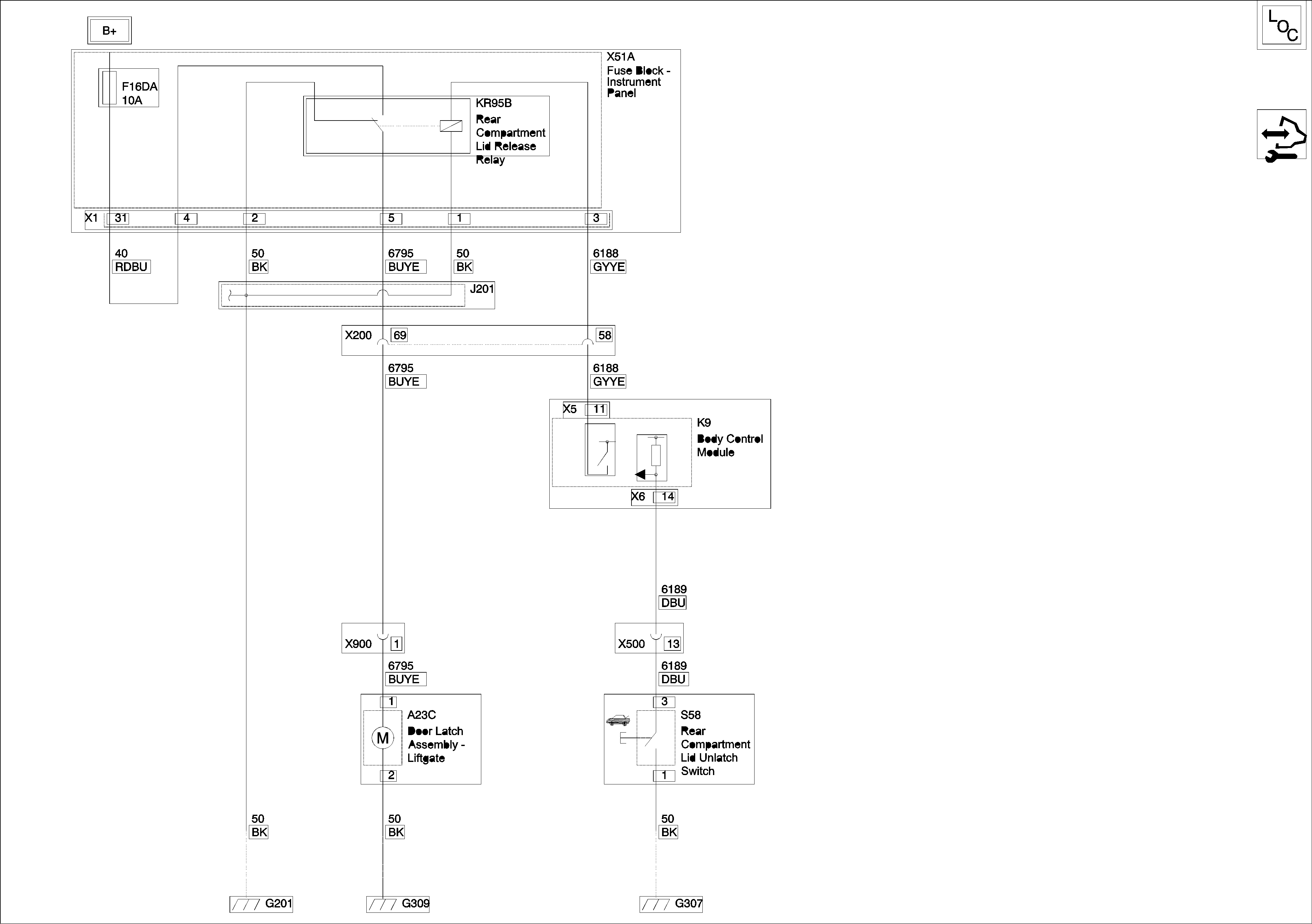
Trunk/Liftgate Release