GM Service Manual Online
For 1990-2009 cars only
Makes
🢒
Daewoo
🢒
2009
🢒
Lacetti (Global Delta)
🢒
Seats
🢒
Power Seats
🢒 Passenger Seat Schematics
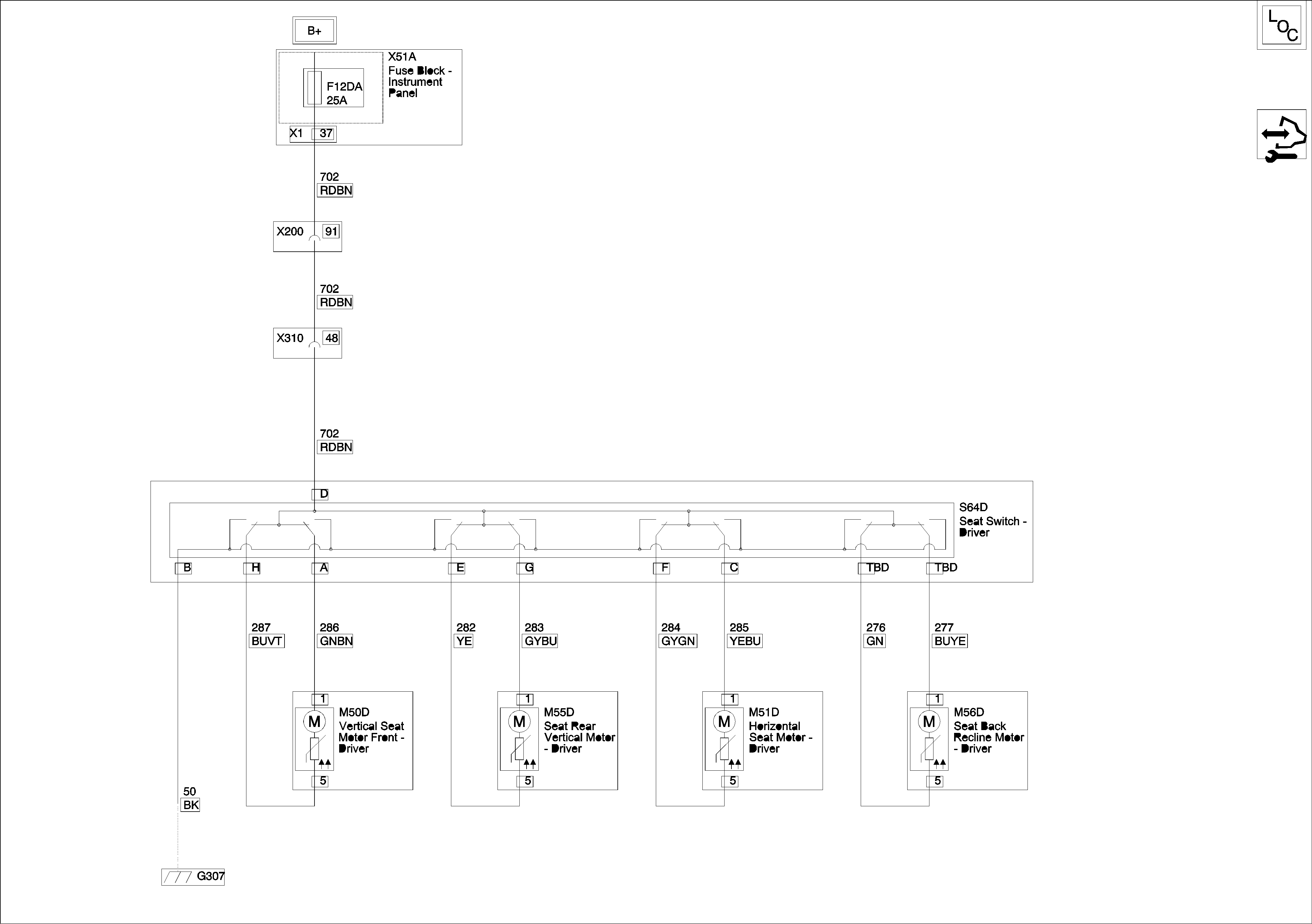
Power Seat (ADJUSTER FRT ST POWER, MULTI-DIRECTIONAL, RECLINER MANUAL, DRIVER RHD)