GM Service Manual Online
For 1990-2009 cars only
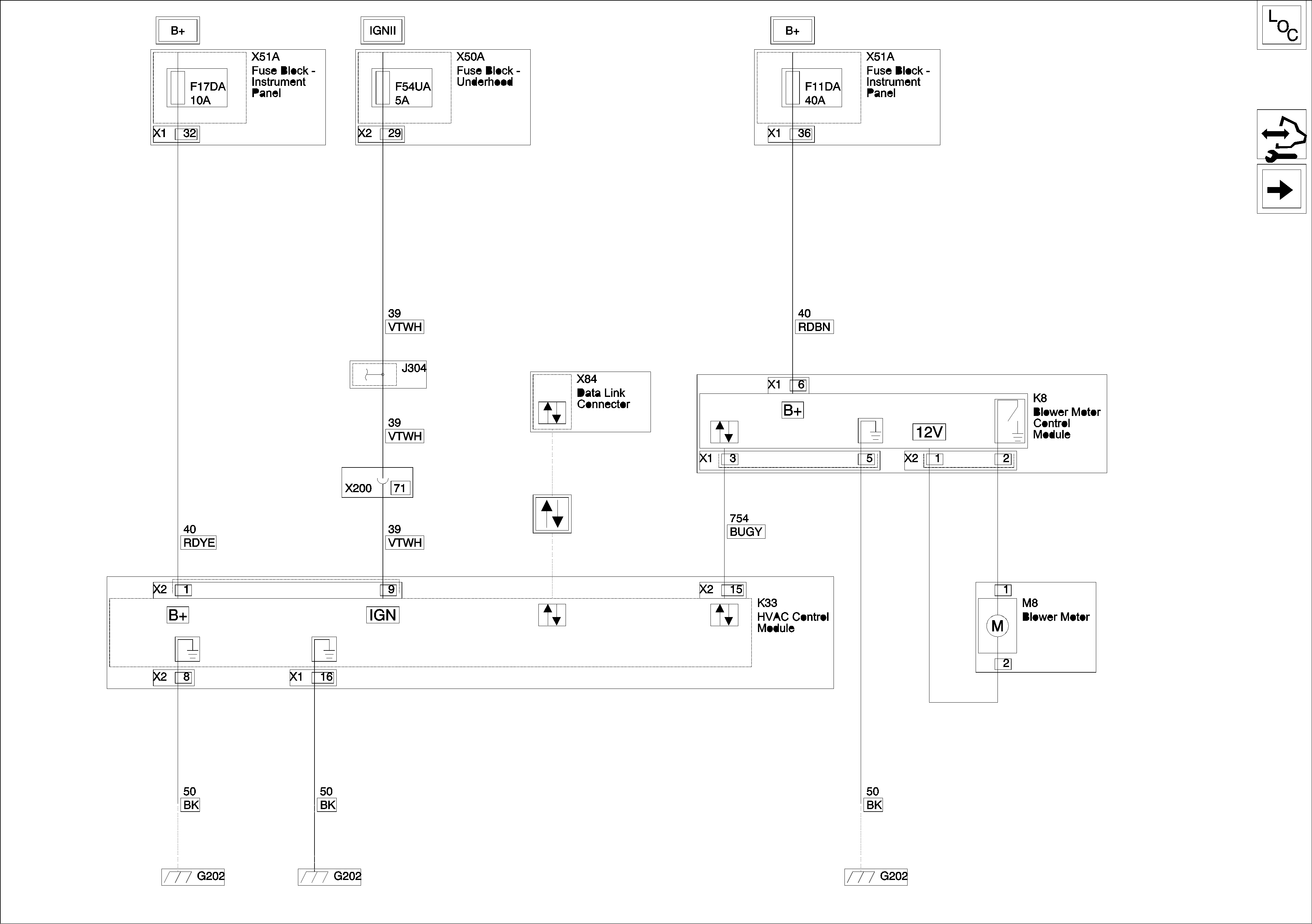
Figure 1:

Power, Ground, Serial Data, and Blower Controls


Object Number: 2135103  Size: FS
Figure 2:

HVAC Faceplate


Object Number: 2135106  Size: FS
Figure 3:

Mode and Temperature Controls


Object Number: 2173410  Size: FS
Figure 4:

Compressor Controls


Object Number: 2135108  Size: FS
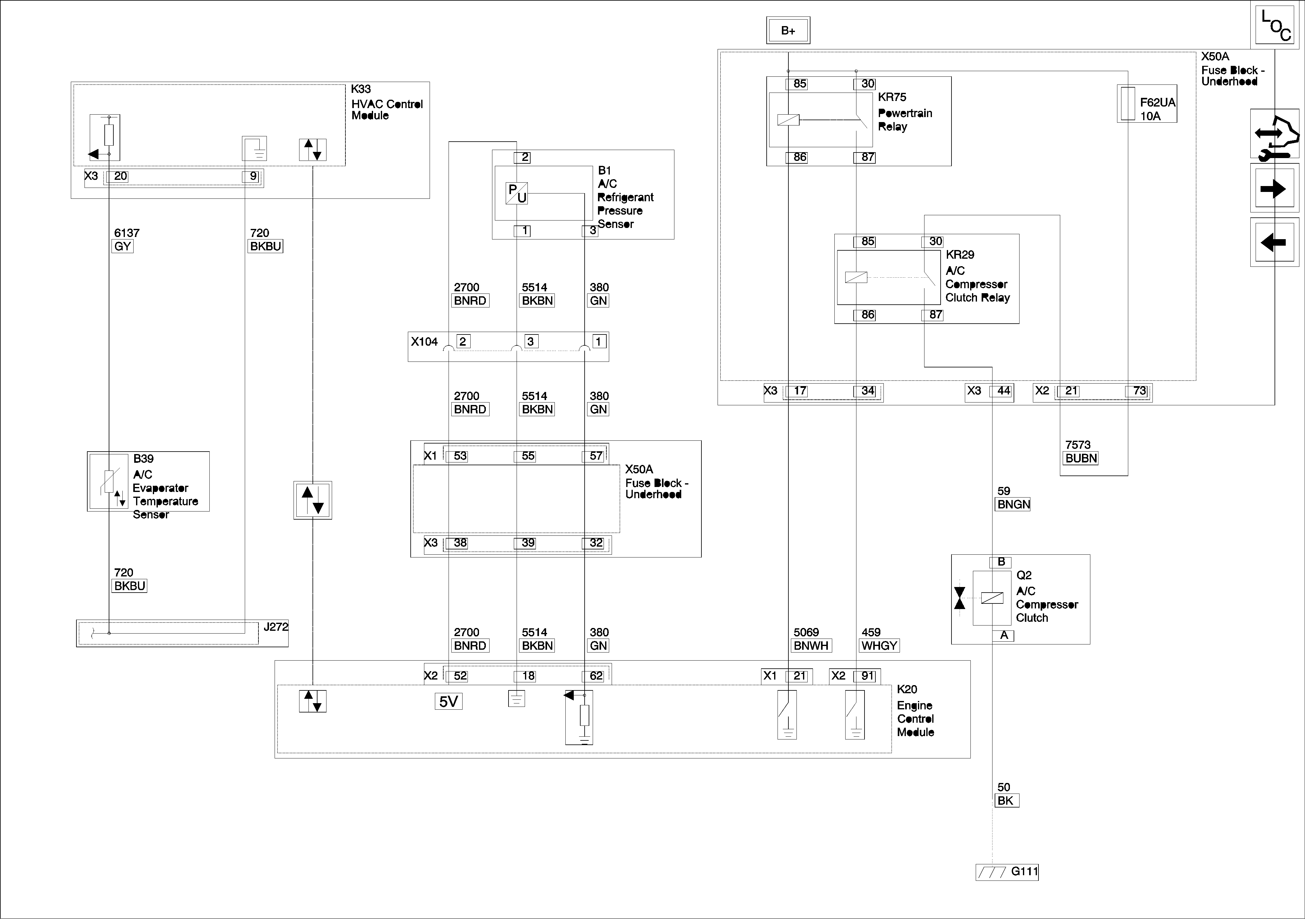
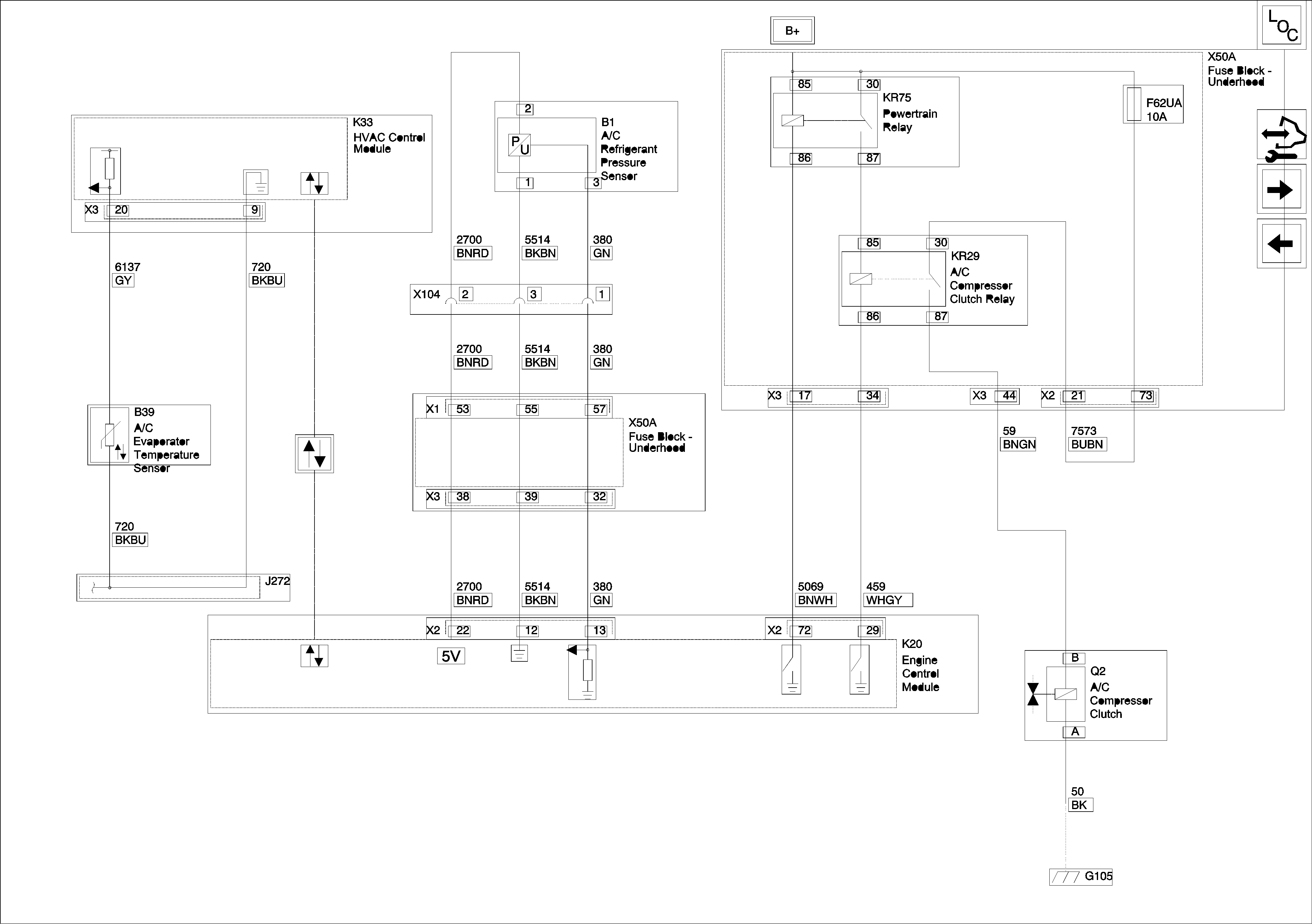
Figure 5:

Compressor Controls


Object Number: 2179291  Size: FS
Figure 6:

Compressor Controls


Object Number: 2135111  Size: FS
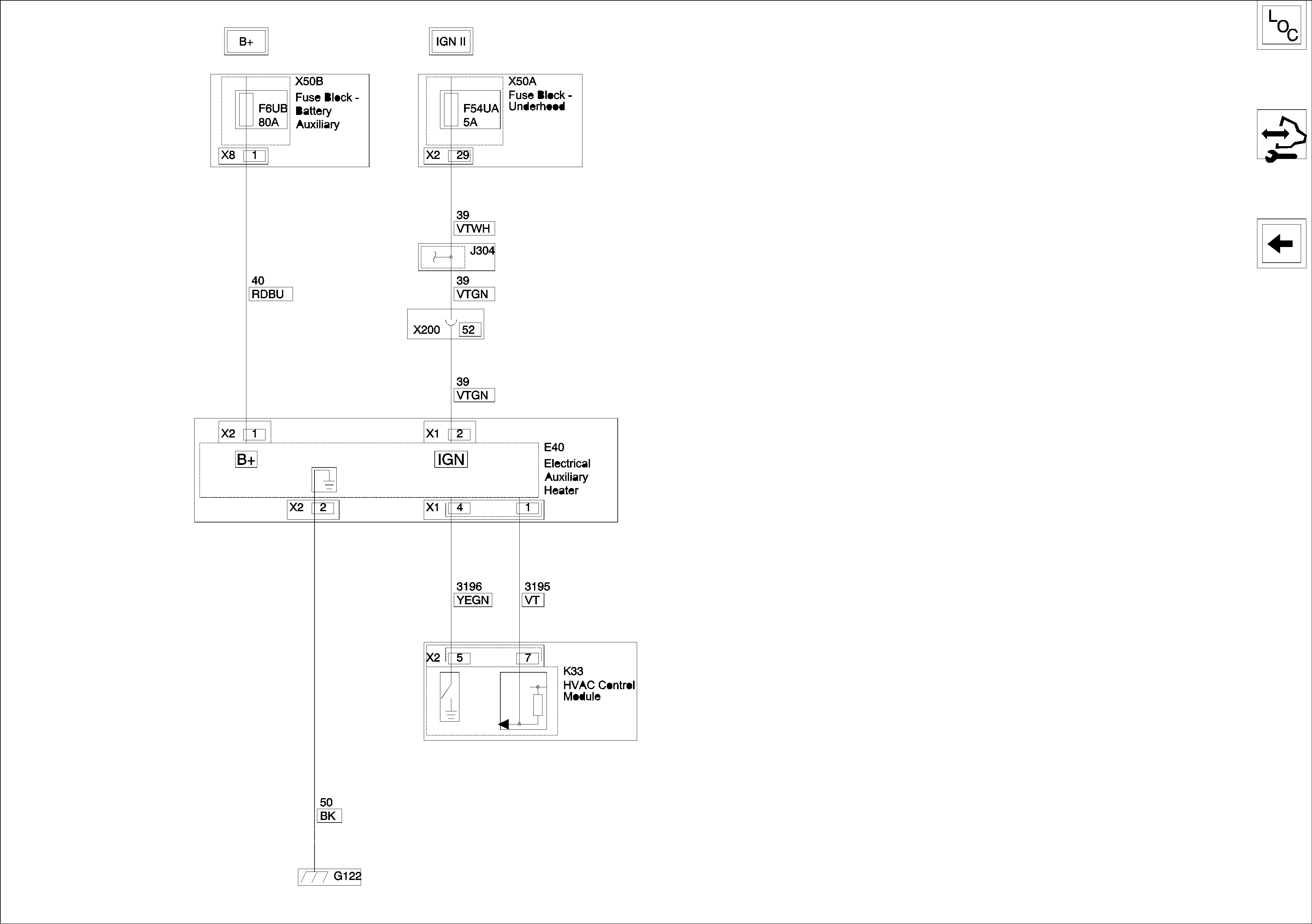
Figure 7:

Auxiliary Heater


Object Number: 2135114  Size: FS