GM Service Manual Online
For 1990-2009 cars only

Removal Procedure

    Warning: Refer to Brake Dust Warning in the Preface section.

    Warning: Refer to Brake Fluid Irritant Warning in the Preface section.

  1. Inspect the fluid level in the brake master cylinder reservoir.
  2. If the brake fluid level is midway between the maximum-full point and the minimum allowable level, no brake fluid needs to be removed from the reservoir before proceeding.
  3. If the brake fluid level is higher than midway between the maximum-full point and the minimum allowable level, remove brake fluid to the midway point before proceeding.
  4. Raise and support the vehicle. Refer to Lifting and Jacking the Vehicle.
  5. Remove the tire and wheel assembly. Refer to Tire and Wheel Removal and Installation.

  6. Object Number: 2027317  Size: SH
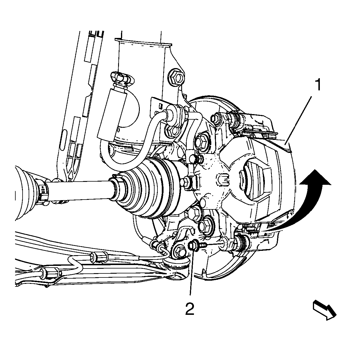
  7. Remove the brake caliper lower guide pin bolt (2).
  8. Without disconnecting the hydraulic brake flexible hose, pivot the caliper (1) upward and secure the caliper with heavy mechanics wire, or equivalent.

  9. Object Number: 2027323  Size: SH
  10. Remove the brake pads (1) from the caliper mounting bracket.

  11. Object Number: 2027324  Size: SH
  12. Push the disc brake caliper piston (1) into the caliper bore using a disc brake piston installation tool (2).

  13. Object Number: 2027334  Size: SH
  14. Remove the brake pad retainer springs (1) from the caliper bracket.
  15. Thoroughly clean the brake pad hardware mating surfaces of the caliper bracket of any debris and corrosion.
  16. Inspect the brake caliper guide pins for freedom of movement and inspect the condition of the guide pin boots. Move the guide pins inboard and outboard within the bracket bores, without disengaging the slides from the boots, and observe for the following:
  17. • Restricted caliper guide pin movement
    • Looseness in the brake caliper mounting bracket
    • Seized or binding caliper guide pins
    • Split or torn boots
  18. If any of the conditions listed are found, the brake caliper guide pins and/or boots require replacement.

Installation Procedure


    Object Number: 2027334  Size: SH
  1. Ensure the brake pad hardware mating surfaces are clean.
  2. Install the brake pad retainers springs (1) to the brake caliper bracket.
  3. Apply a thin coat of high temperature silicone lube to the brake pad retainers. Refer to Adhesives, Fluids, Lubricants, and Sealers for the recommended lubricant.


    Object Number: 2027323  Size: SH

    Note: The wear sensor equipped disc brake pad must be mounted inboard of the rotor with the leading edge of the sensor facing the brake rotor during forward wheel rotation, or at the top of the pad when installed in vehicle position.

  4. Install the brake pads (1) to the caliper bracket.
  5. Remove the support, and rotate the brake caliper (1) into position over the disc brake pads and to the caliper mounting bracket.
  6. Caution: Refer to Fastener Caution in the Preface section.

  7. Install the lower brake caliper guide pin bolt (2) and tighten to  28 N·m (21 lb ft).
  8. Install the tire and wheel assembly. Refer to Tire and Wheel Removal and Installation.
  9. Lower the vehicle.
  10. With the engine OFF, gradually apply the brake pedal approximately 2/3 of its travel distance.
  11. Slowly release the brake pedal.
  12. Wait 15 seconds, then gradually apply the brake pedal approximately 2/3 of its travel distance again until a firm brake pedal apply is obtained. This will properly seat the brake caliper pistons and brake pads.
  13. Fill the master cylinder auxiliary reservoir to the proper level. Refer to Master Cylinder Reservoir Filling.
  14. Burnish the pads and rotors. Refer to Brake Pad and Rotor Burnishing.