GM Service Manual Online
For 1990-2009 cars only
Makes
🢒
GMC_Truck
🢒
2007
🢒
Acadia - 2WD
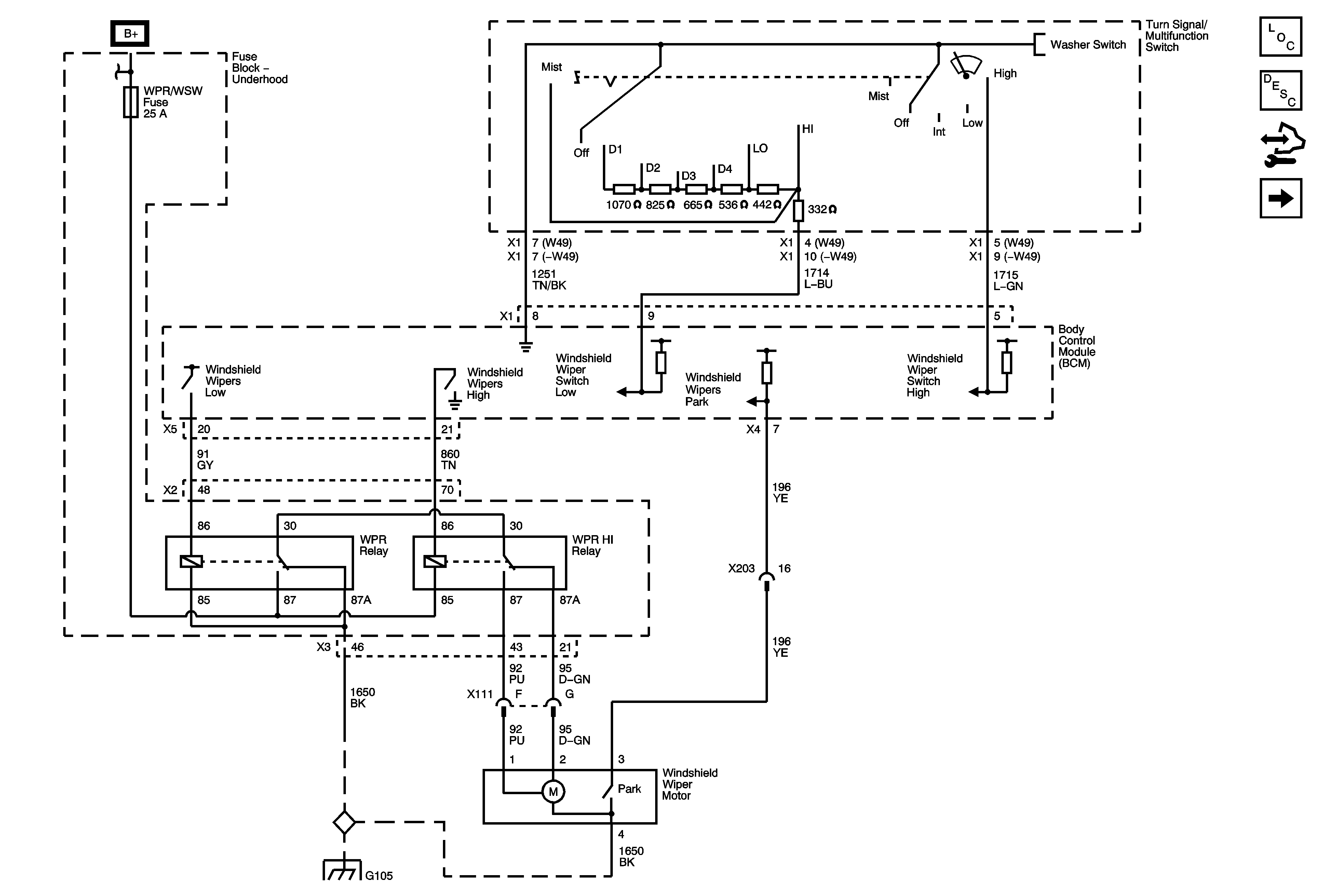
🢒 Front Wipers
Front Wipers
Front Wipers
Master Electrical Component List
Wiper/Washer System Description and Operation
Control Module References
Front Washers
B+ Bus 1 of 2
Rear
G105 and G110