GM Service Manual Online
For 1990-2009 cars only
Figure 1:

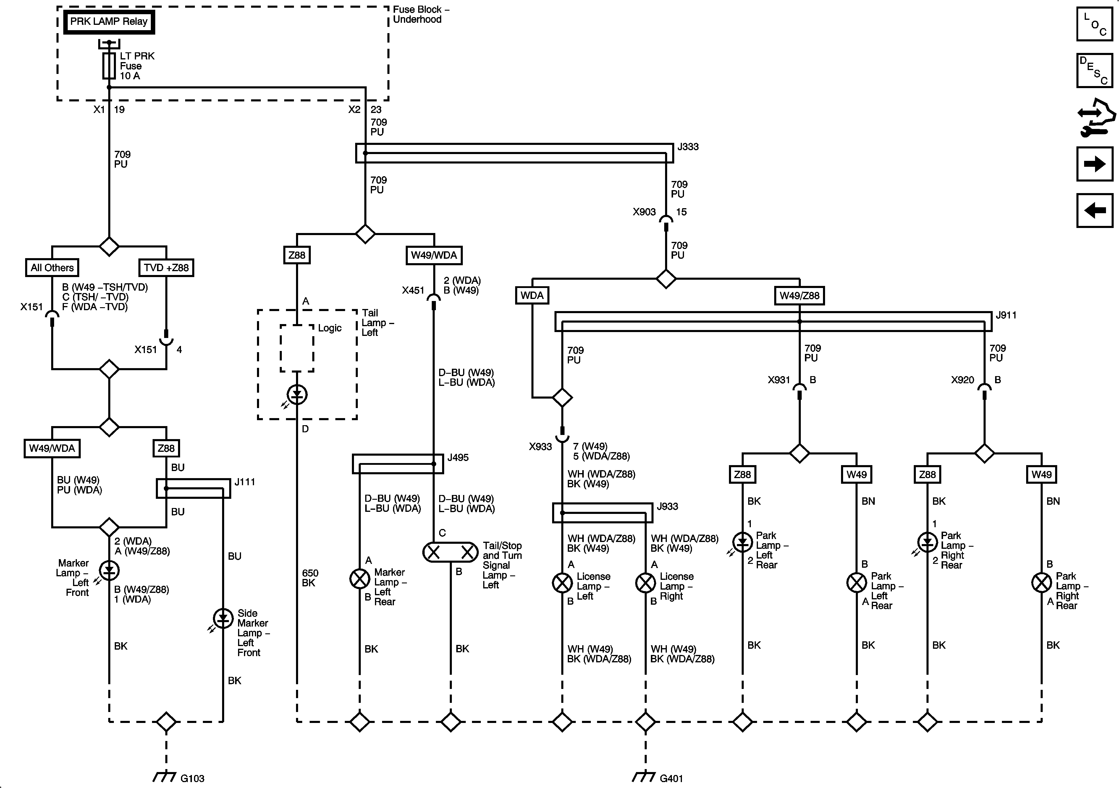
Park Lamp Control and Right Park Lamps


Object Number: 1883182  Size: FS
Master Electrical Component List
Exterior Lighting Systems Description and Operation
Control Module References
Left Park Lamps
Figure 2:

Left Park Lamps


Object Number: 1883183  Size: FS
Master Electrical Component List
Exterior Lighting Systems Description and Operation
Control Module References
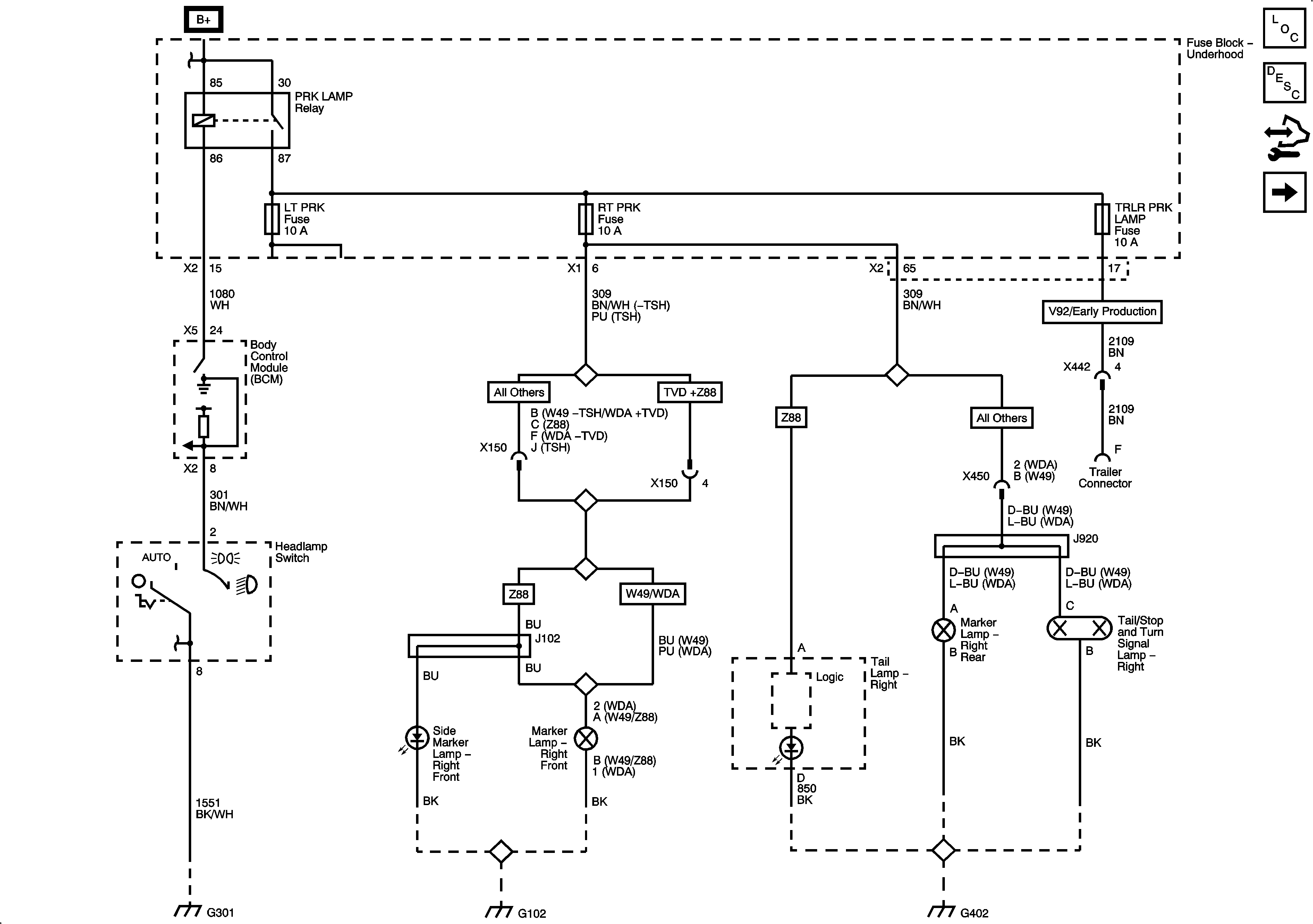
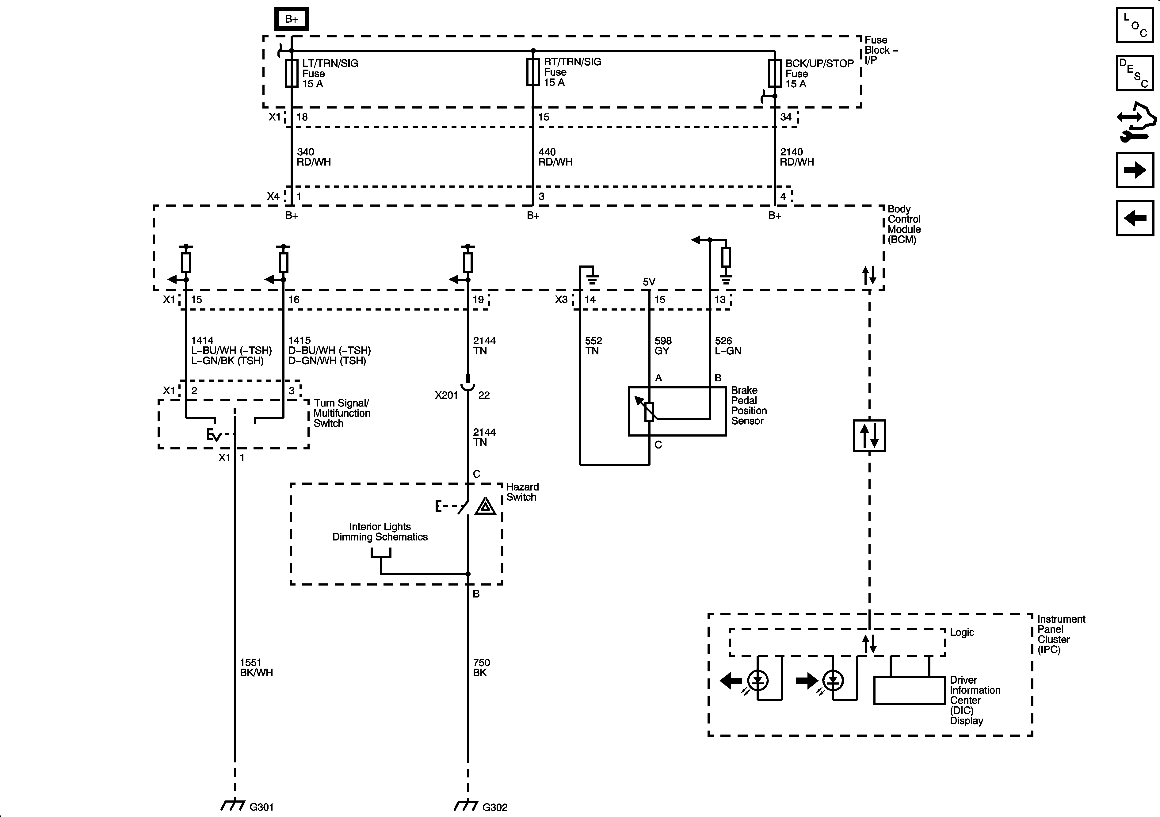
Stop/Turn Signal Lamps Controls and Indicators
Park Lamp Control and Right Park Lamps
Figure 3:

Stop/Turn Signal Lamps Controls and Indicators


Object Number: 1883184  Size: FS
Master Electrical Component List
Exterior Lighting Systems Description and Operation
Control Module References
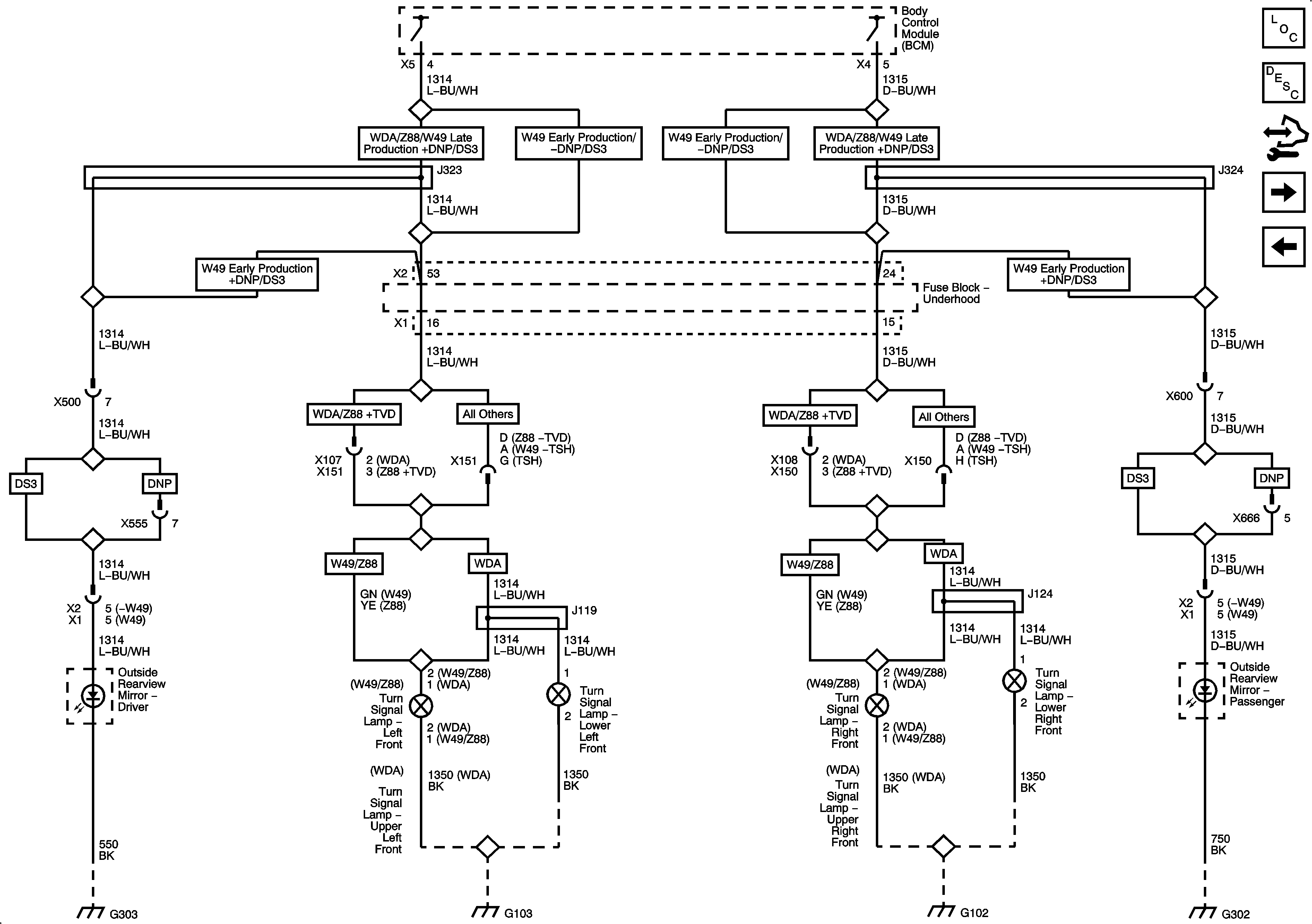
Front Turn Lamps and Outside Mirrors
Left Park Lamps
Figure 4:

Front Turn Lamps and Outside Mirrors


Object Number: 1883185  Size: FS
Master Electrical Component List
Exterior Lighting Systems Description and Operation
Control Module References
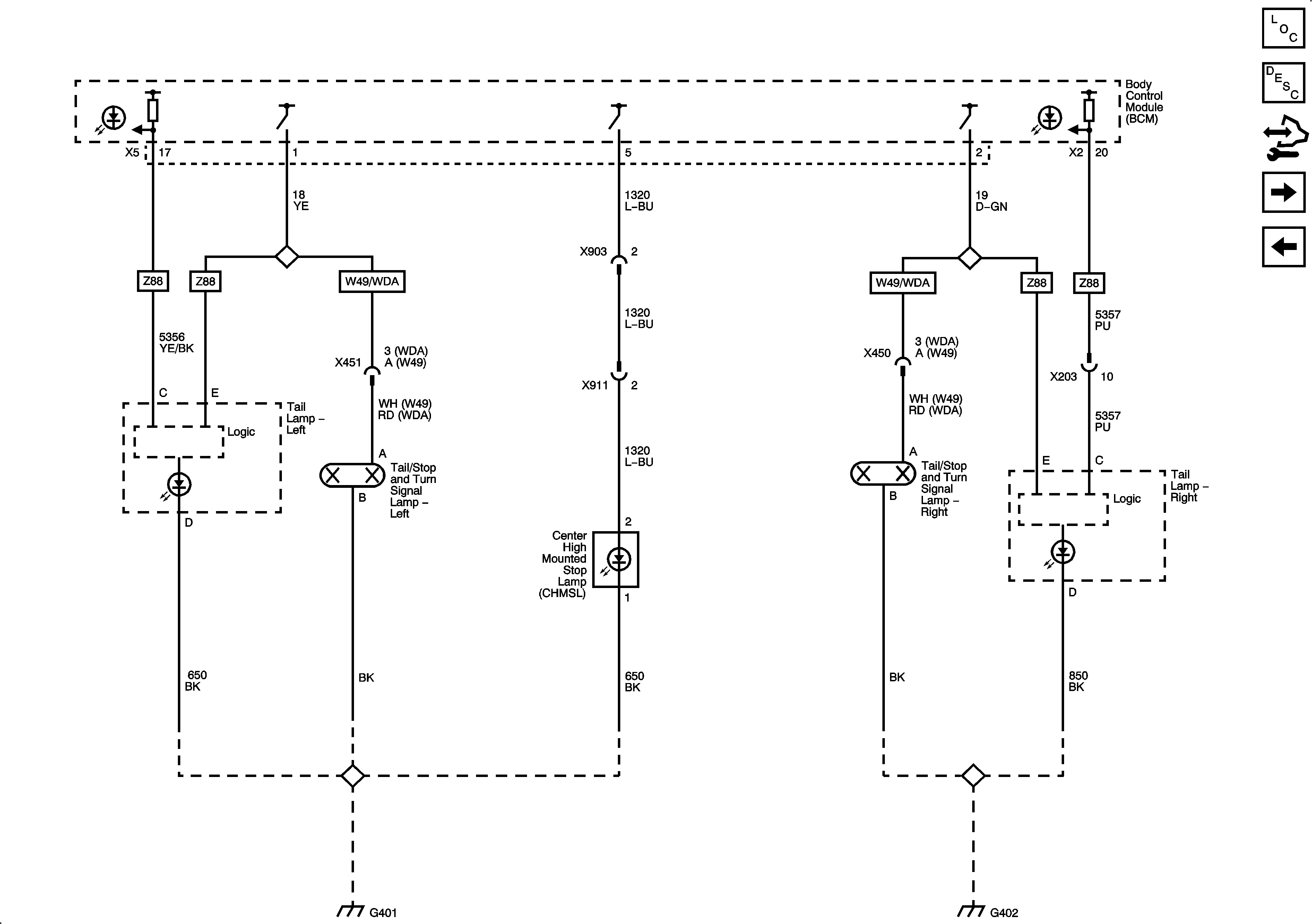
Rear Turn/Stop Lamps and CHMSL
Stop/Turn Signal Lamps Controls and Indicators
Figure 5:

Rear Turn/Stop Lamps and CHMSL


Object Number: 1883186  Size: FS
Master Electrical Component List
Exterior Lighting Systems Description and Operation
Control Module References
Back Up Lamps
Front Turn Lamps and Outside Mirrors
Figure 6:

Back Up Lamps


Object Number: 1883187  Size: FS
Master Electrical Component List
Exterior Lighting Systems Description and Operation
Control Module References
Rear Turn/Stop Lamps and CHMSL