GM Service Manual Online
For 1990-2009 cars only
Figure 1:

Forward Lamp Harness


Object Number: 1848578  Size: LF
(1)J122
(2)J120
(3)Fuse Block - Underhood X1
(4)G102
(5)X120
(6)G103
(7)X151
(8)X107 (W49 or WDA)
(9)X108 (W49 or WDA)
(10)X150
Figure 2:

Fog Lamp Jumper Harnesses


Object Number: 1852316  Size: LF
(1)Front Fascia
(2)J124 (WDA)
(3)J104
(4)X108 (W49 or WDA)
(5)X107 (W49 or WDA)
(6)J119 (WDA)
(7)J113 (Z88)
Figure 3:

Engine Compartment Harness


Object Number: 1848559  Size: LF
(1)Fuse Block - Underhood
(2)X100
(3)X109 (XA7)
(4)X111
(5)G115
(6)J151
(7)J153
(8)X103
Figure 4:

Fuel Injector Harness


Object Number: 1848580  Size: LF
(1)Valve Cover
(2)J135
(3)J137
(4)X101
Figure 5:

Engine Harness - Front


Object Number: 1852320  Size: LF
(1)J131
(2)J140
(3)X101
(4)X103
(5)J133
(6)J142
(7)J146
(8)G114
Figure 6:

Engine Harness - Rear


Object Number: 1852319  Size: LF
(1)Engine Control Module (ECM) X2
(2)Engine Control Module (ECM) X3
(3)J139
(4)G110
(5)G112
Figure 7:

Front of the Transmission


Object Number: 1867860  Size: LF
(1)Engine
(2)Automatic Transmission
(3)G113
Figure 8:

Near the Brake Booster


Object Number: 1863194  Size: LF
(1)Brake Fluid Level Switch
(2)Left Fender
(3)G103
(4)G101
(5)G115
(6)G105
(7)Electronic Brake Control Module (EBCM)
(8)Brake Booster Vacuum Sensor
Figure 9:

I/P Harness - Engine Compartment


Object Number: 1848563  Size: LF
(1)Dash Panel
(2)X109 (XA7)
(3)X111
(4)G105
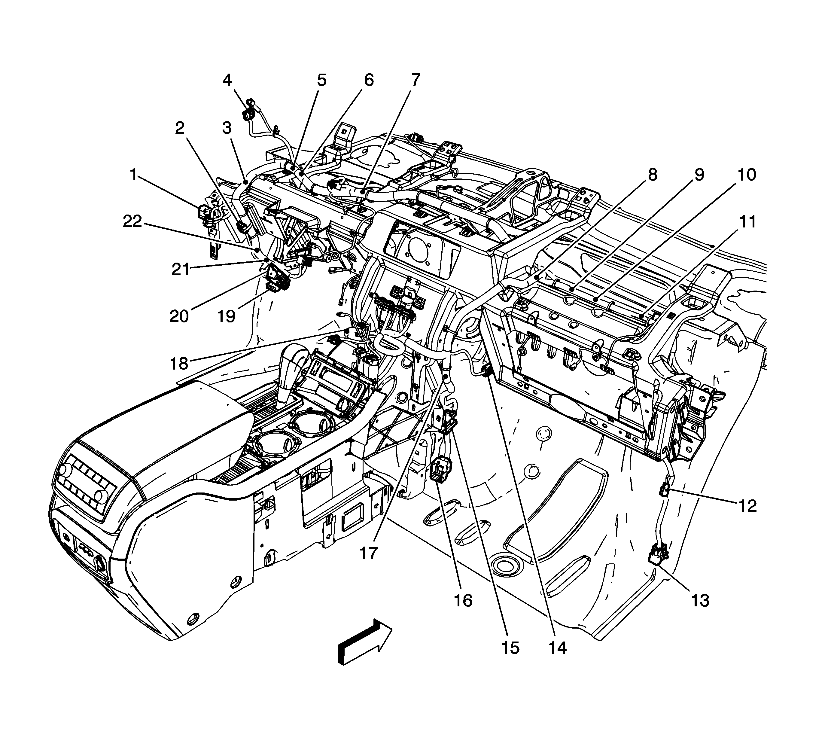
Figure 10:

I/P Harness - Passenger Compartment


Object Number: 1848561  Size: LF
(1)X203
(2)JX205
(3)J219 (U42 or UQS)
(4)X216 (U42)
(5)J216 (MH6)
(6)J215
(7)J213
(8)J206 (CJ2)
(9)J202
(10)J220
(11)J204
(12)X252
(13)X200
(14)X214
(15)X240
(16)X202
(17)J208
(18)J211
(19)Data Link Connector (DLC)
(20)X201
(21)J233
(22)J231
Figure 11:

Steering Wheel Harness


Object Number: 1848560  Size: LF
(1)J297
(2)J295 (UK3)
(3)J299 (UK3)
Figure 12:

Steering Column Harness


Object Number: 1852315  Size: LF
(1)Column Assembly
(2)J293
(3)J271
(4)J253
(5)J275 (XA7)
(6)X201
Figure 13:

Overhead Console Harness


Object Number: 1852321  Size: LF
(1)X343
(2)J328
(3)J364 (C3U)
Figure 14:

Body and Battery Cable Harnesses - Engine Compartment


Object Number: 1848566  Size: LF
(1)Fuse Block - Underhood X2
(2)Dash Panel
(3)X100
(4)X120
Figure 15:

Body Harness - Front Passenger Compartment


Object Number: 1848564  Size: LF
(1)X202
(2)J317
(3)X340
(4)X200
(5)Fuse Block - I/P X1
(6)X600
(7)Inflatable Restraint I/P Module - Connector
(8)G300
(9)X314
(10)Inflatable Restraint Side Impact Module - Right Connector
(11)J308
(12)J304
(13)X800
(14)G302
(15)X324
(16)J322
(17)J302
(18)G304
(19)J311
(20)X305
(21)J313
(22)G303
(23)X700
(24)J335
(25)J333
(26)J319
(27)Inflatable Restraint Side Impact Module - Left Connector
(28)X315
(29)G301
(30)X500
(31)X209 (V92)
(32)JX205
Figure 16:

Driver Seat Harness (AG3)


Object Number: 1848557  Size: LF
(1)J352
(2)J357 (KA1)
(3)Seat Frame
(4)J353 (KA1)
(5)J350
(6)J351
(7)J354
(8)X315
Figure 17:

Driver Seat Harness (without AG3)


Object Number: 1848556  Size: LF
(1)Seat Frame
(2)J355 (AH5)
(3)J357 (KA1)
(4)J353 (KA1)
(5)J351
(6)X315
Figure 18:

Passenger Seat Harness


Object Number: 1848555  Size: LF
(1)J344
(2)J340
(3)J342
(4)X314
(5)J346
Figure 19:

Floor Console Harness


Object Number: 1848576  Size: LF
(1)J379 (without UK6)
(2)X240
(3)X340
(4)J371 (without KA1 or UK6)
(5)J373
(6)J375
(7)J377
Figure 20:

Near the Battery


Object Number: 1848558  Size: LF
(1)Floor Panel
(2)G305
(3)Battery Current Sensor
(4)X324
(5)Inline Fuse Onstar (UE1)
(6)X325 (UE1)
Figure 21:

Driver Door Harnesses


Object Number: 1852318  Size: LF
(1)J577 (without AXC or AXE)
(2)X553
(3)X500
(4)Door Frame
(5)J555
(6)J575
(7)X555
Figure 22:

Passenger Door Harnesses


Object Number: 1852323  Size: LF
(1)X666
(2)J602
(3)J600 (without AXE)
(4)J666 (without AXC or AXE)
(5)J602
(6)X664
(7)X600
Figure 23:

Headliner Harness


Object Number: 1852325  Size: LF
(1)Headliner
(2)J326
(3)J339
(4)J348
(5)X320 (DNP or UD7 or UE1)
(6)X322
(7)X216 (U42)
Figure 24:

Right Rear Door Harness


Object Number: 1852324  Size: LF
(1)X800
(2)J800
Figure 25:

Left Rear Door Harness


Object Number: 1852322  Size: LF
(1)J711
(2)X700
Figure 26:

Body Harness - Left Rear Passenger Compartment


Object Number: 1848572  Size: LF
(1)G401
(2)Radio Antenna X1
(3)Inflatable Restraint Roof Rail Module - Driver Connector
(4)JX405
(5)X405
Figure 27:

Body Harness - Right Rear Passenger Compartment


Object Number: 1848573  Size: LF
(1)G402
(2)X351
(3)Inflatable Restraint Roof Rail Module - Passenger Connector
(4)Radio Antenna X2
(5)Radio Antenna X1
(6)X320 (DNP or UD7 or UE1)
(7)X322
Figure 28:

Body Harness - Near Rear Opening


Object Number: 1848568  Size: LF
(1)X901
(2)X903
(3)X450 (W49 or WDA)
(4)X442 (V92)
(5)X405
(6)X440 (UD7)
(7)G401
(8)X451 (W49 or WDA)
Figure 29:

Liftgate Harness


Object Number: 1852314  Size: LF
(1)X903
(2)X901
(3)X911
(4)X931 (W49 or Z88)
(5)Liftgate Control Switch - Interior (E61) Connector
(6)Liftgate Control Switch - Exterior Connector
(7)J911 (Z88)
(8)J915
(9)J905 (E61)
(10)J907 (E61)
(11)J913
(12)X920 (W49 or Z88)
(13)J903 (WDA)
Figure 30:

Chassis Harness


Object Number: 1852313  Size: LF
(1)Rear Cradle
(2)X405
Figure 31:

Rear Bumper Harness


Object Number: 1848575  Size: LF
(1)X440 (UD7)
(2)Tail Lamp - Right
(3)J444 (UD7)
(4)J440 (UD7)