GM Service Manual Online
For 1990-2009 cars only
Makes
🢒
GMC_Truck
🢒
2009
🢒
Acadia - AWD
🢒
Diagnostic Navigation
🢒
Vehicle Diagnostic Information
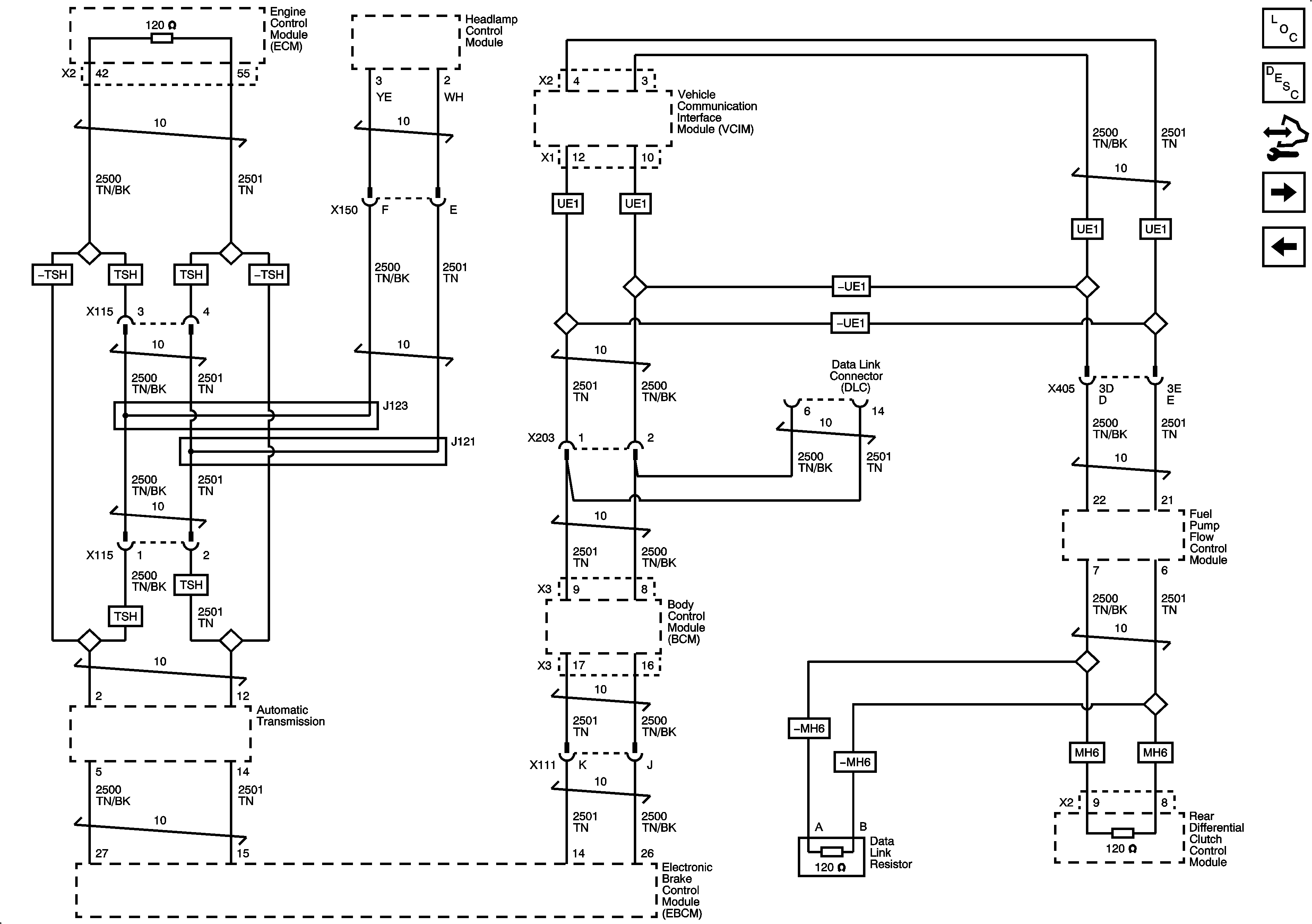
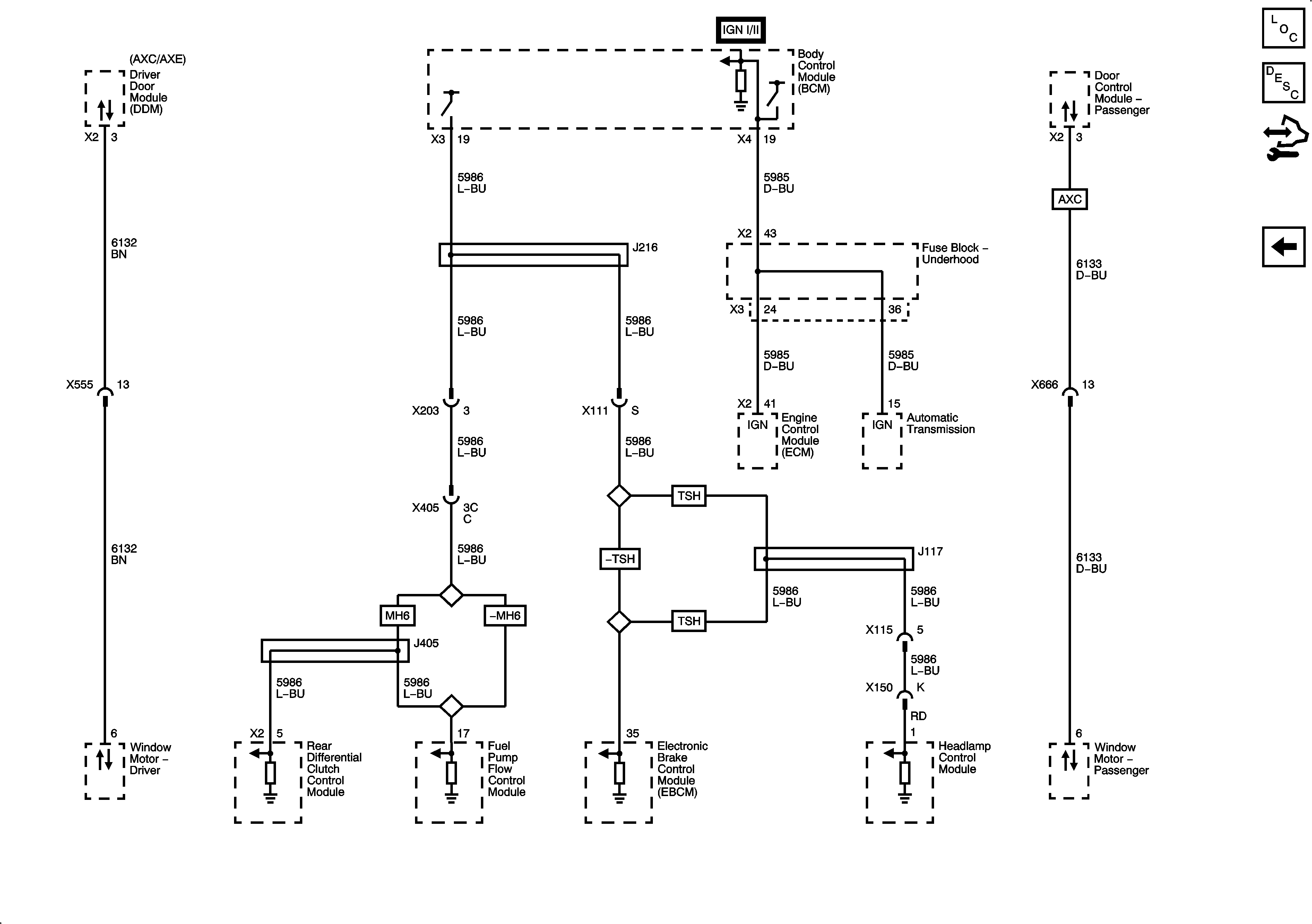
🢒 Data Communication Schematics
Figure
1:
Low Speed GMLAN
Figure
2:
High Speed GMLAN
Figure
3:
Communication Enable and Local Interconnect Network (LIN)