GM Service Manual Online
For 1990-2009 cars only
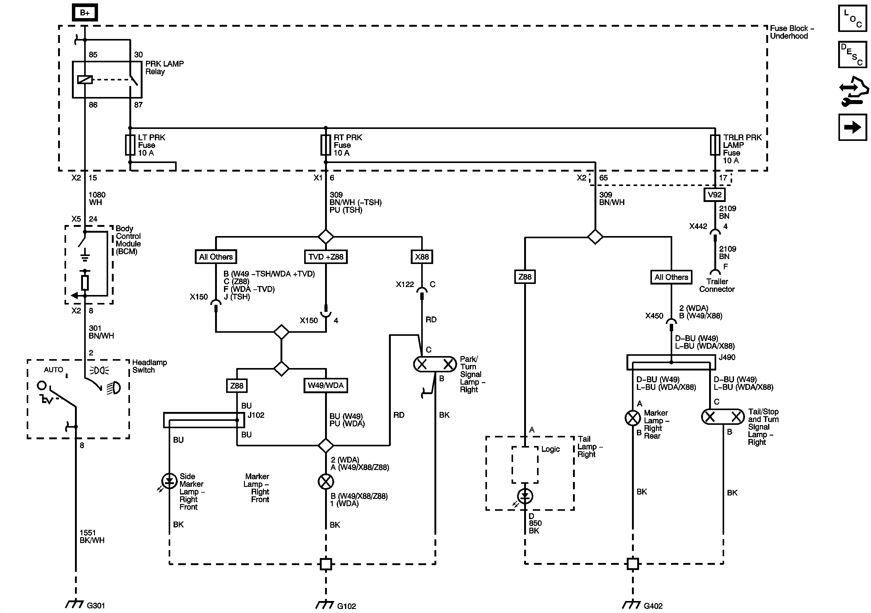
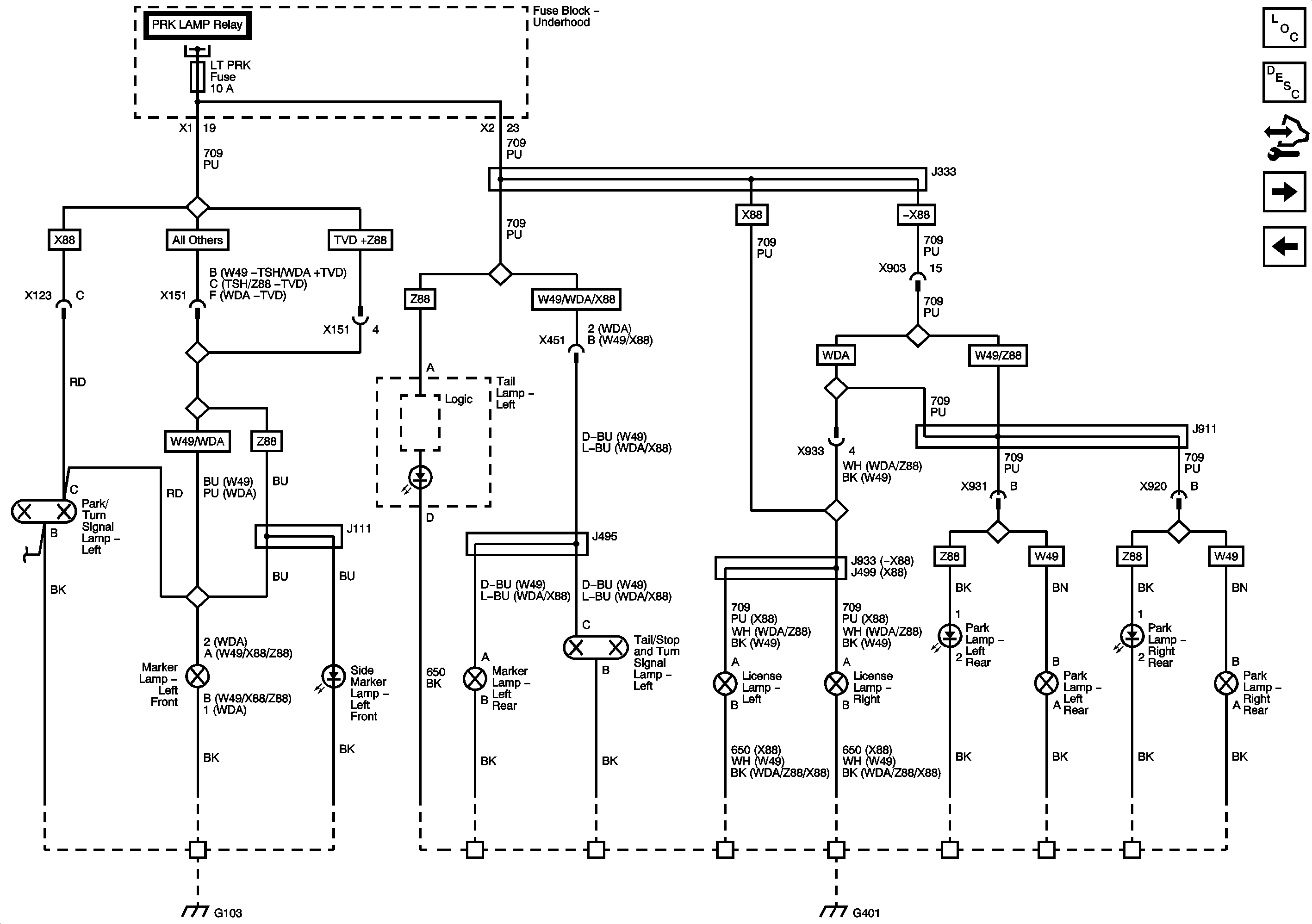
Figure 1:

Park Lamp Control and Right Park Lamps


Object Number: 2078031  Size: FS
Figure 2:

Left Park Lamps


Object Number: 2078035  Size: FS
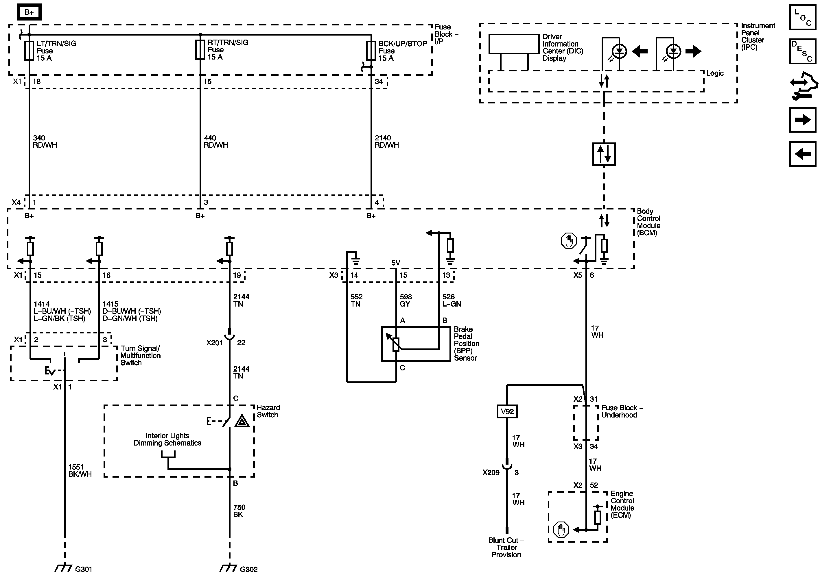
Figure 3:

Stop/Turn Signal Lamps Controls and Indicators, Brake Applied Signal


Object Number: 2078037  Size: FS
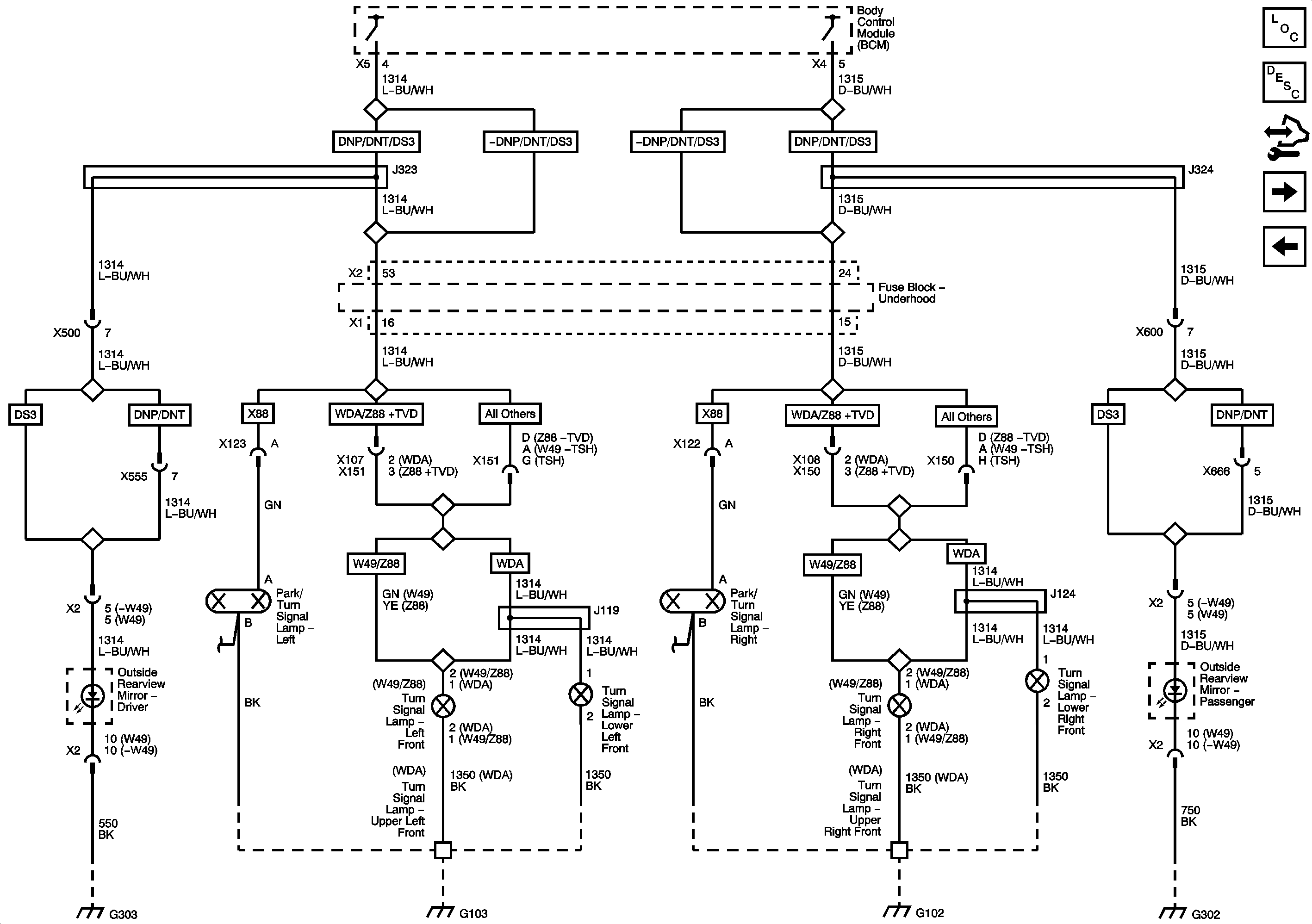
Figure 4:

Front Turn Lamps and Outside Mirrors


Object Number: 2078040  Size: FS
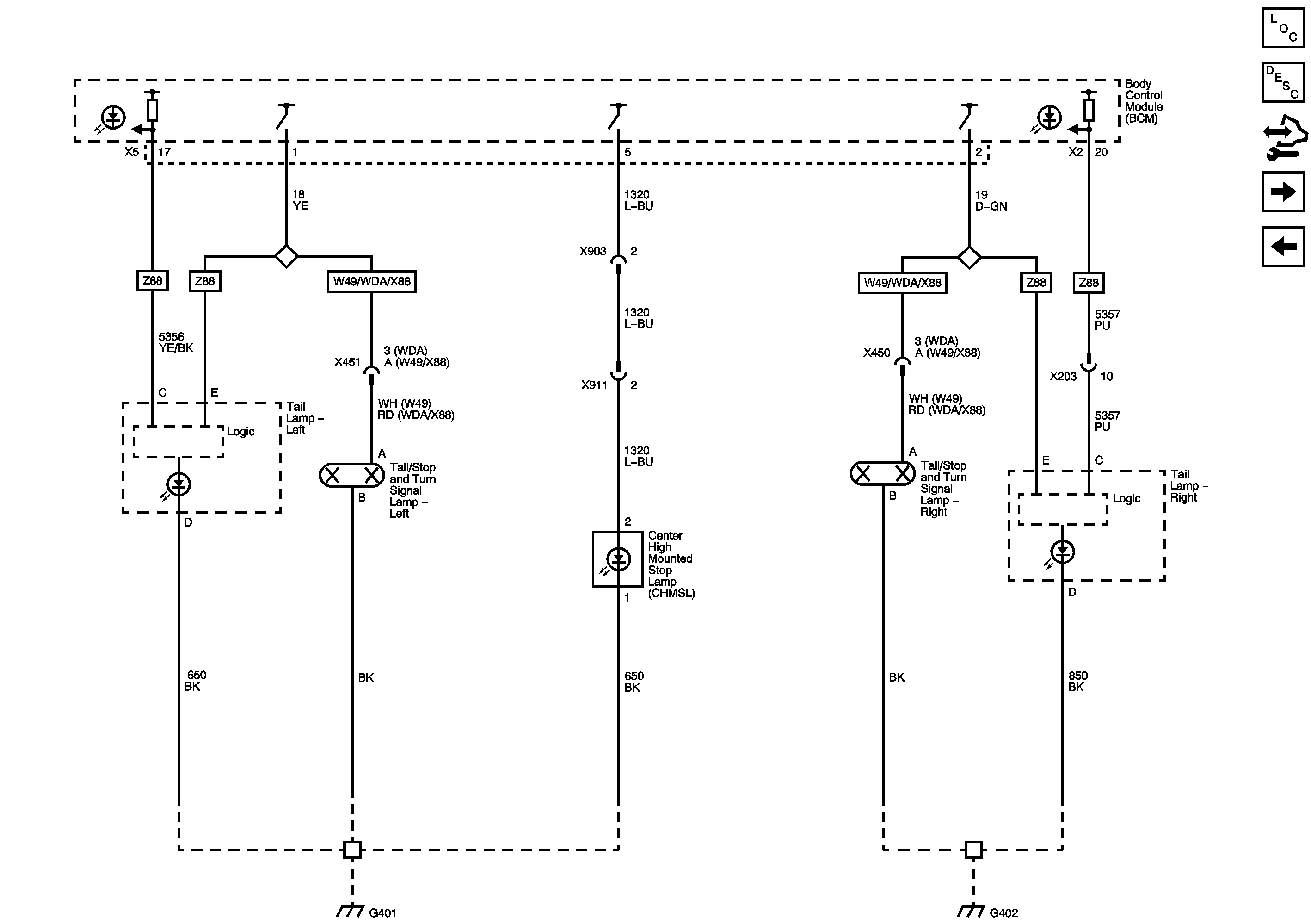
Figure 5:

Rear Turn/Stop Lamps and CHMSL


Object Number: 2078041  Size: FS
Figure 6:

Back Up Lamps


Object Number: 2078044  Size: FS