GM Service Manual Online
For 1990-2009 cars only
Makes
🢒
GMC_Truck
🢒
2003
🢒
GMC C Sierra - 2WD
🢒 Interior Lights and LED Dimming Control
Interior Lights and LED Dimming Control
Interior Lights and LED Dimming Control
Master Electrical Component List
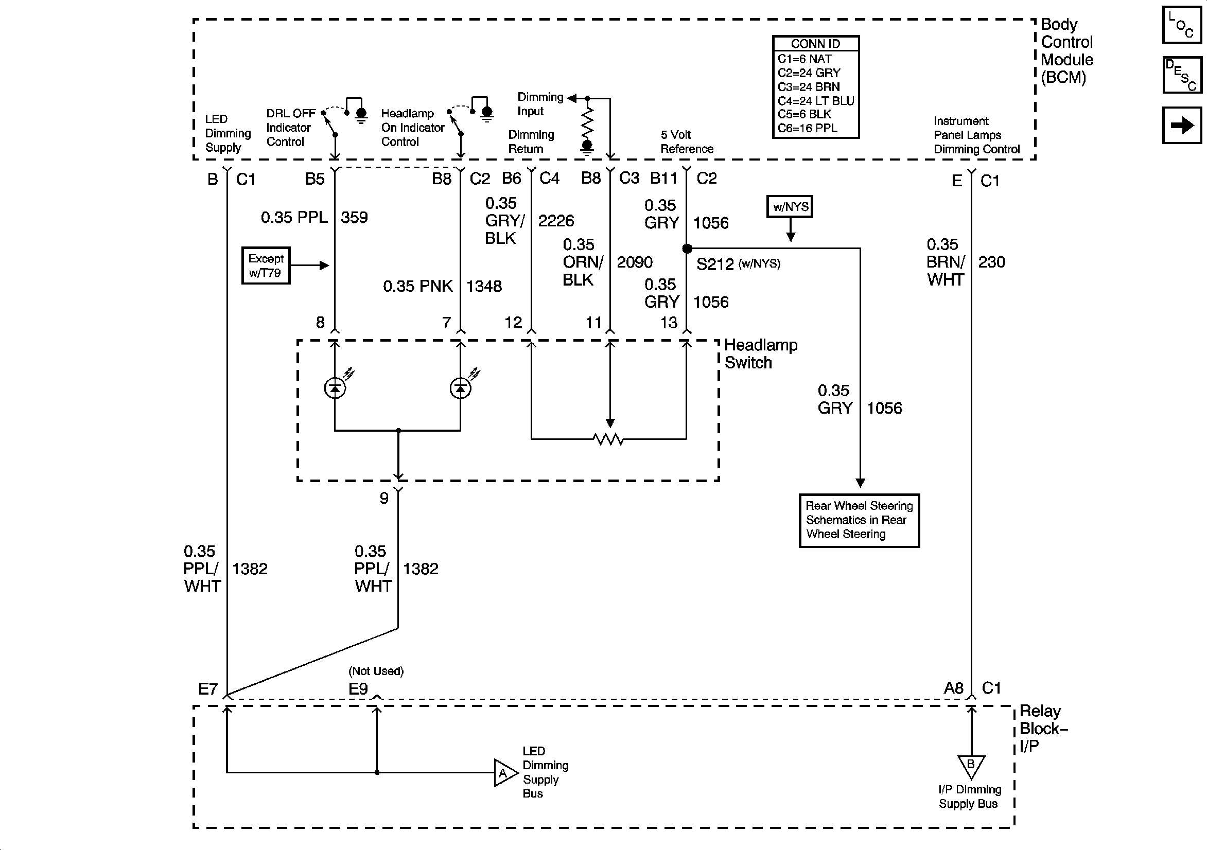
Interior Lighting Systems Description and Operation
LED Dimming Supply Voltage - 1 of 3
03 GMT800 Rear Wheel Steering SCH (Steering Wheel/Speed Position Sensor)
LED Dimming Supply Voltage - 1 of 3
I/P Dimming Supply Voltage - 1 of 5