GM Service Manual Online
For 1990-2009 cars only
Makes
🢒
GMC_Truck
🢒
2003
🢒
GMC C Sierra - 2WD
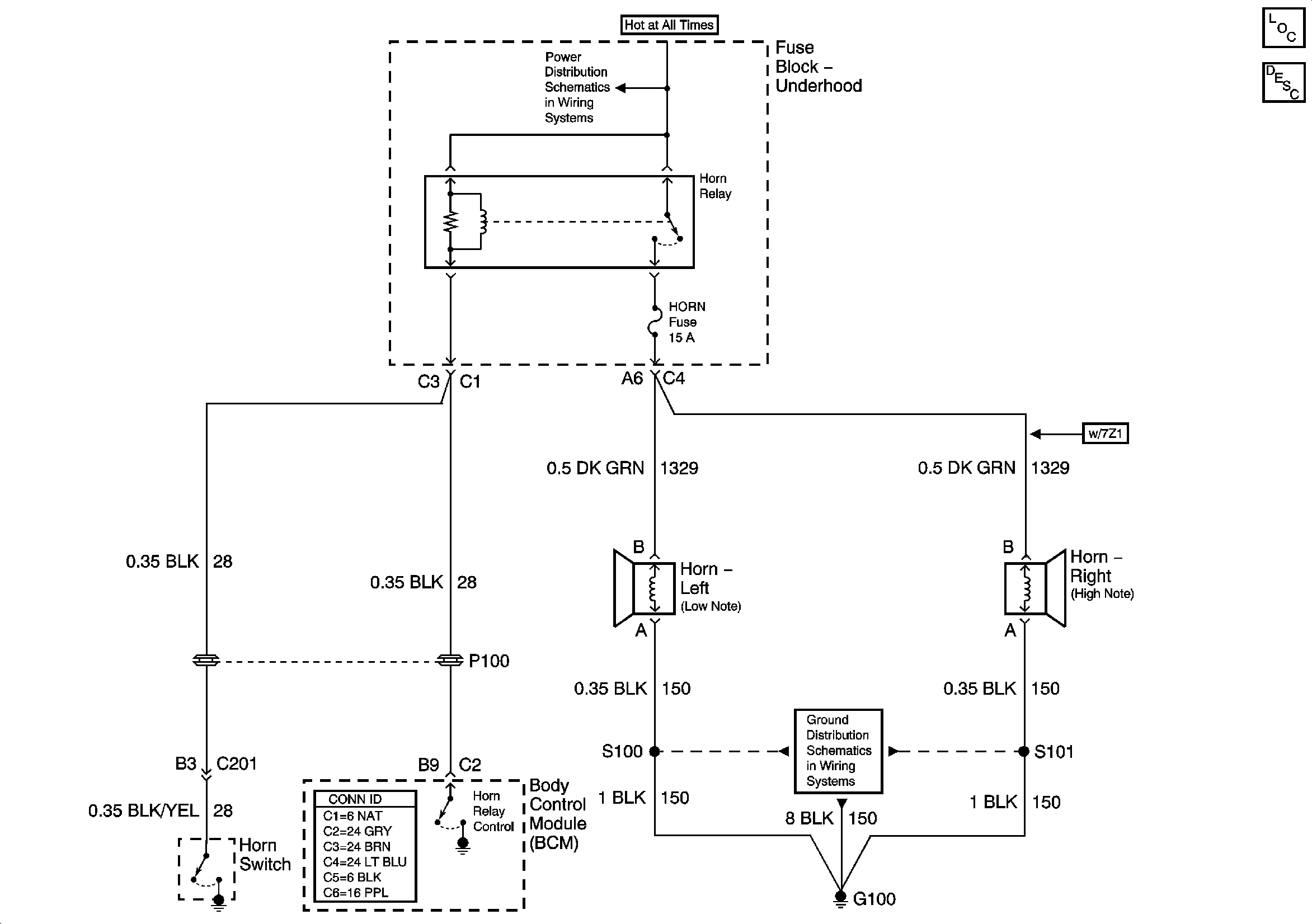
🢒 Horns Schematics
Horns Schematics
Master Electrical Component List
Wiper/Washer System Description and Operation
B+ Bus Bar - 3 of 3
G100, G101, G105