GM Service Manual Online
For 1990-2009 cars only
Makes
🢒
GMC_Truck
🢒
2006
🢒
GMC C Sierra - 2WD
🢒
Accessories
🢒
Entertainment
🢒 Video System Schematics
Master Electrical Component List
Video Entertainment System Description and Operation
Control Module References
B+ Bus Bar
CIG LTR, EAP, INFO, and RVC Fuses
CIG LTR, EAP, INFO, and RVC Fuses
Power, Ground, DLC, and Splice Pack SP205
Entertainment Schematic Icons
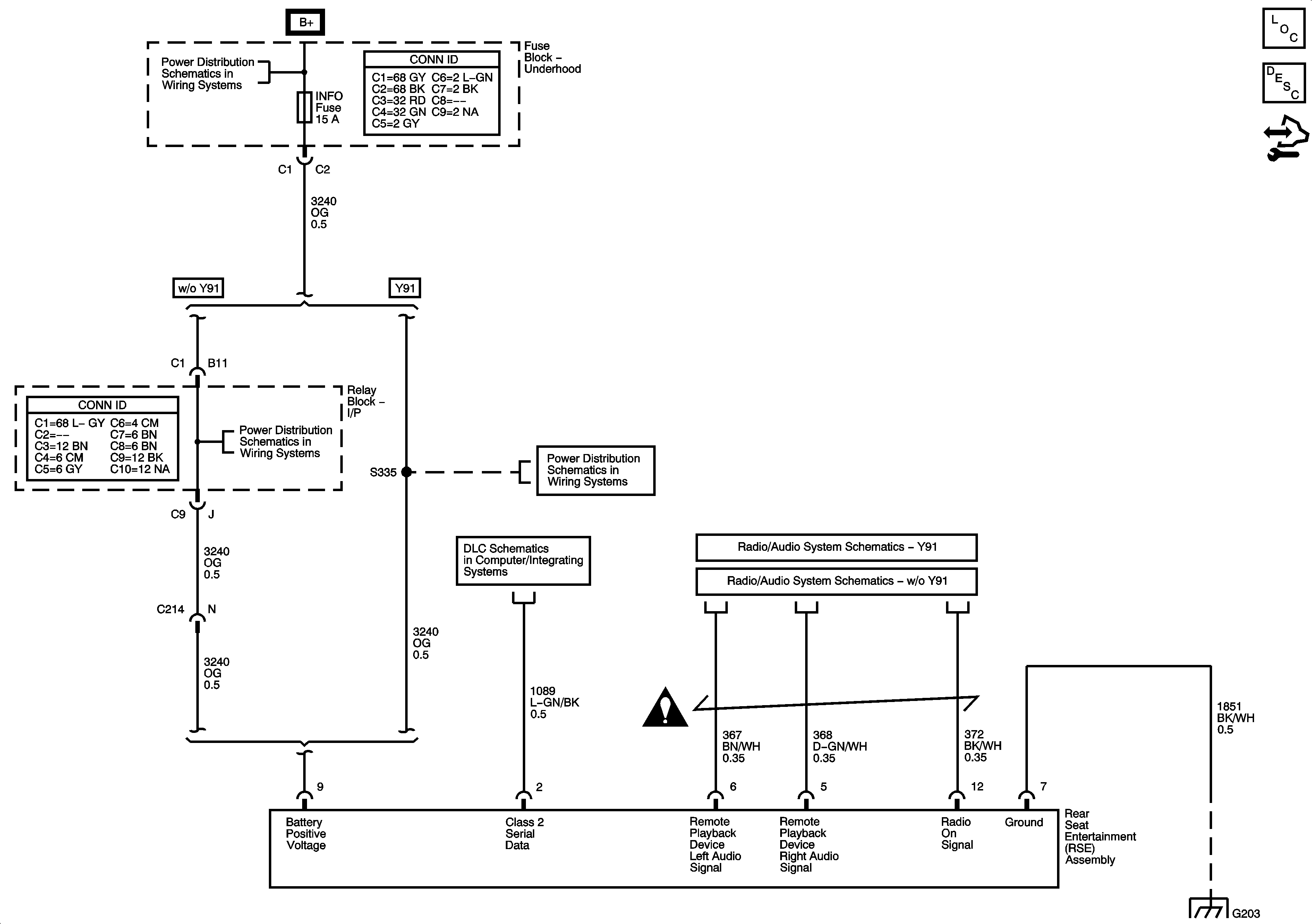
Rear Seat Entertainment (RSE) Asembly (U42), Digital Radio Receiver (U2K), and Remote Playback - CD Player (U1S)
Rear Seat Entertainment (RSE) Assembly (U42)
G203 - 1 of 2