GM Service Manual Online
For 1990-2009 cars only
Makes
🢒
GMC_Truck
🢒
2003
🢒
GMC MD Steel Tilt (W Model)
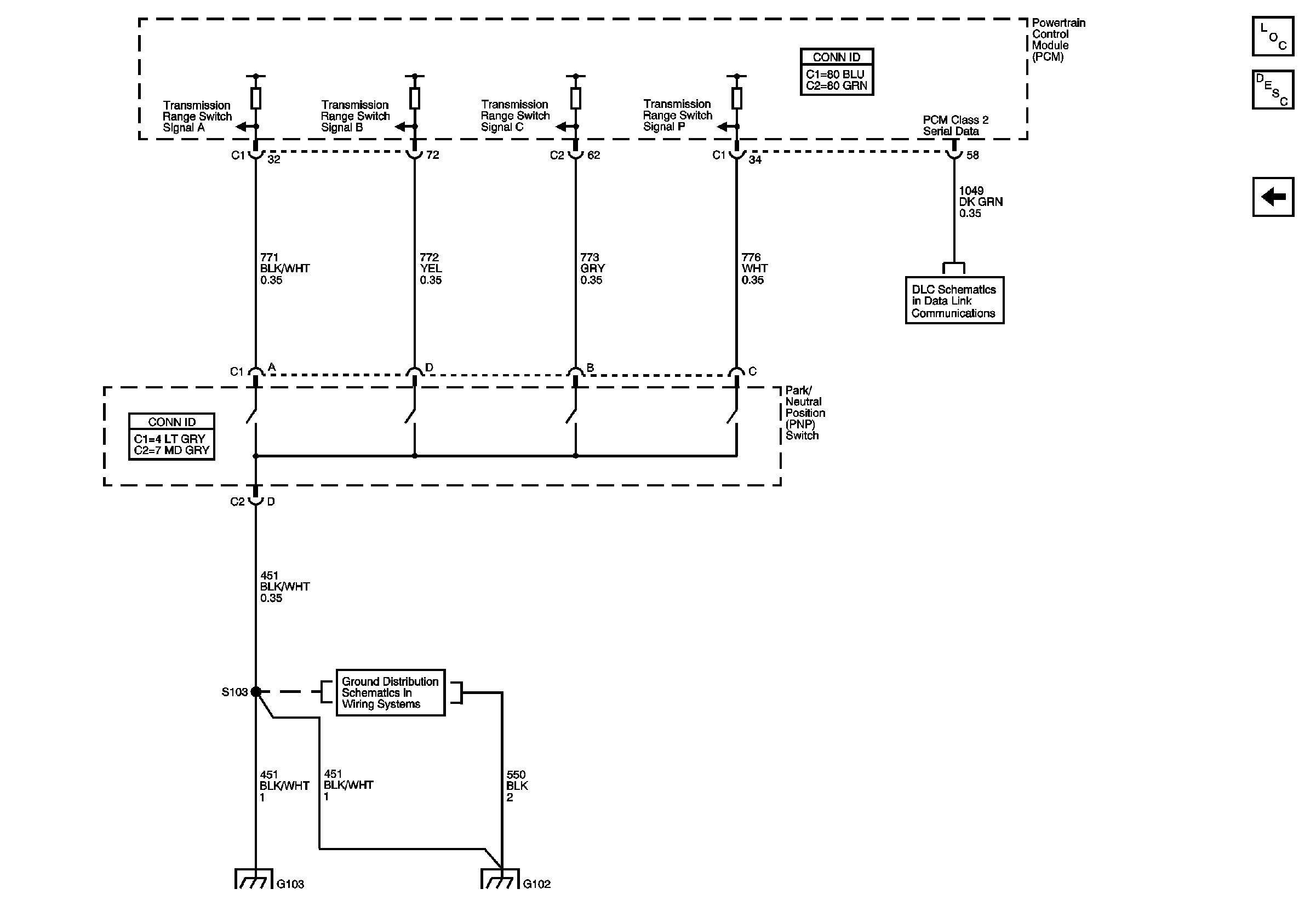
🢒 Transmission Range Display
Transmission Range Display
Transmission Range Display
Master Electrical Component List
Electronic Component Description
Interior Lights, Horns, Entertainment, amd Theft Deterrent
G102 and G103
Power, Ground, DLC, and Splice Pack SP205