GM Service Manual Online
For 1990-2009 cars only
Makes
🢒
GMC_Truck
🢒
2000
🢒
Jimmy - 2WD
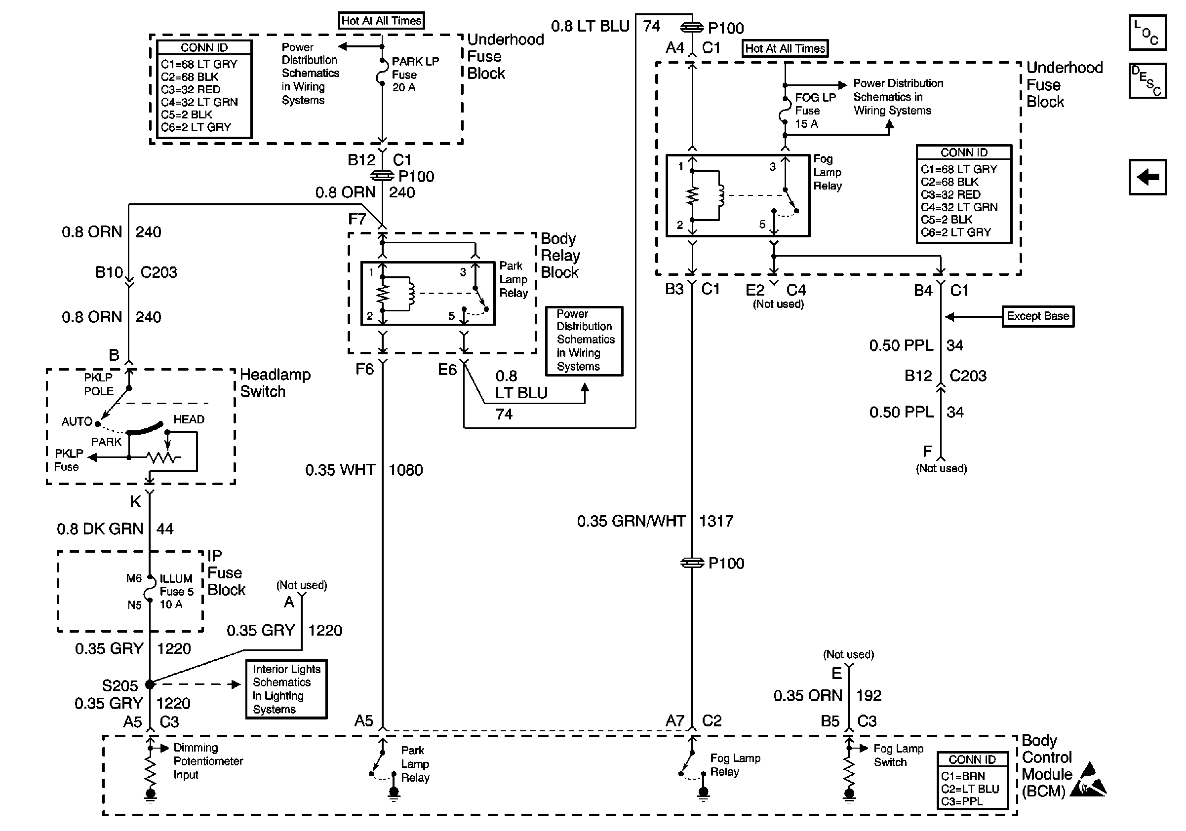
🢒 PARK LP, FOG LP Fuses, and Park Lamp and Fog Lamp Relays
PARK LP, FOG LP Fuses, and Park Lamp and Fog Lamp Relays
PARK LP, FOG LP Fuses, and Park Lamp and Fog Lamp Relays
Body Control Module Components
Body Control System Circuit Description
LT TURN, RT TURN Fuses and Instrument Cluster
Power and Grounding Connector End Views
B+ Bus Bar
PARK LP, ILLUM Fuses, Park Lamp and Headlamp Grounding Relays
ILLUM Fuse Power
B+ Bus Bar
Power and Grounding Connector End Views
Body Control System Connector End Views
Handling ESD Sensitive Parts Notice