GM Service Manual Online
For 1990-2009 cars only
Makes
🢒
GMC_Truck
🢒
2000
🢒
Jimmy - 2WD
🢒 Heat Only
Heat Only
Heat Only
HVAC Components
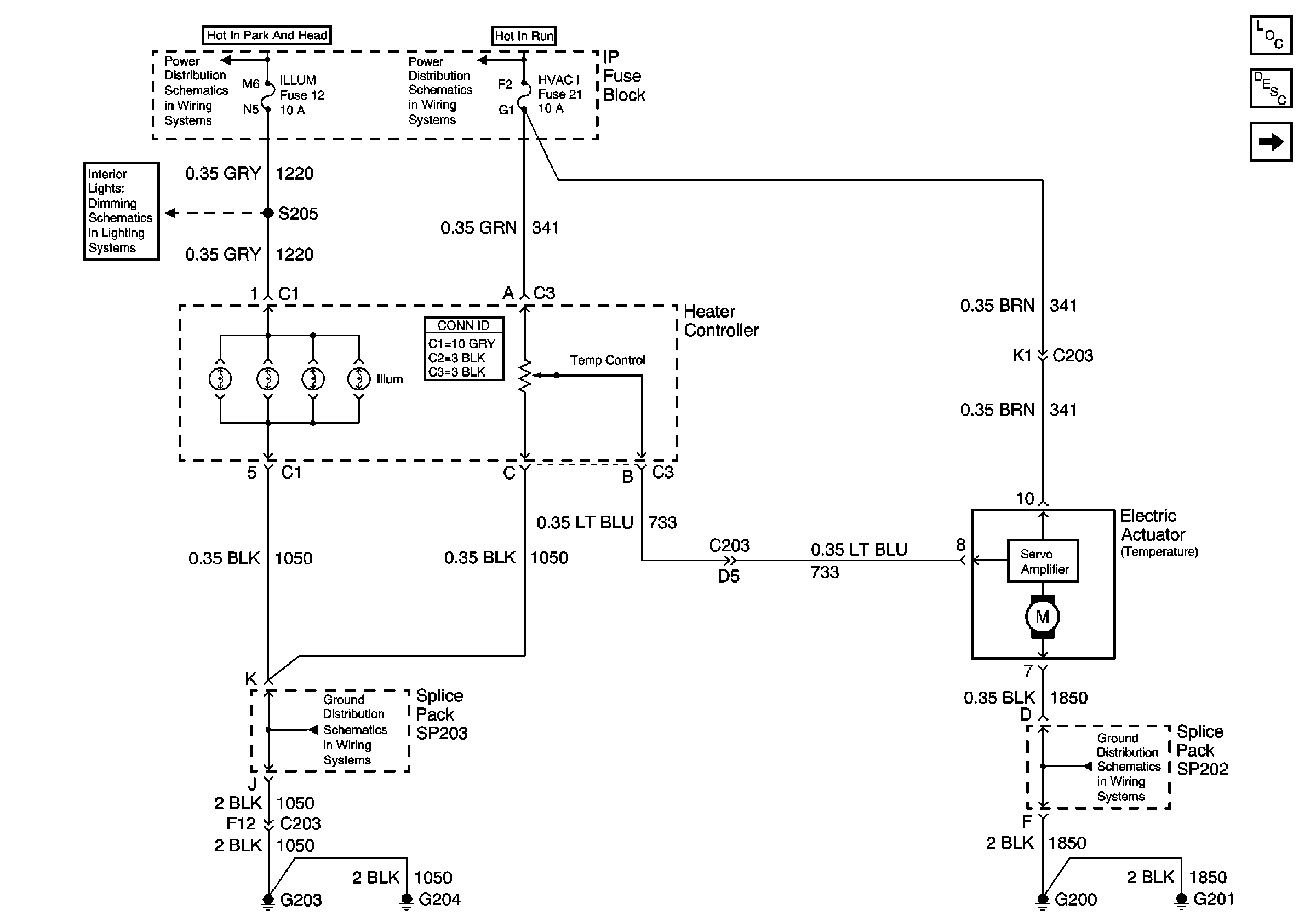
HVAC Air Delivery/Temperature Control Circuit Description
Heat and A/C
ILLUM and PARK LP Fuses
Ign ACC, RUN and RAP Bus Bar
ILLUM Fuse 12
HVAC Connector End Views
G203 and G204 (Pickup)
G200, G201 and G207 (Pickup)