GM Service Manual Online
For 1990-2009 cars only
Makes
🢒
GMC_Truck
🢒
2000
🢒
Jimmy - 2WD
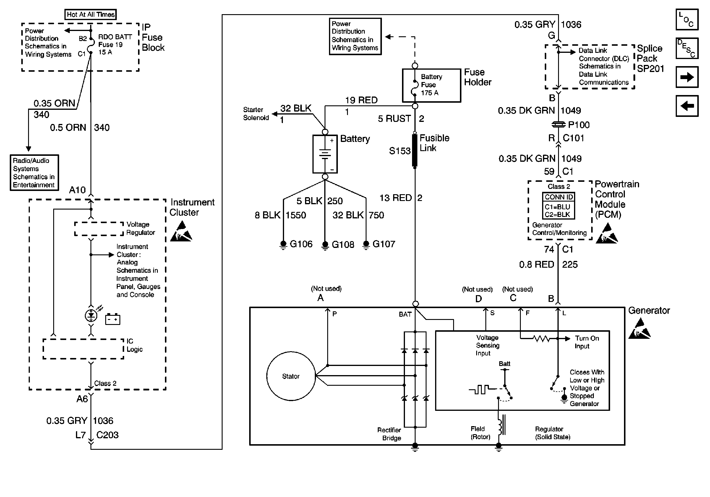
🢒 Engine Charging (2.2L)
Engine Charging (2.2L)
Engine Charging (2.2L)
Engine Electrical Components
Charging System Circuit Description
Engine Charging (4.3L)
Automatic Transmission Starting
AUX PWR, RDO BATT and HDLP SW Fuses
Power and Ground (Chevy/GMC)
PCM/VCM, Data Link Connector (DLC), Engine Oil Pressure Gauge Sensor
Handling ESD Sensitive Parts Notice
Manual Transmission Starting
B+ Bus Bar
SP201 (2.2L)
Powertrain Control Module Connector End Views
Handling ESD Sensitive Parts Notice
Handling ESD Sensitive Parts Notice