GM Service Manual Online
For 1990-2009 cars only

Object Number: 623477  Size: MF
Handling ESD Sensitive Parts Notice
Engine Controls Components
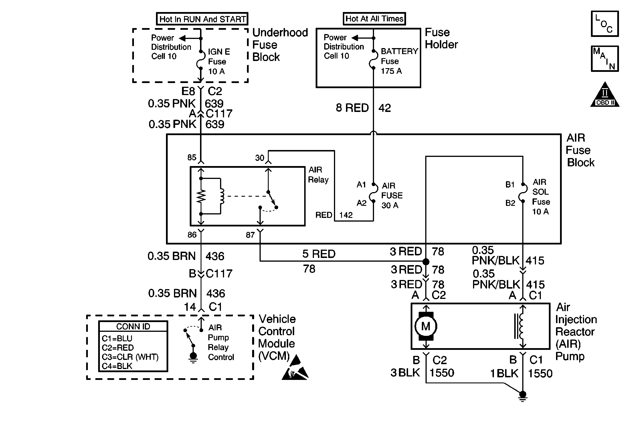
Secondary AIR Pump Control
OBD II Symbol Description Notice
Power Distribution Schematics
Power Distribution Schematics
Powertrain Control Module Connector End Views

Circuit Description

An AIR pump is used on this vehicle to lower tail pipe emissions on start-up. The VCM supplies a ground to the AIR pump relay, which energizes the AIR pump and the AIR solenoid.

The VCM will run a test using the HO2S voltages to diagnose the AIR system.

During this test the VCM will activate the AIR pump during Closed Loop operation. When the AIR system is activated, the VCM will monitor the HO2S voltages and Short Term Fuel Trim values for both banks of the engine. If the AIR system is operating properly, the HO2S voltages should go low and the Short Term Fuel Trim should go high.

The VCM checks that the HO2S voltages return to above a rich threshold when the AIR pump is disabled.

If the VCM determines that the HO2S voltages for both banks did not respond as expected during the tests, DTC P0410 will set. If only one sensor responded, the VCM will set either a DTC P1415 or P1416 to indicate on which bank the AIR system is inoperative.

Conditions for Running the DTC

    • No active ECT sensor DTCs
    • No active HO2S sensor DTCs
    • No active misfire DTCs
    • No active MAP DTCs.
    • No active fuel trim DTCs
    • No active CCP DTCs
    • No active TP Sensor DTCs
    • No active IAT DTCs
    • No active MAF DTCs
    • No active VSS DTCs
    • No system voltage DTCs
    • Power enrichment not active
    • Decel fuel cut-off (DFCO) not active
    • Catalyst overtemp protection is not active.
    • The air/fuel ratio is 14.7:1.
    • The engine speed is above 550 RPM.
    • The engine load is less than 34 percent.
    • The system has been in Closed Loop operation for more than 20 seconds.
    • The MAF is less than 25 g/s.
    • The system voltage more than 11.7 volts
    • The ECT is between 80-110°C (176-230°F).
    • The Short Term Fuel Trim is between 124-132.

Conditions for Setting the DTC

Active Test

Bank 2 HO2S voltage does not go below 222 mV within 1.3 seconds.

Action Taken When the DTC Sets

    • The control module illuminates the malfunction indicator lamp (MIL) if a failure is detected during 2 consecutive key cycles.
    • The control module sets the DTC and records the operating conditions at the time the diagnostic failed. The failure information is stored in the scan tool Freeze Frame/Failure Records.

Conditions for Clearing the MIL or DTC

    • The control module turns OFF the MIL after 3 consecutive drive trips when the test has run and passed.
    • A history DTC will clear if no fault conditions have been detected for 40 warm-up cycles. A warm-up cycle occurs when the coolant temperature has risen 22°C (40°F) from the startup coolant temperature and the engine coolant reaches a temperature that is more than 70°C (158°F) during the same ignition cycle.
    • Use a scan tool in order to clear the DTCs.

Diagnostic Aids

Low AIR system volume may cause a DTC P1415, P1416 or an intermittent complaint. Also check for the following conditions:

    • Pinched, kinked or restricted AIR pipes, hoses or fittings
    • Leaks, holes, loose fittings or hoses
    • Restricted or obstructed AIR pump inlet

An air supply hose that is melted before the check valve could indicate exhaust gas back-flow past the check valve.

An intermittent may be caused by any of the following conditions:

    • A poor connection
    • Rubbed through wire insulation
    • A broken wire inside the insulation

Thoroughly inspect any circuitry that is suspected of causing the intermittent complaint. Refer to Testing for Intermittent Conditions and Poor Connections in Wiring Systems.

If a repair is necessary, refer to Wiring Repairs or Connector Repairs in Wiring Systems.

Test Description

The numbers below refer to the step numbers on the diagnostic table.

  1. This step determines if the cause of this DTC is still present.

  2. This step determines if there is a problem before or after the check valve.

  3. Although P0410 may not have set, the P0410 diagnostic includes a more comprehensive check of the AIR system that may help identify a symptom not identified in this diagnostic.

Step

Action

Values

Yes

No

1

Did you perform the Powertrain On-Board Diagnostic (OBD) System Check?

--

Go to Step 2

Go to Powertrain On Board Diagnostic (OBD) System Check

2

  1. Install a scan tool.
  2. Start the engine and allow it to run for 2 minutes.
  3. Verify the engine is at normal operating temperature and in Closed Loop.
  4. Command ON the AIR pump with the scan tool.

Does the Short Term FT Bank 2 indicate a change of more than the specified value within 30 seconds?

16%

Go to Step 3

Go to Step 4

3

The DTC is intermittent.

Are any additional DTCs stored?

--

Go to applicable DTC

Go to Diagnostic Aids

4

Check the AIR system bank 2 for the following conditions:

    • Hoses/pipes for proper connections
    • Secure hose clamps
    • Kinks, holes or pinched hoses/pipes
    • Loose fittings
    • Components with evidence of heat damage

Did you find a problem?

--

Go to Step 8

Go to Step 5

5

  1. Disconnect the AIR hose at the bank 2 check valve (AIR pump side).
  2. Start the engine and allow it to idle.
  3. Command ON the AIR pump with the scan tool.

Does air flow from the AIR hose?

--

Go to Step 6

Go to Step 7

6

Check for restrictions or leaks in the check valve and the AIR pipe on bank 2.

Did you find a problem?

--

Go to Step 8

Go to Diagnostic Aids

7

Check for restrictions or leaks in the bank 2 AIR hose between the check valve and the point where the system branches to each Bank.

Did you find a problem?

--

Go to Step 8

Go to DTC P0410 Secondary Air Injection (AIR) System

8

Repair as necessary. Refer to Secondary Air Injection Check Valve and Check Valve Pipe Replacement - Bank 1 or Secondary Air Injection Check Valve and Check Valve Pipe Replacement - Bank 2 .

Is the action complete?

--

Go to Step 9

--

9

  1. Use the scan tool in order to Clear the DTCs.
  2. Start the engine.
  3. Allow the engine to idle until normal operating temperature is reached.
  4. Select the DTC and the specific DTC functions.
  5. Enter the DTC number which was set.
  6. Operate the vehicle within the conditions for setting this DTC, until the scan tool indicates diagnostic Ran.

Does the scan tool indicate the diagnostic Passed?

--

Go to Step 10

Go to Step 2

10

Does the scan tool display any additional undiagnosed DTCs?

--

Go to applicable DTC

System OK