GM Service Manual Online
For 1990-2009 cars only
Figure 1:

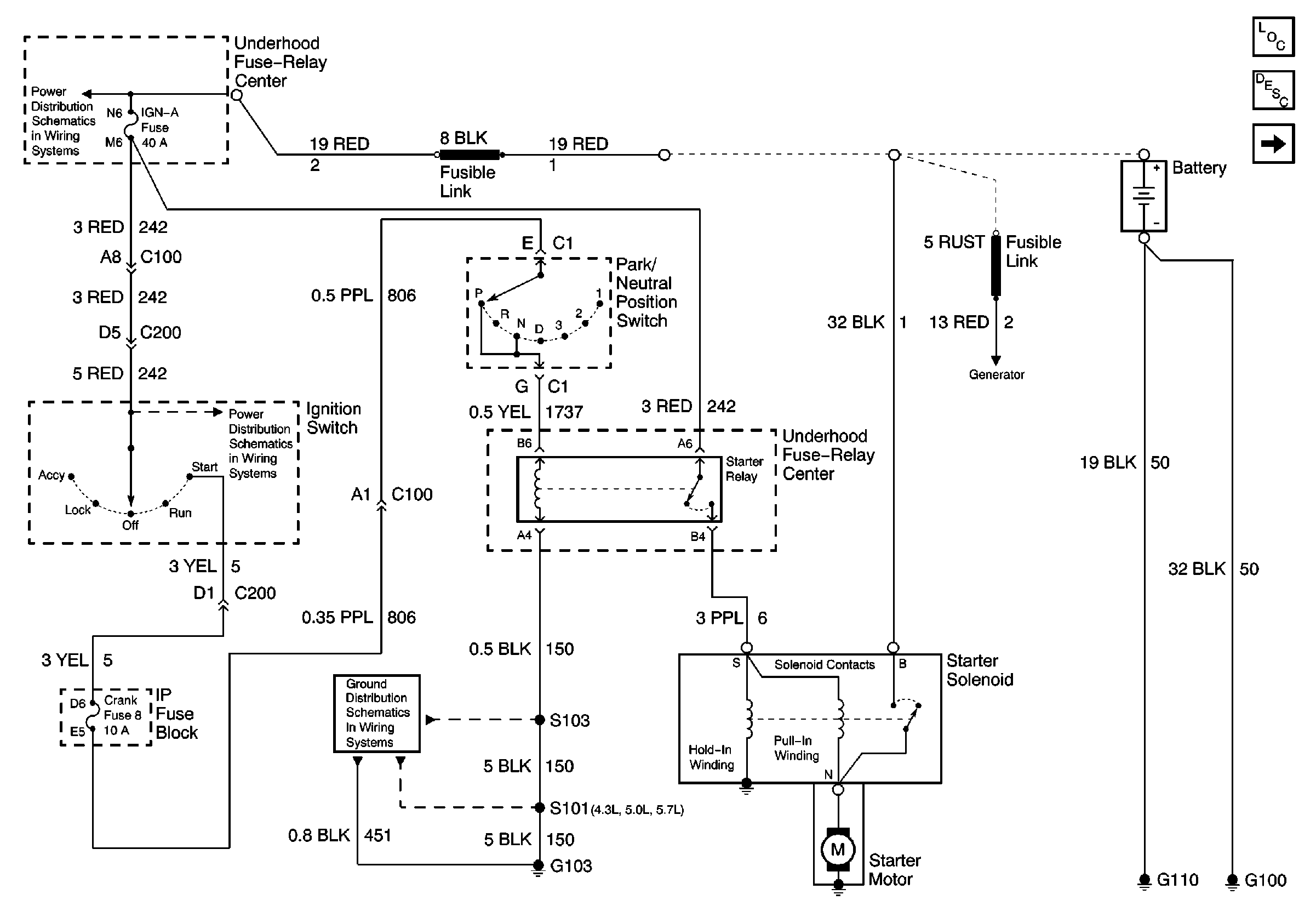
Starting System: Gasoline Engines


Object Number: 528178  Size: FS
Engine Electrical Components
Starting System Circuit Description
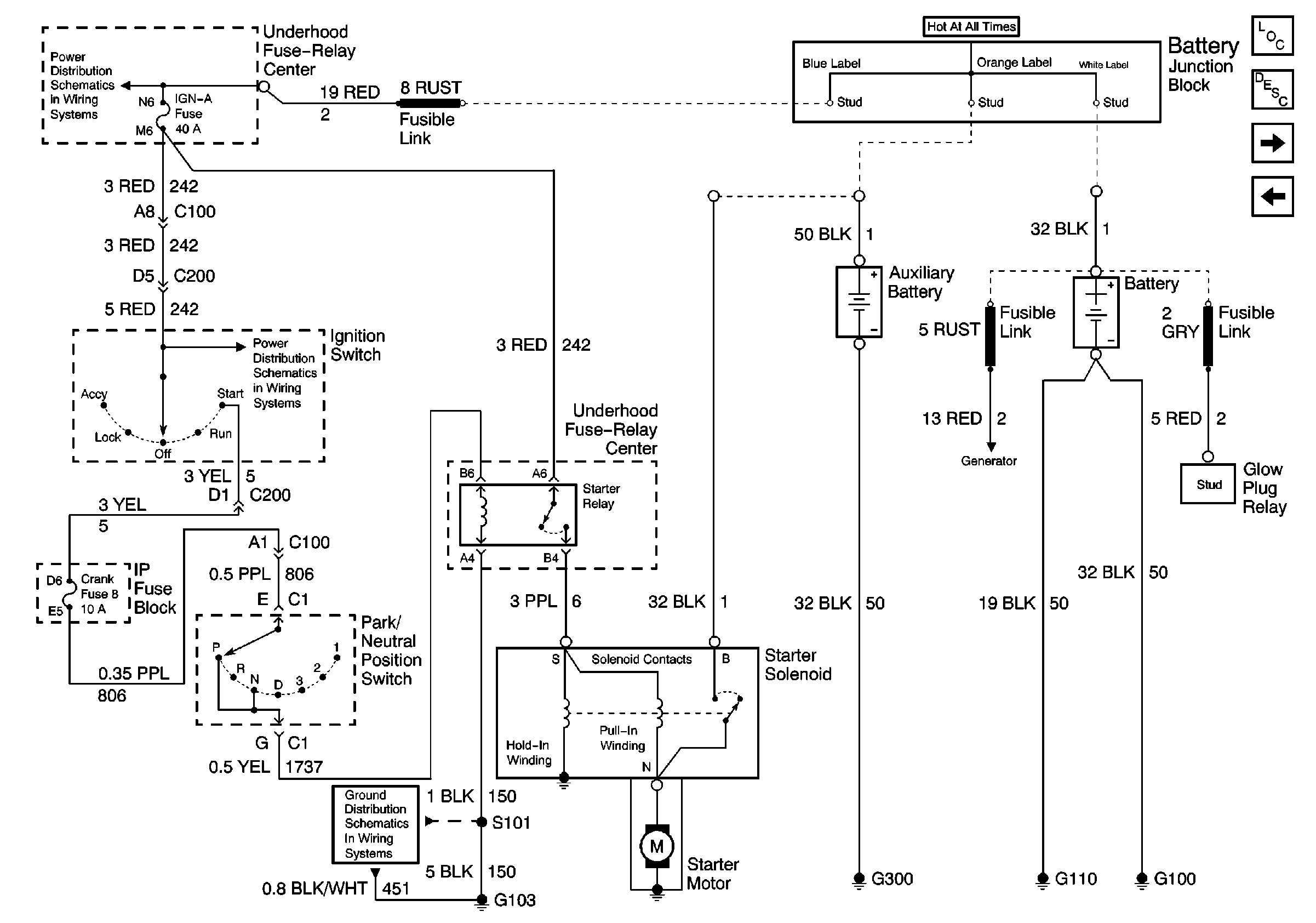
Starting System: Diesel Engines
Battery, Auxiliary Battery, and Underhood Fuse/Relay Center
IGN A, IGN B Fuses, and Ignition Switch
G103 (4.3L, 5.0L, and 5.7L Engines)
Figure 2:

Starting System: Diesel Engines


Object Number: 528180  Size: FS
Engine Electrical Components
Starting System Circuit Description
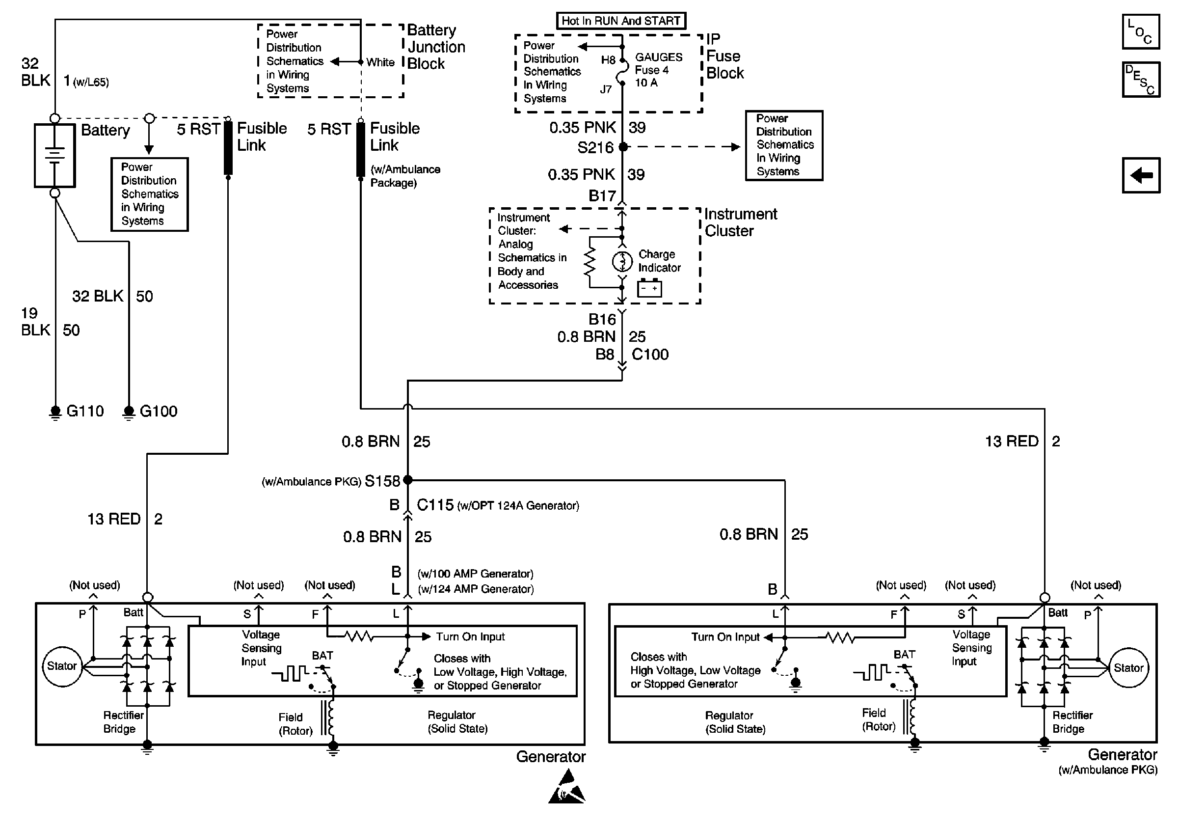
Charging System
Starting System: Gasoline Engines
Battery, Auxiliary Battery, and Underhood Fuse/Relay Center
IGN A, IGN B Fuses, and Ignition Switch
G103 (6.5L Engine)
Figure 3:

Charging System


Object Number: 528181  Size: FS
Engine Electrical Components
Charging System Operation
Starting System: Diesel Engines
GAUGES Fuse
IGN A, IGN B Fuses, and Ignition Switch
Battery, Auxiliary Battery, and Underhood Fuse/Relay Center
Battery, Auxiliary Battery, and Underhood Fuse/Relay Center
GAUGES Fuse, WATER-IN-FUEL Indicator Sensor, G103