GM Service Manual Online
For 1990-2009 cars only
Figure 1:

Hazard, Turn and Stop Lamp Signals


Object Number: 1403643  Size: FS
Master Electrical Component List
Exterior Lighting Systems Description and Operation
Control Module References
Headlamp and Panel Dimmer Switch Signals and Park Lamp Relay Control
B+ Bus - Underhood Fuse Block
Ignition Switch - ACCY/RUN, RUN/START Bus Bars and IGN B Fuse
IGN E, ISRV, SIR, SPARE andTBC IGN 1 Fuses
B+ Bus - Underhood Fuse Block
IGN E, ISRV, SIR, SPARE andTBC IGN 1 Fuses
Wiper/Washer System Schematics
Headlights Schematics
G302
w/o JL4
w/o JL4
G302
G400
Backup (Cutaway) and Trailer Wiring
G402 - Passenger/Cargo and G403 - PRP
Figure 2:

Headlamp and Panel Dimmer Switch Signals and Park Lamp Relay Control


Object Number: 1403645  Size: FS
Master Electrical Component List
Exterior Lighting Systems Description and Operation
Control Module References
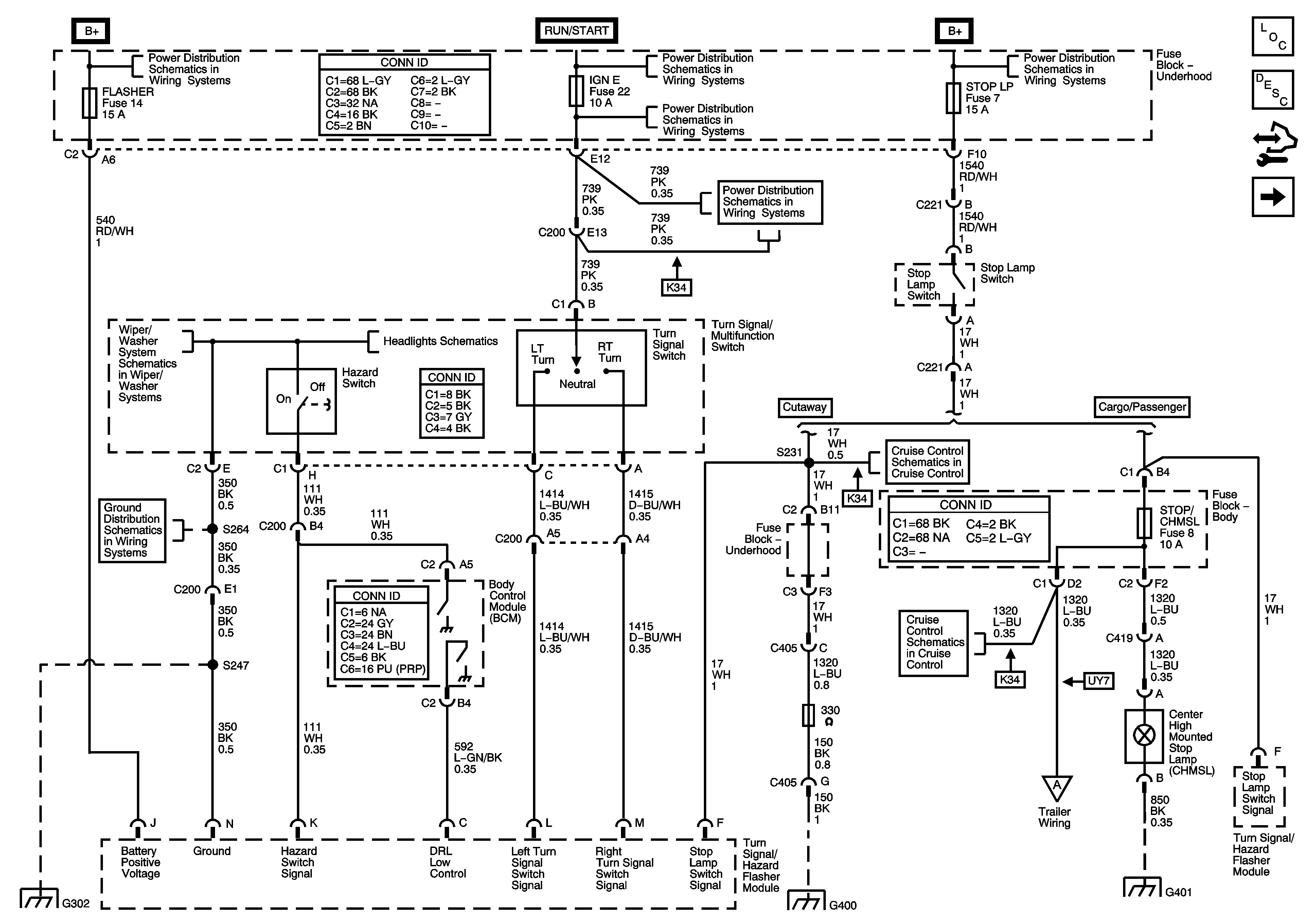
Turn Signals
Hazard, Turn and Stop Lamp Signals
I/P Dimming Supply Voltage - 1 of 3 and LED Dimming Supply Voltage
Dome and Courtesy Lamp Switch Signals and Door Latch Assemblies
Headlights Schematics
B+ Bus - Body Fuse Block
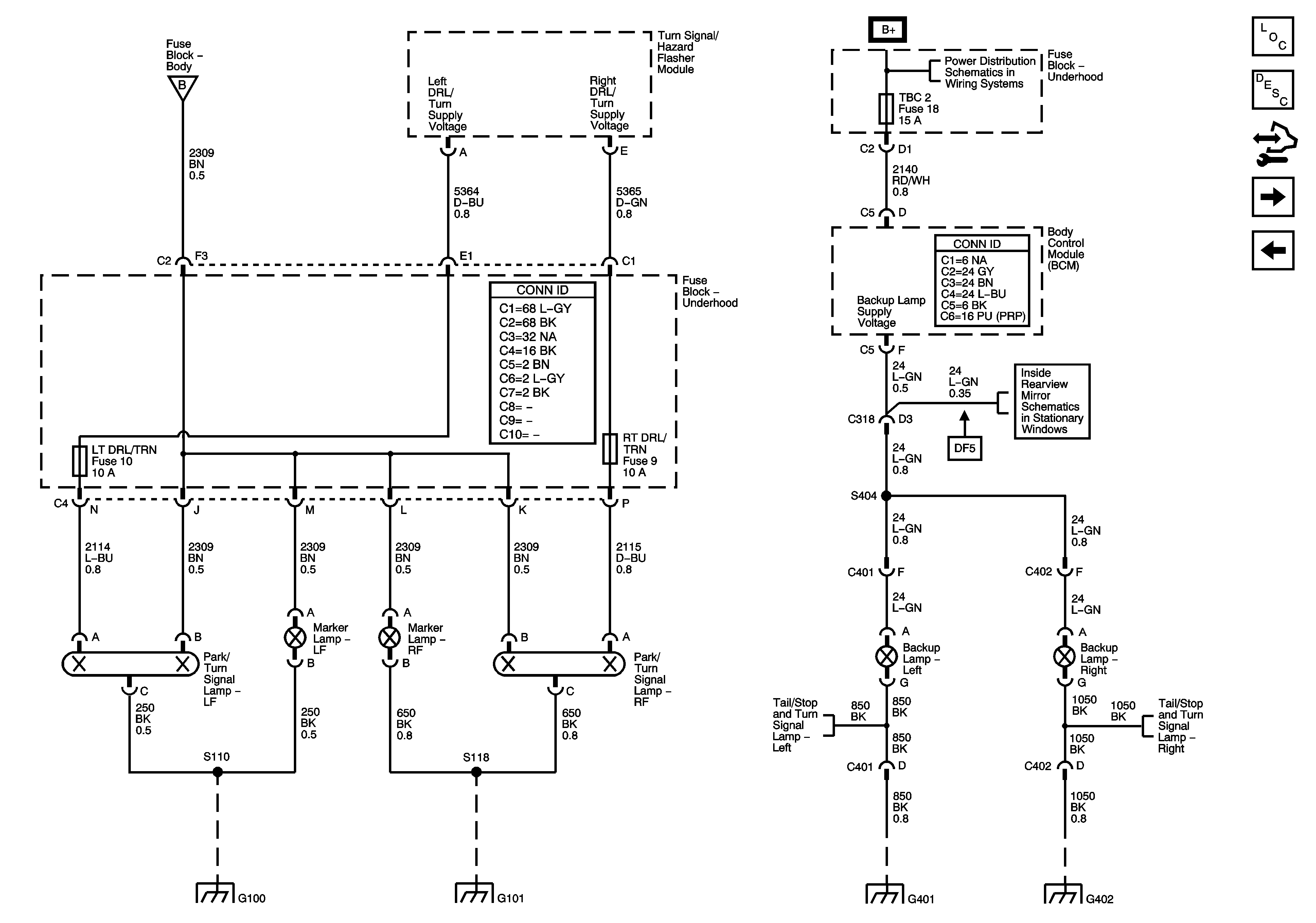
Backup (Except Cutaway), Park/Turn, and Marker Lamps
Tail/Stop and License Lamps
Tail/Stop and License Lamps
FR PRK, LR PRK, RR PRK, TRLR PRK, UPFTR PRK Fuses and PWR WND Circuit Breaker
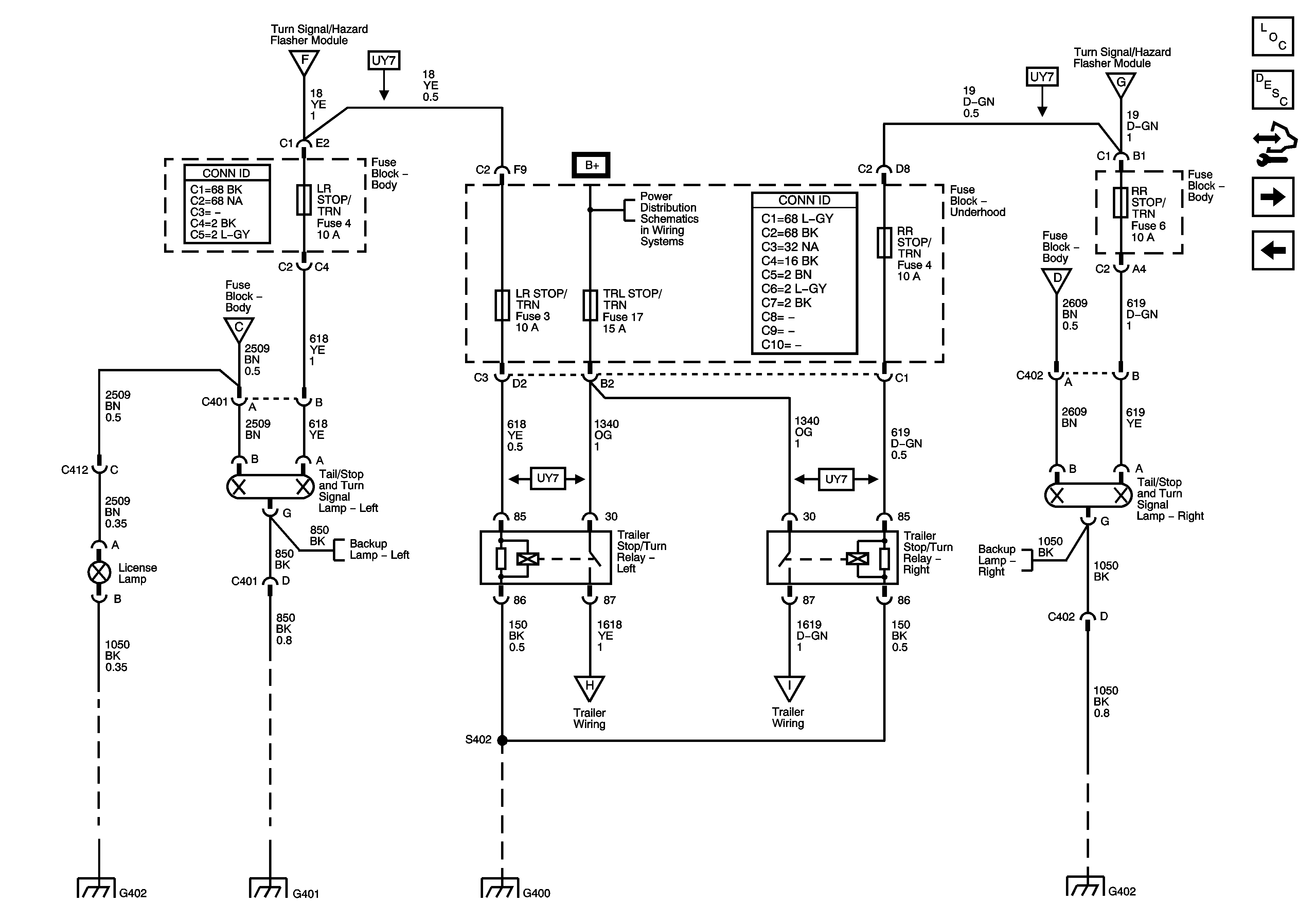
Backup (Cutaway) and Trailer Wiring
G302
Figure 3:

Turn Signals


Object Number: 1403647  Size: FS
Master Electrical Component List
Exterior Lighting Systems Description and Operation
Control Module References
Tail/Stop and License Lamps
Headlamp and Panel Dimmer Switch Signals and Park Lamp Relay Control
Tail/Stop and License Lamps
Tail/Stop and License Lamps
G347 - 1 of 3
G347 - 2 of 3
G347 - 2 of 3
Figure 4:

Tail/Stop and License Lamps


Object Number: 1403648  Size: FS
Master Electrical Component List
Exterior Lighting Systems Description and Operation
Control Module References
Backup (Except Cutaway), Park/Turn, and Marker Lamps
Turn Signals
Turn Signals
Turn Signals
Headlamp and Panel Dimmer Switch Signals and Park Lamp Relay Control
B+ Bus - Underhood Fuse Block
Headlamp and Panel Dimmer Switch Signals and Park Lamp Relay Control
Backup (Except Cutaway), Park/Turn, and Marker Lamps
Backup (Except Cutaway), Park/Turn, and Marker Lamps
Backup (Cutaway) and Trailer Wiring
Backup (Cutaway) and Trailer Wiring
G402 - Passenger/Cargo and G403 - PRP
G401 - Passenger/Cargo
G400
G402 - Passenger/Cargo and G403 - PRP
Figure 5:

Backup (Except Cutaway), Park/Turn, and Marker Lamps


Object Number: 1403649  Size: FS
Master Electrical Component List
Exterior Lighting Systems Description and Operation
Control Module References
Backup (Cutaway) and Trailer Wiring
Tail/Stop and License Lamps
Headlamp and Panel Dimmer Switch Signals and Park Lamp Relay Control
B+ Bus - Underhood Fuse Block
Inside Rearview Mirror Schematics
Tail/Stop and License Lamps
Tail/Stop and License Lamps
G100 and G101
G100 and G101
G401 - Passenger/Cargo
G402 - Passenger/Cargo and G403 - PRP
Figure 6:

Backup (Cutaway) and Trailer Wiring


Object Number: 1403650  Size: FS
Master Electrical Component List
Exterior Lighting Systems Description and Operation
Control Module References
Backup (Except Cutaway), Park/Turn, and Marker Lamps
Ignition Switch - ACCY/RUN, RUN/START Bus Bars and IGN B Fuse
B+ Bus - Underhood Fuse Block
BTSI, BTSI/BU, O2A, O2B, PCM IGN 1, SPARE and TRLR BU Fuses
Hazard, Turn and Stop Lamp Signals
Headlamp and Panel Dimmer Switch Signals and Park Lamp Relay Control
Tail/Stop and License Lamps
Tail/Stop and License Lamps
G400
G302