GM Service Manual Online
For 1990-2009 cars only
Makes
🢒
GMC_Truck
🢒
2008
🢒
Savana
🢒
Diagnostic Navigation
🢒
Vehicle Diagnostic Information
🢒 Outside Rearview Mirror Schematics
Figure
1:
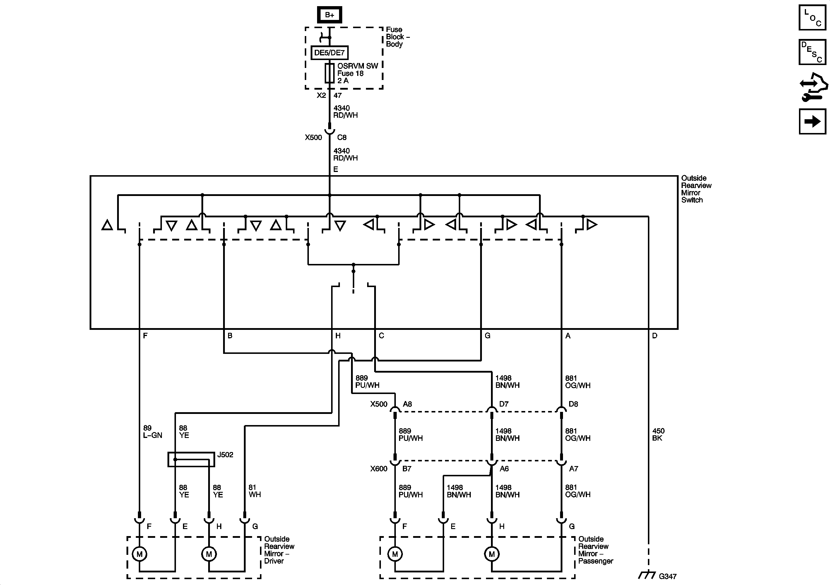
Power, Ground, Power Mirror Switches and Motors
Master Electrical Component List
Control Module References
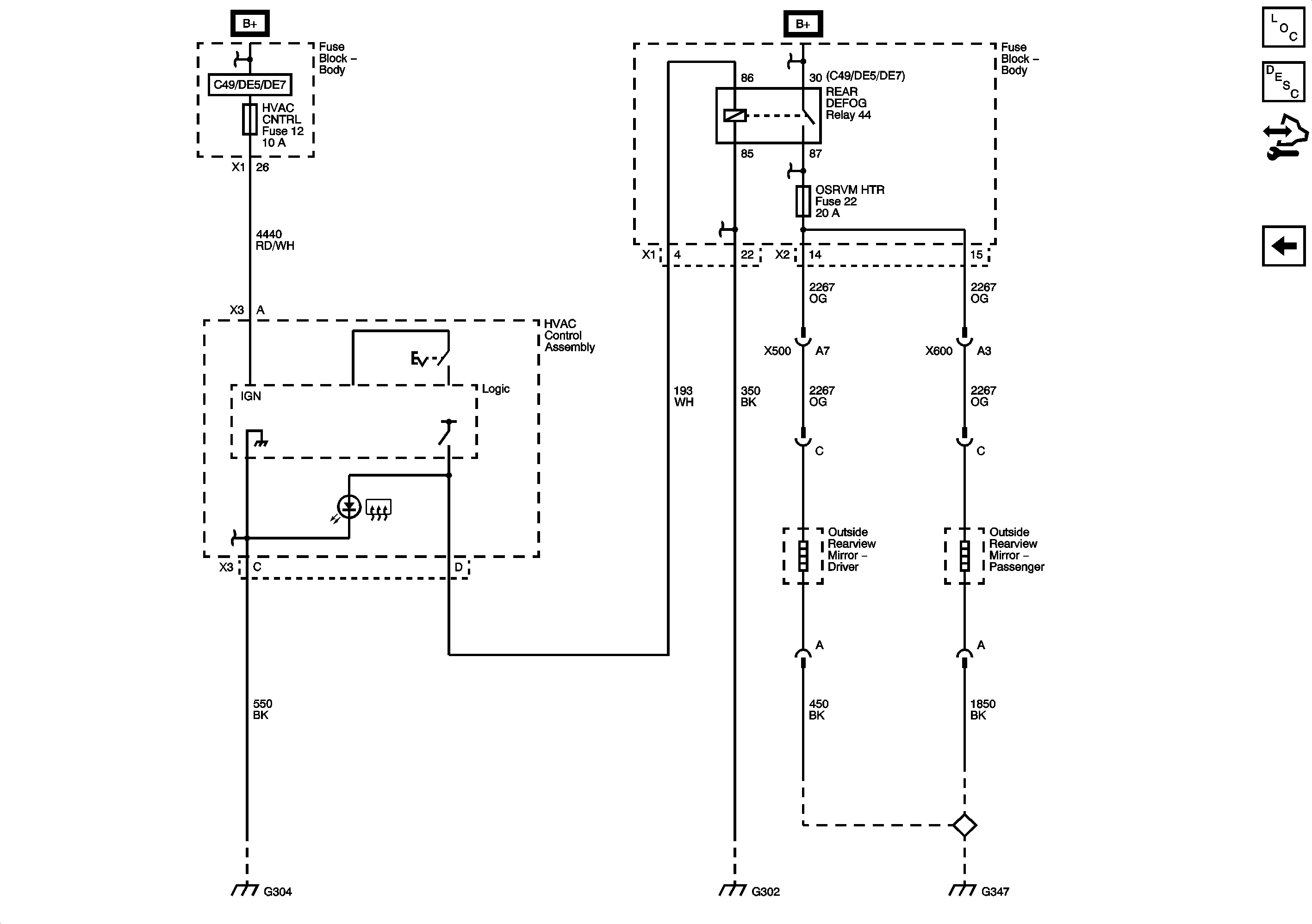
Heated Mirrors
Figure
2:
Heated Mirrors
Master Electrical Component List
Control Module References
Power, Ground, Power Mirror Switches and Motors