GM Service Manual Online
For 1990-2009 cars only
Makes
🢒
GMC_Truck
🢒
2008
🢒
Savana
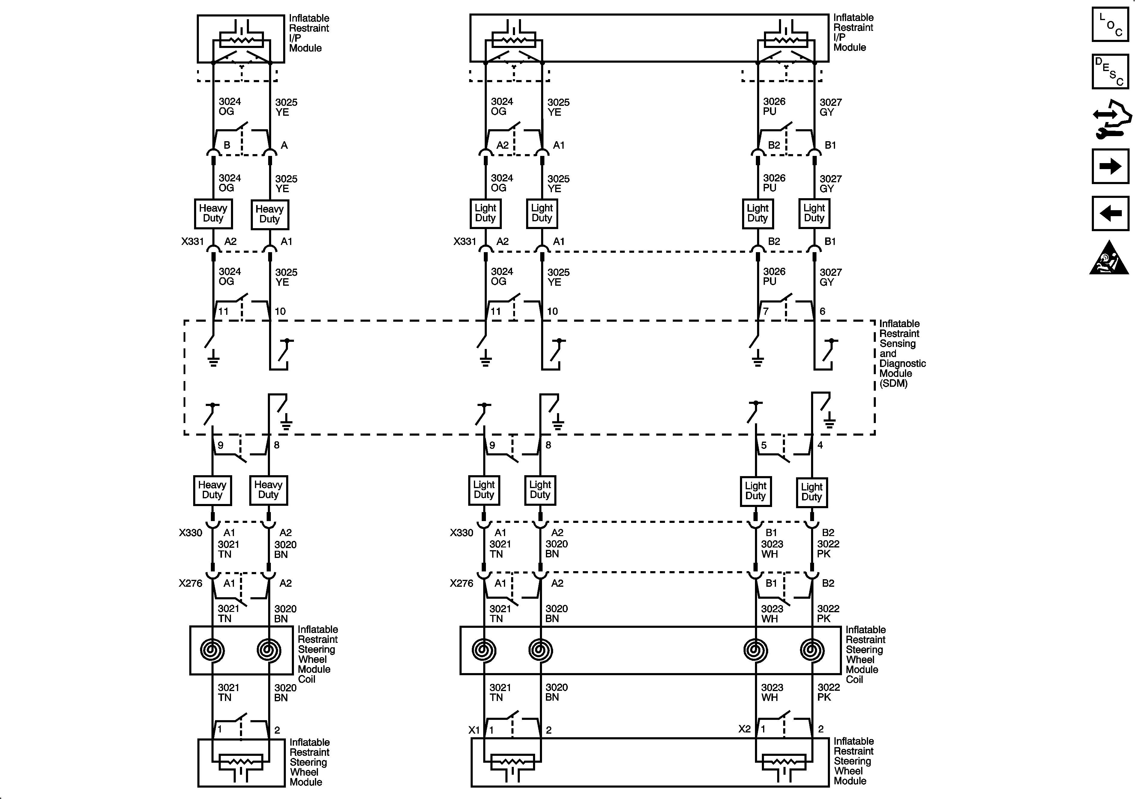
🢒 Driver and Passenger AIR BAG Modules
Driver and Passenger AIR BAG Modules
Driver and Passenger AIR BAG Modules
Master Electrical Component List
SIR System Description and Operation
Control Module References
Passenger Presence System Light Duty (without C99 without YF7)
Module Power, Ground, Serial Data, Vehicle Rollover Sensor (ASF) and Disable Switch