GM Service Manual Online
For 1990-2009 cars only
Makes
🢒
GMC_Truck
🢒
2003
🢒
Savana - AWD
🢒
Engine
🢒
Engine Electrical
🢒 Starting and Charging Schematics
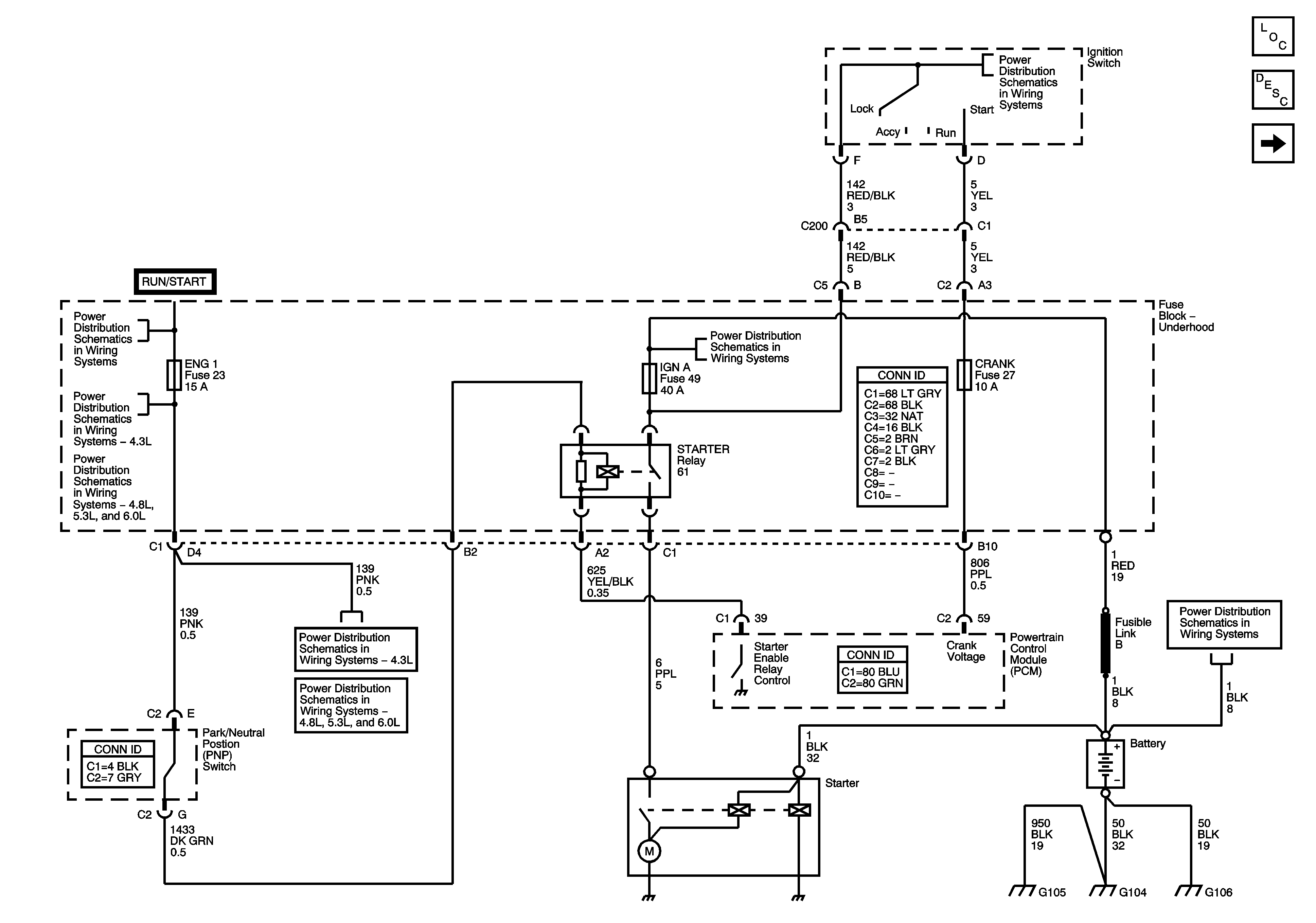
Figure
1:
Starting System
Master Electrical Component List
Starting System Description and Operation
Charging System
IGN A Fuse
IGN B Fuse
ENG 1, and ENG 2 Fuses - 4.3L
ENG 1, and ENG 2 Fuses - 4.8L, 5.3L, and 6.0L
ENG 1, and ENG 2 Fuses - 4.3L
ENG 1, and ENG 2 Fuses - 4.8L, 5.3L, and 6.0L
B+ Bus - Underhood Fuse Block
B+ Bus - Underhood Fuse Block
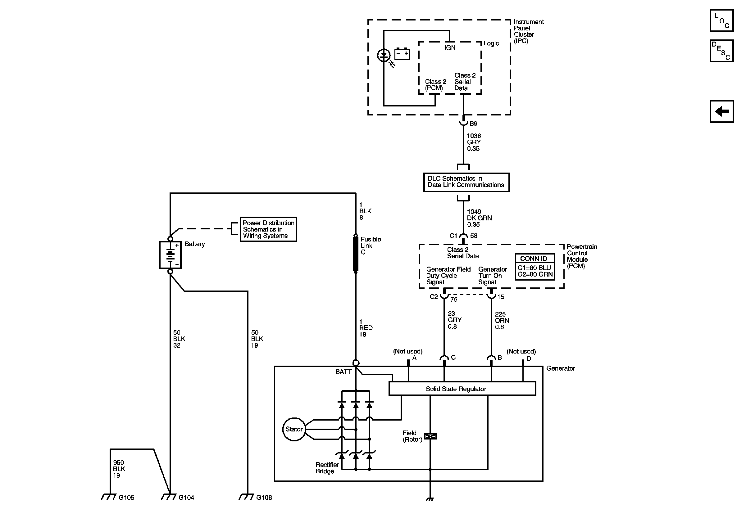
Figure
2:
Charging System
Master Electrical Component List
Charging System Description and Operation
Starting System
Data Link Schematics
B+ Bus - Underhood Fuse Block