GM Service Manual Online
For 1990-2009 cars only
Makes
🢒
GMC_Truck
🢒
2007
🢒
Savana - AWD
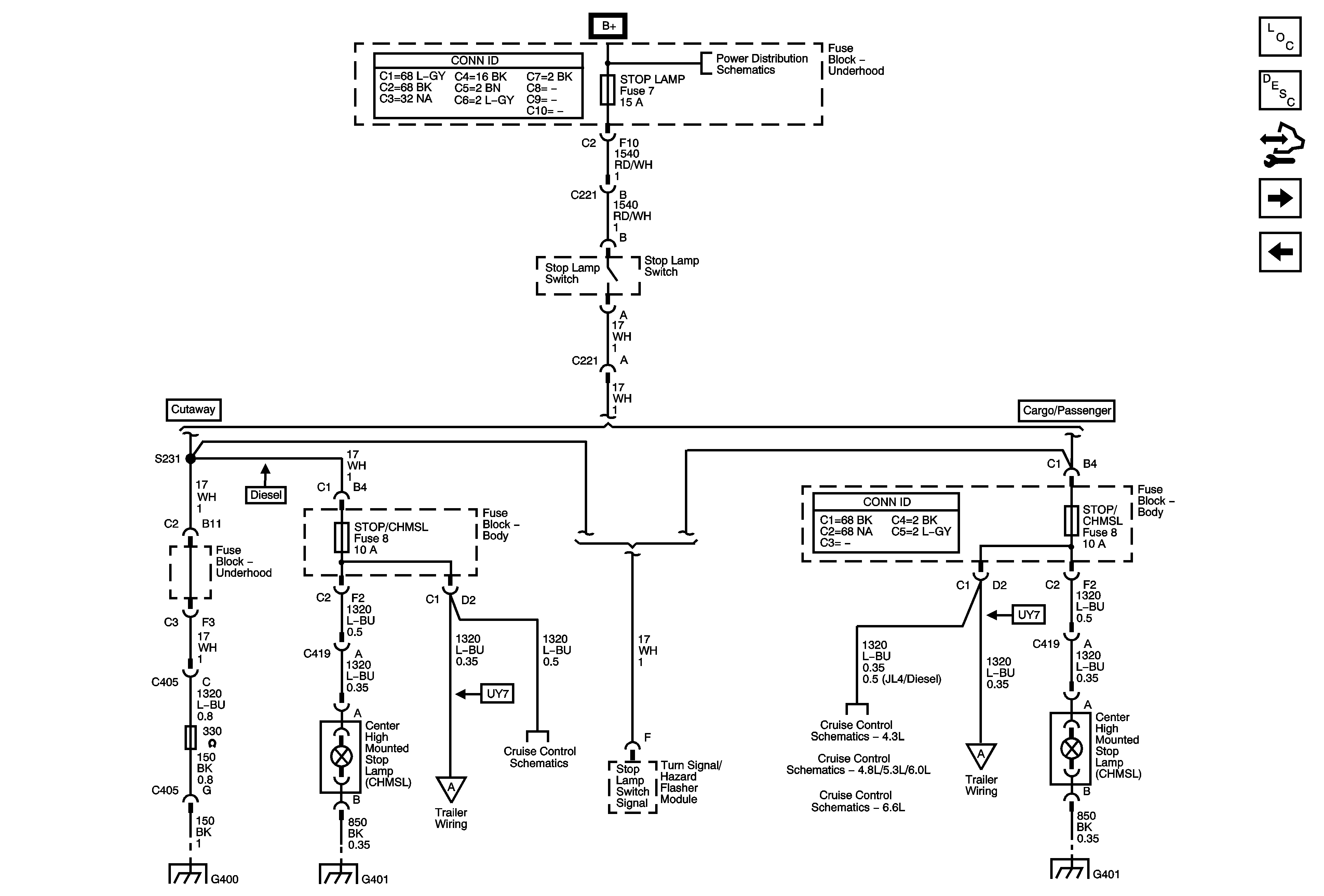
🢒 Stop Lamp Switch
Stop Lamp Switch
Stop Lamp Switch
Master Electrical Component List
Exterior Lighting Systems Description and Operation
Control Module References
Turn Signals
Hazard and Turn Signal Switches
B+ Bus - Underhood Fuse Block - Gas
G400
G401 - Passenger/Cargo
Backup Lamps and Trailer Wiring
6.6L
4.3L
4.8L, 5.3L and 6.0L
6.6L
Backup Lamps and Trailer Wiring
G401 - Passenger/Cargo