GM Service Manual Online
For 1990-2009 cars only
Makes
🢒
GMC_Truck
🢒
2009
🢒
Sierra - 2WD
🢒
Diagnostic Navigation
🢒
Vehicle Diagnostic Information
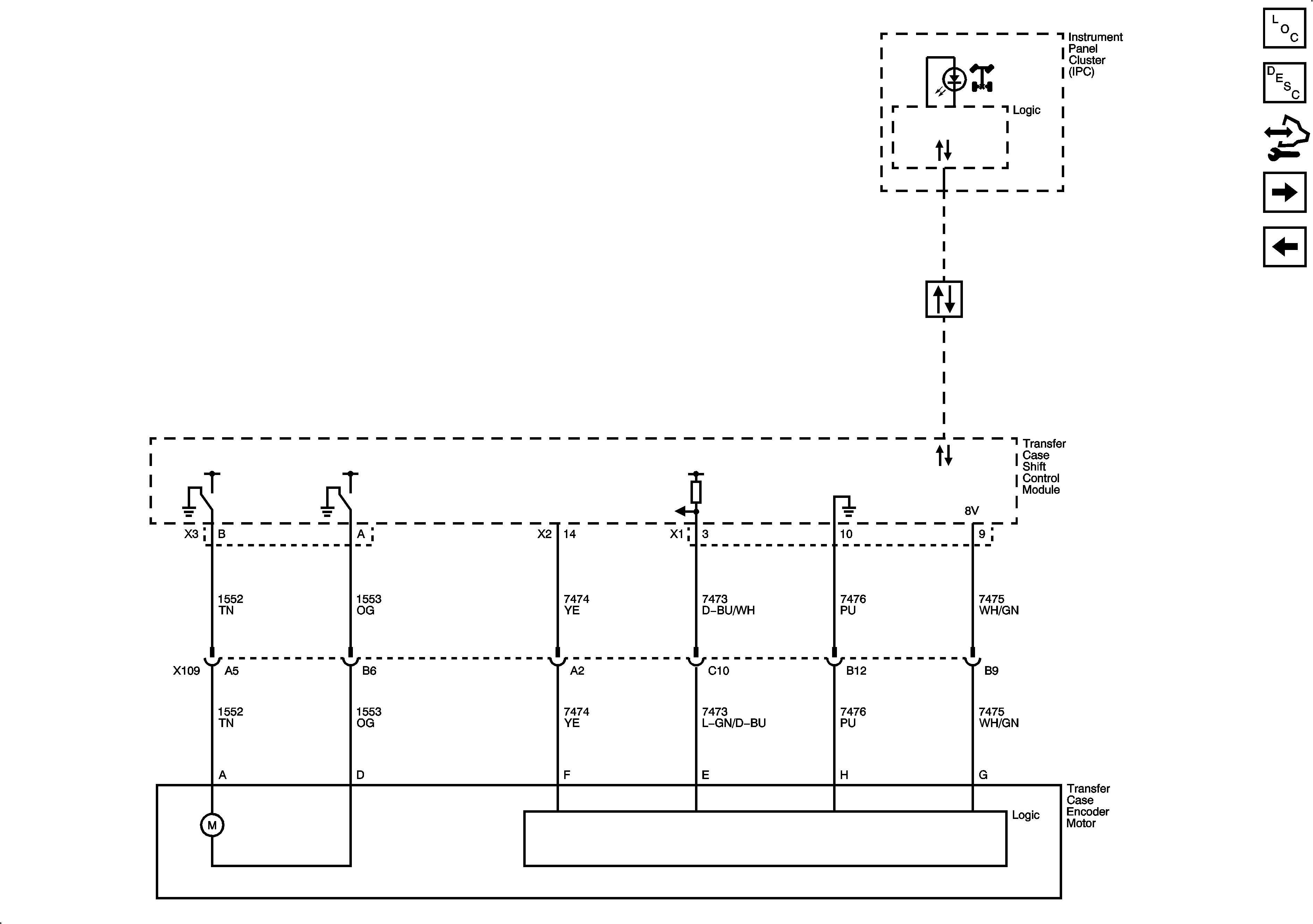
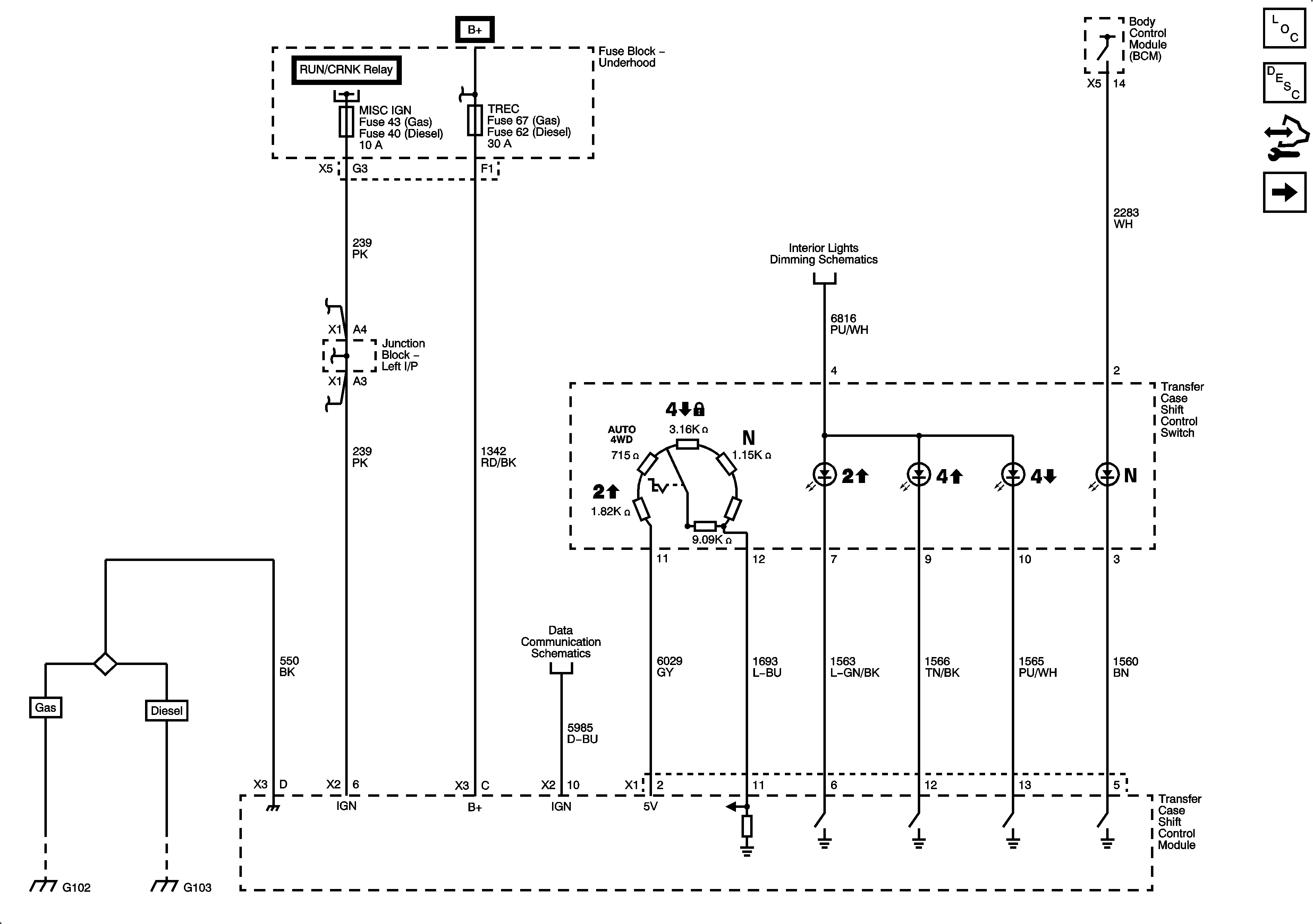
🢒 Transfer Case Control Schematics
Figure
1:
Power, Ground and Shift Controls
Figure
2:
Transfer Case Controls
Figure
3:
Front Axle Controls