GM Service Manual Online
For 1990-2009 cars only
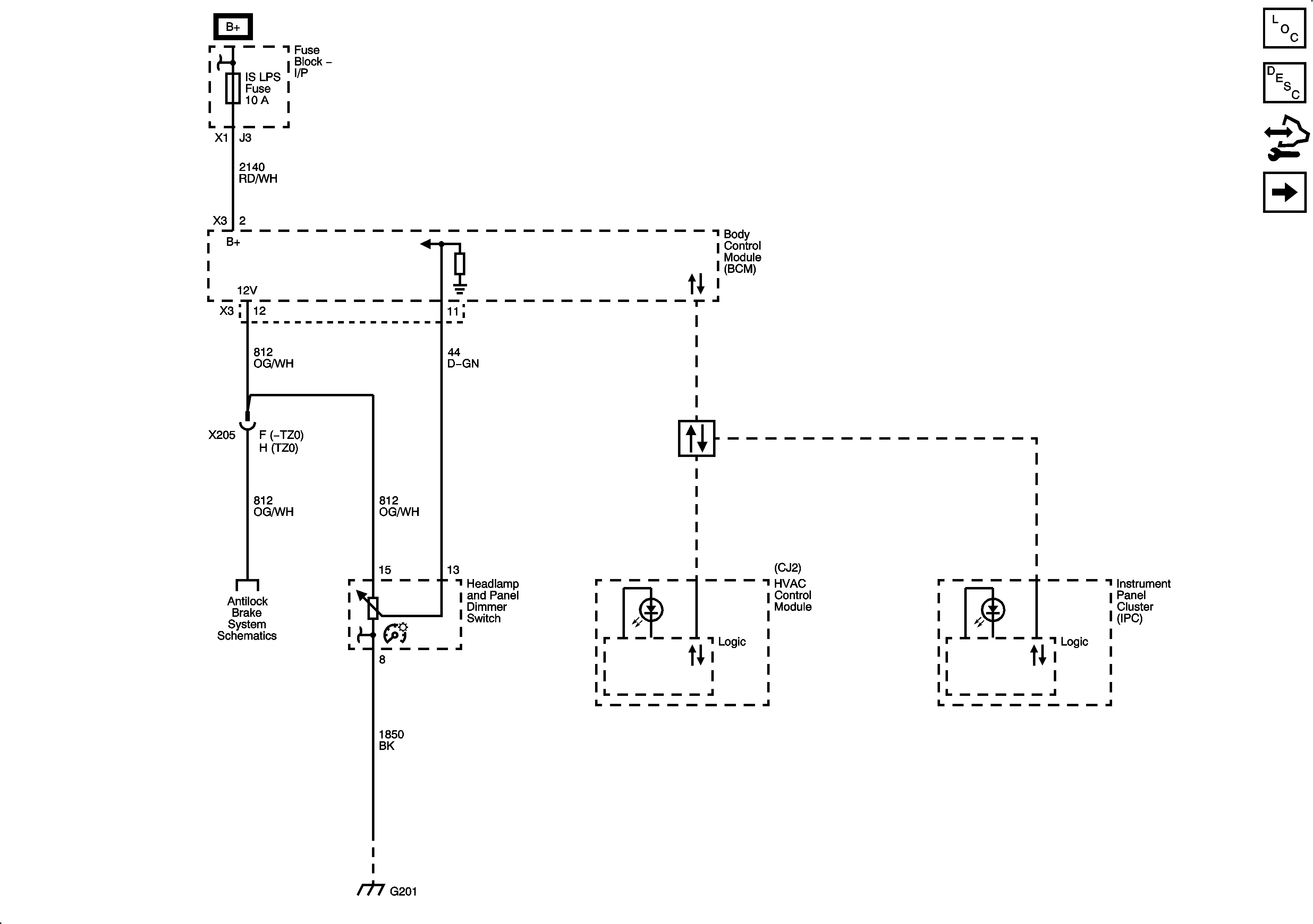
Figure 1:

Dimming Control and LED Dimming 1 of 3


Object Number: 2064572  Size: FS
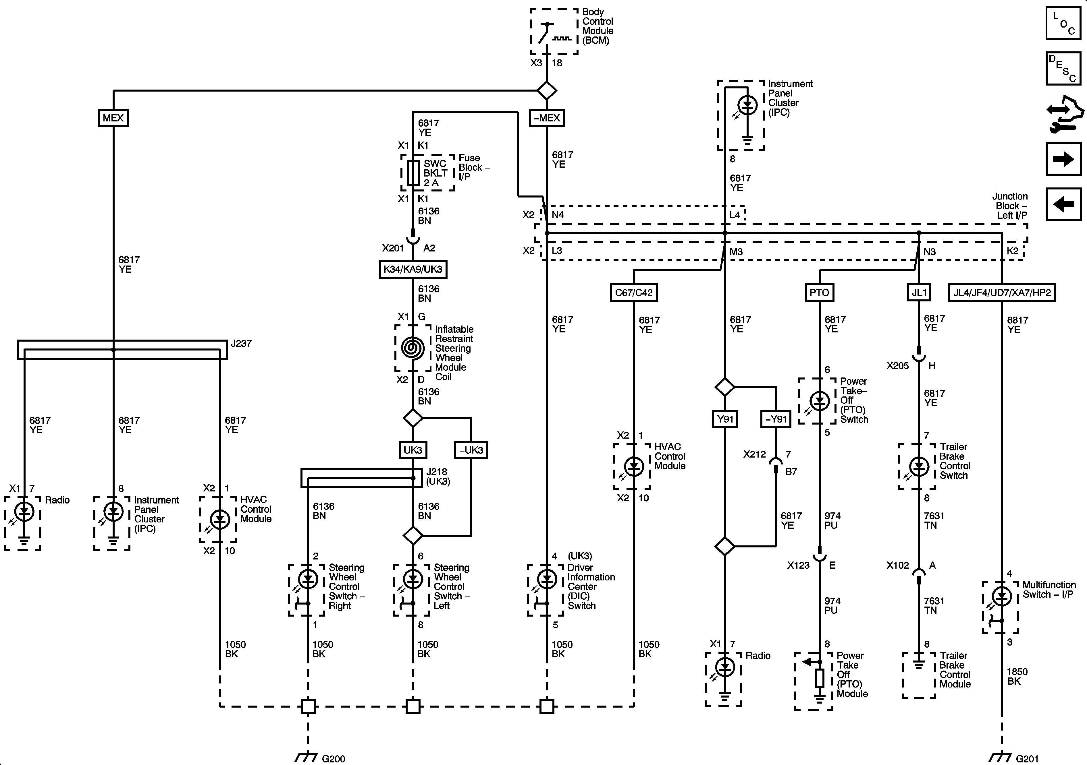
Figure 2:

LED Dimming 2 of 3


Object Number: 2064574  Size: FS
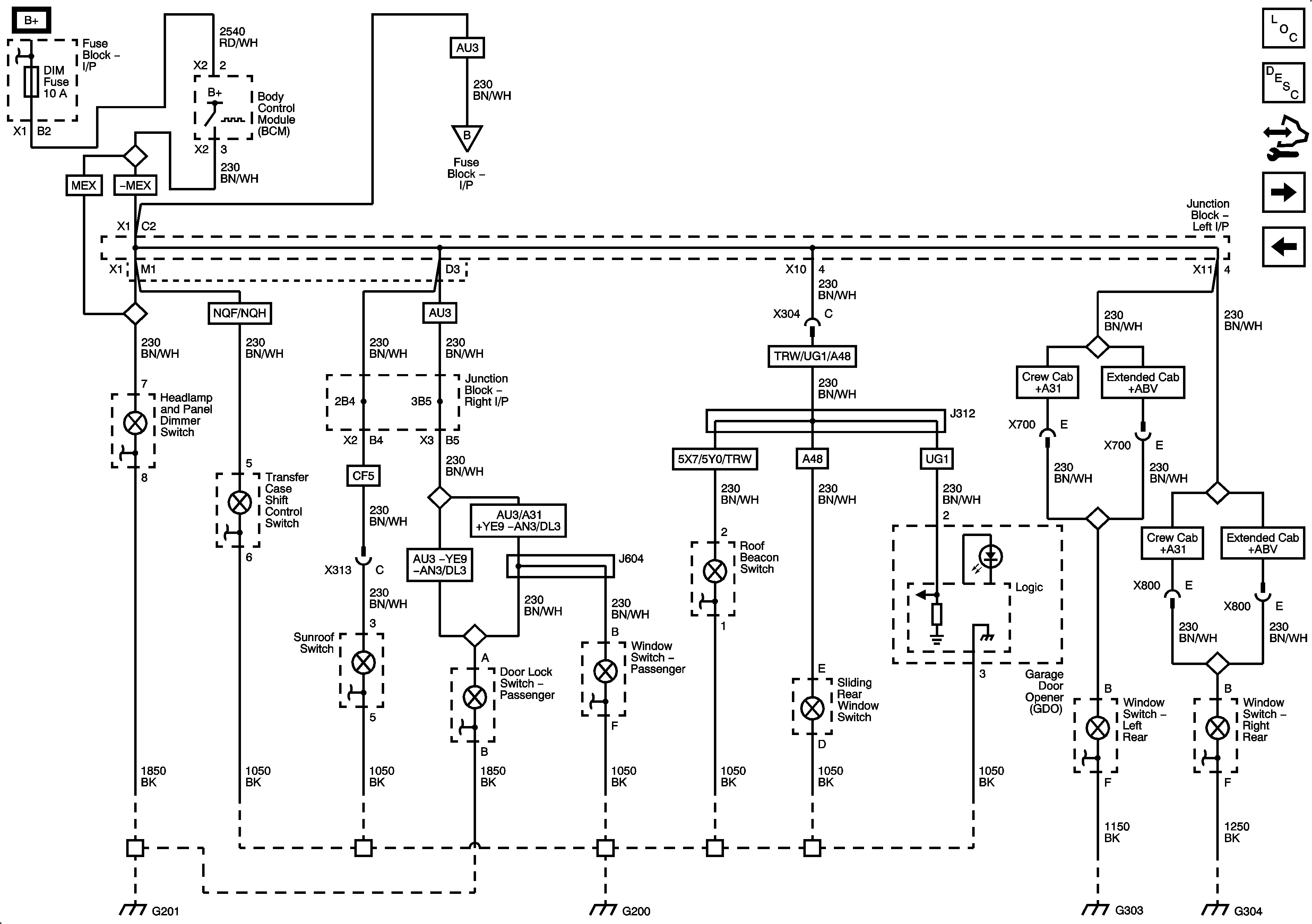
Figure 3:

LED Dimming 3 of 3


Object Number: 2064576  Size: FS
Figure 4:

I/P Bulb Dimming 1 of 2


Object Number: 2064578  Size: FS
Figure 5:

I/P Bulb Dimming 2 of 2


Object Number: 2064580  Size: FS