GM Service Manual Online
For 1990-2009 cars only
Figure 1:

Power, Ground and Malfunction Indicator Lamp (MIL)


Object Number: 1950077  Size: FS
Master Electrical Component List
Control Module References
ECT and MAF Sensors
Data Link Connector (DLC)
G106, G107, G109, G110 (3.2L)
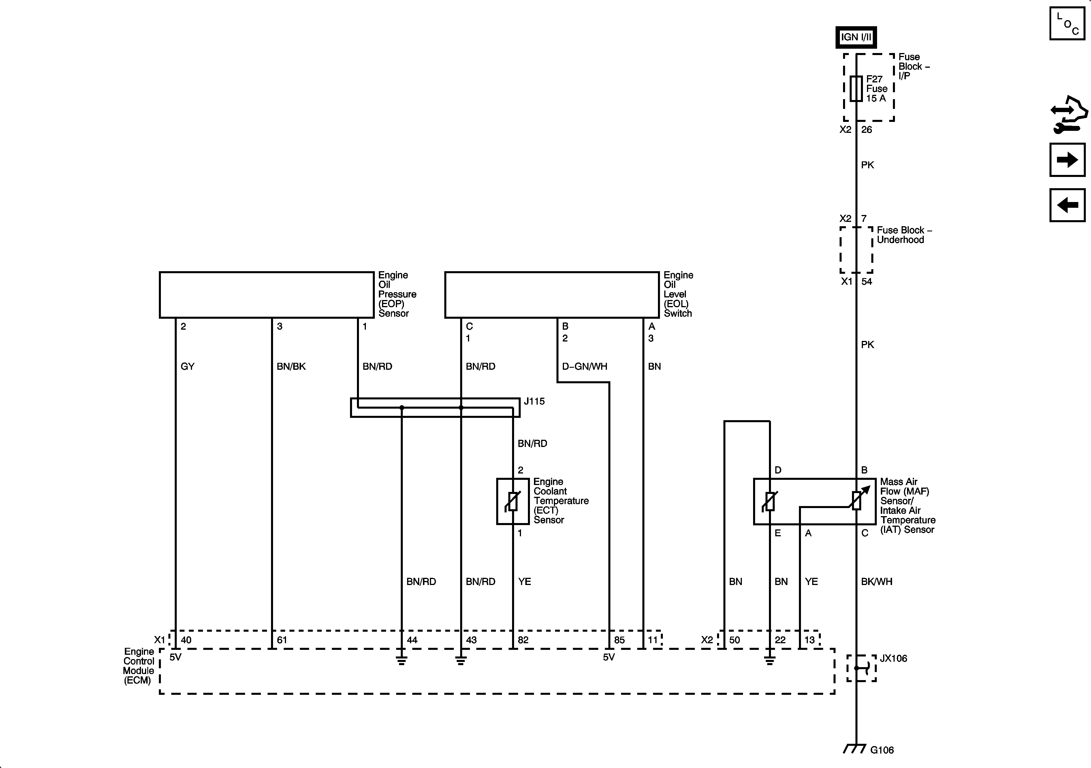
Figure 2:

Engine Coolant Temperature (ECT) and Mass Air Flow (MAF) Sensors


Object Number: 1950088  Size: FS
Master Electrical Component List
Control Module References
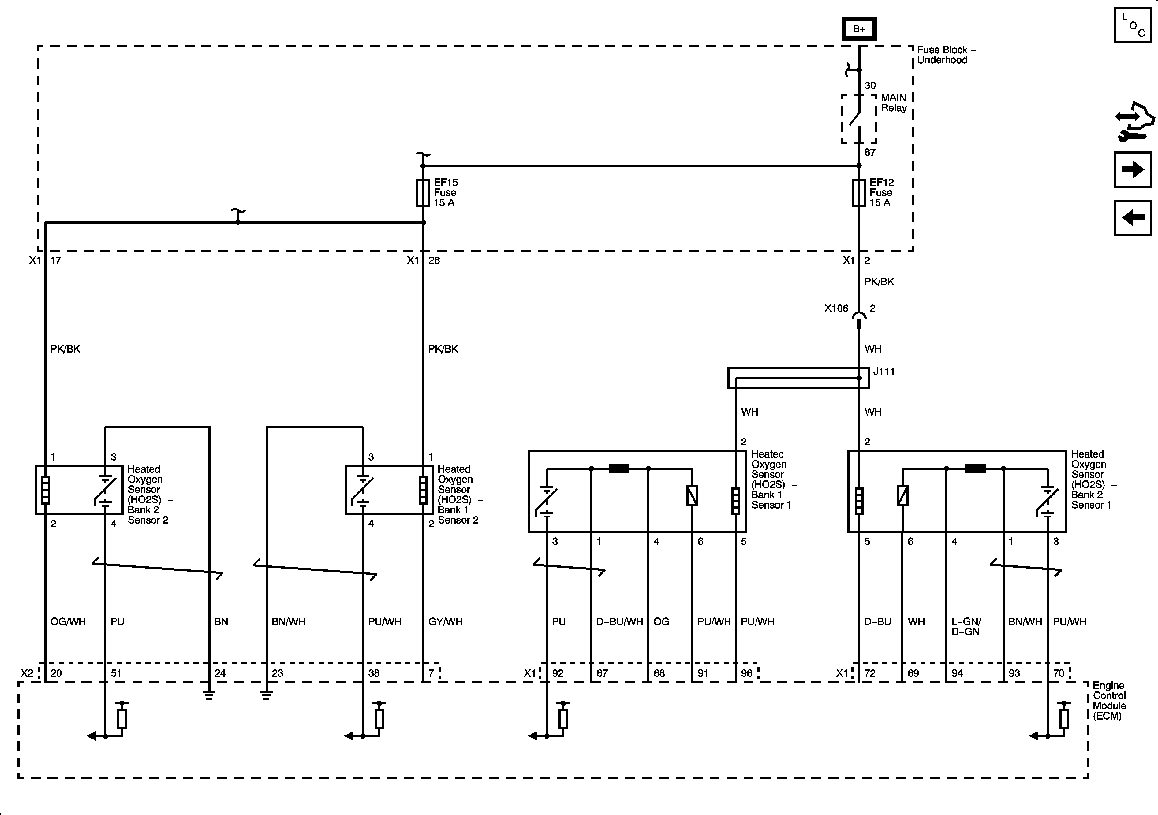
Oxygen Sensors
Power, Ground and MIL
G106, G107, G109, G110 (3.2L)
Figure 3:

Oxygen Sensors


Object Number: 1950089  Size: FS
Master Electrical Component List
Control Module References
Electronic Throttle Control
ECT and MAF Sensors
EF10, 11, 12, 13, 15 Fuses, Main Relay (3.2L) 2 of 2
EF10, 11, 12, 13, 15 Fuses, Main Relay (3.2L) 2 of 2
EF10, 11, 12, 13, 15 Fuses, Main Relay (3.2L) 2 of 2
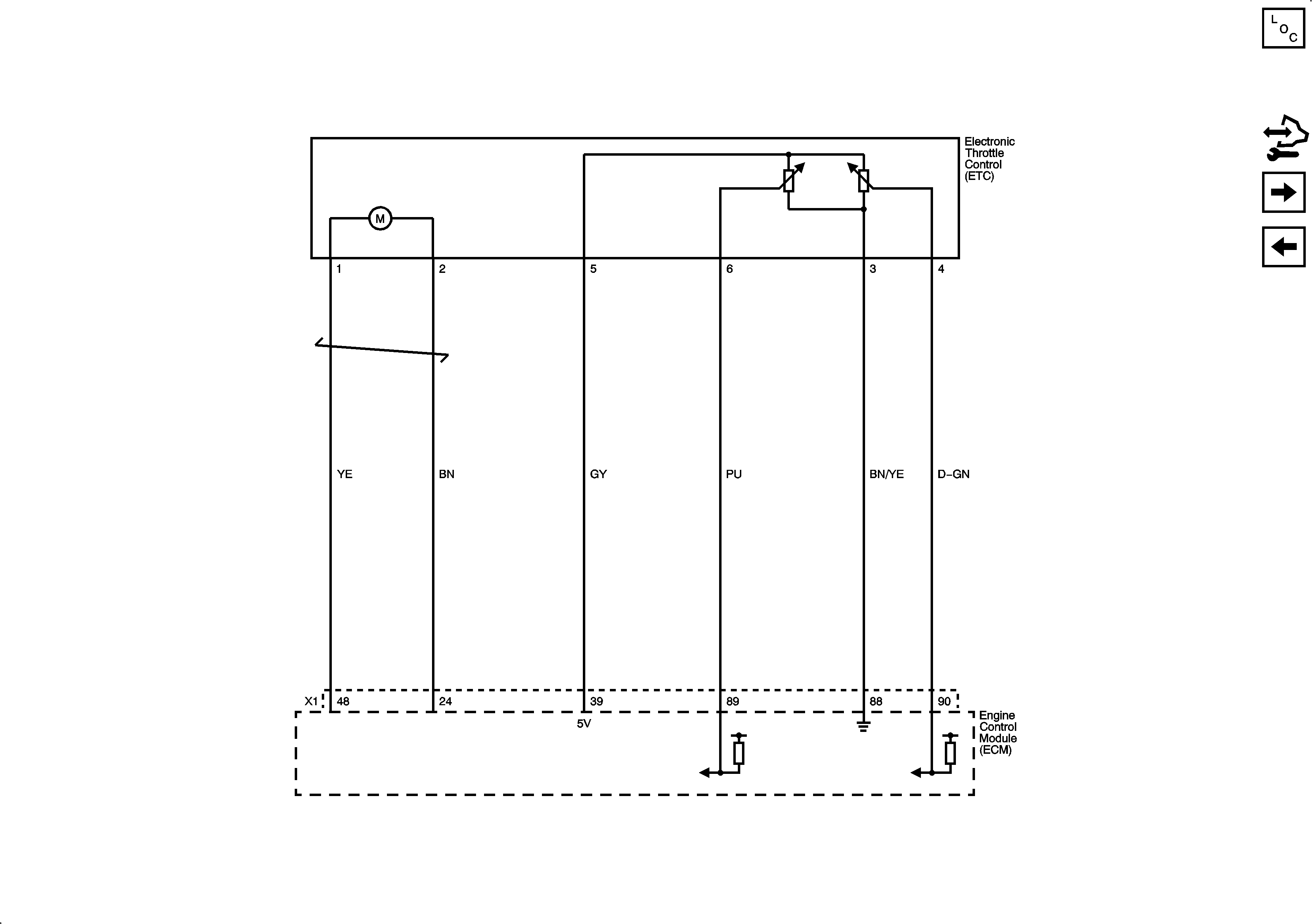
Figure 4:

Electronic Throttle Control


Object Number: 1950091  Size: FS
Master Electrical Component List
Control Module References
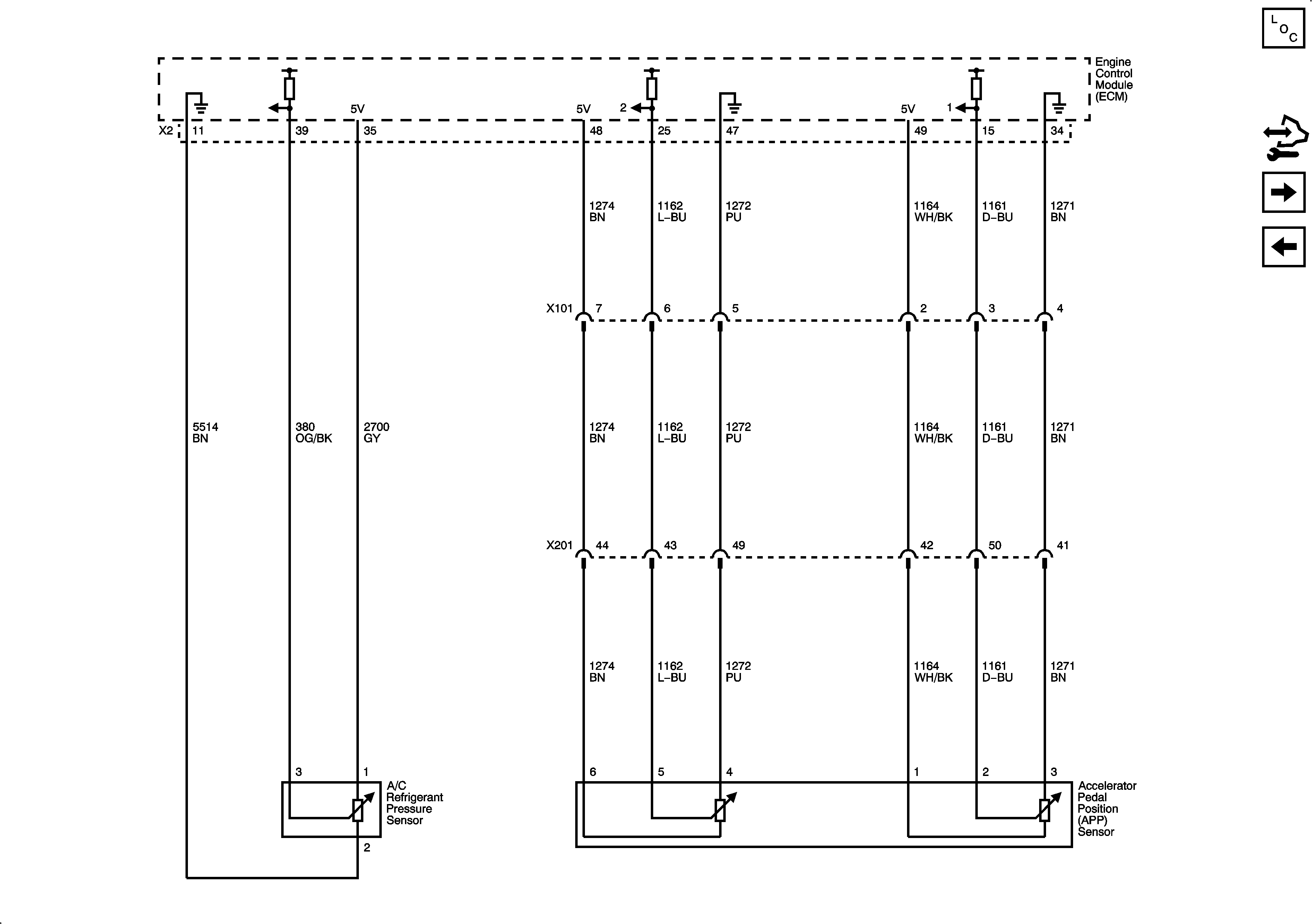
ACP and APP Sensors
Oxygen Sensors
Figure 5:

ACP and Accelerator Pedal position (APP) Sensors


Object Number: 1953309  Size: FS
Master Electrical Component List
Control Module References
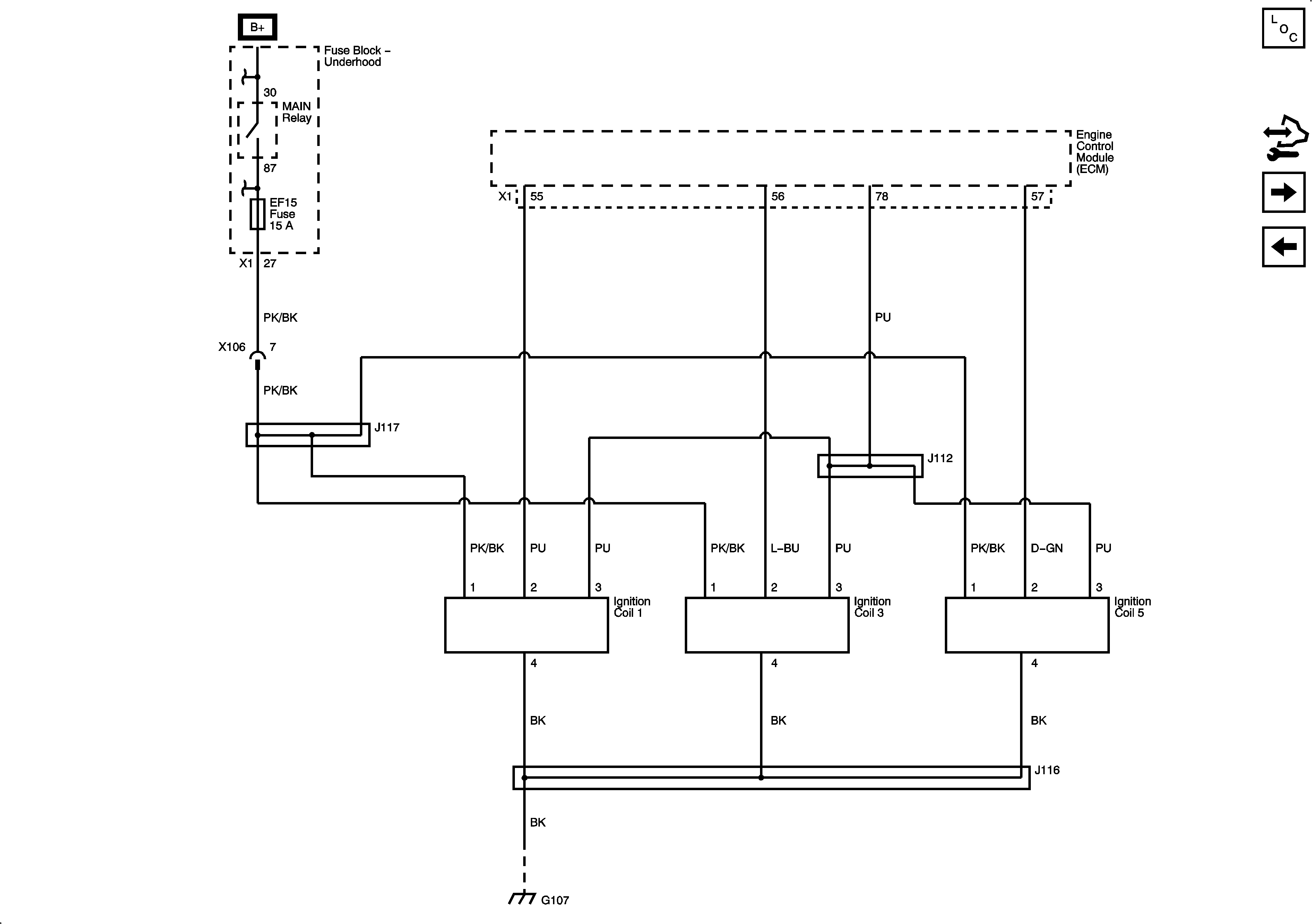
Ignition Coils 1, 3 and 5
Electronic Throttle Control
Figure 6:

Ignition Coils 1, 3 and 5


Object Number: 1950108  Size: FS
Master Electrical Component List
Control Module References
Ignition Coils 2, 4 and 6
ACP and APP Sensors
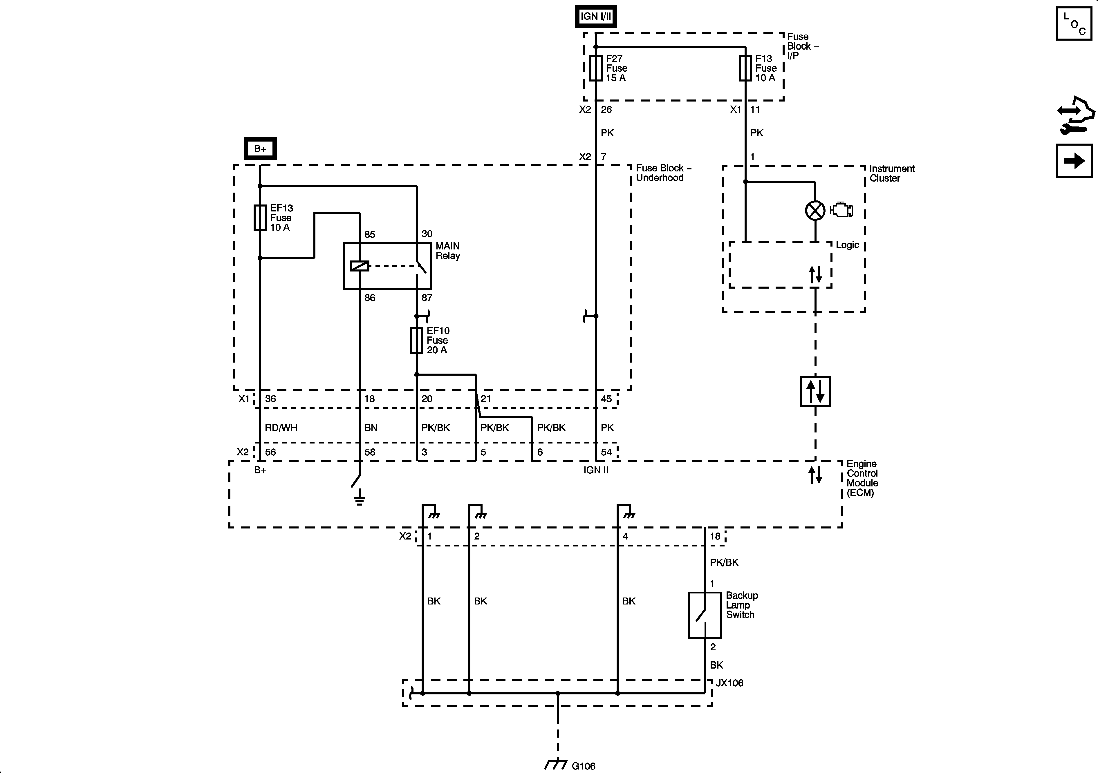
EF10, 11, 12, 13, 15 Fuses, Main Relay (3.2L) 2 of 2
EF10, 11, 12, 13, 15 Fuses, Main Relay (3.2L) 2 of 2
G106, G107, G109, G110 (3.2L)
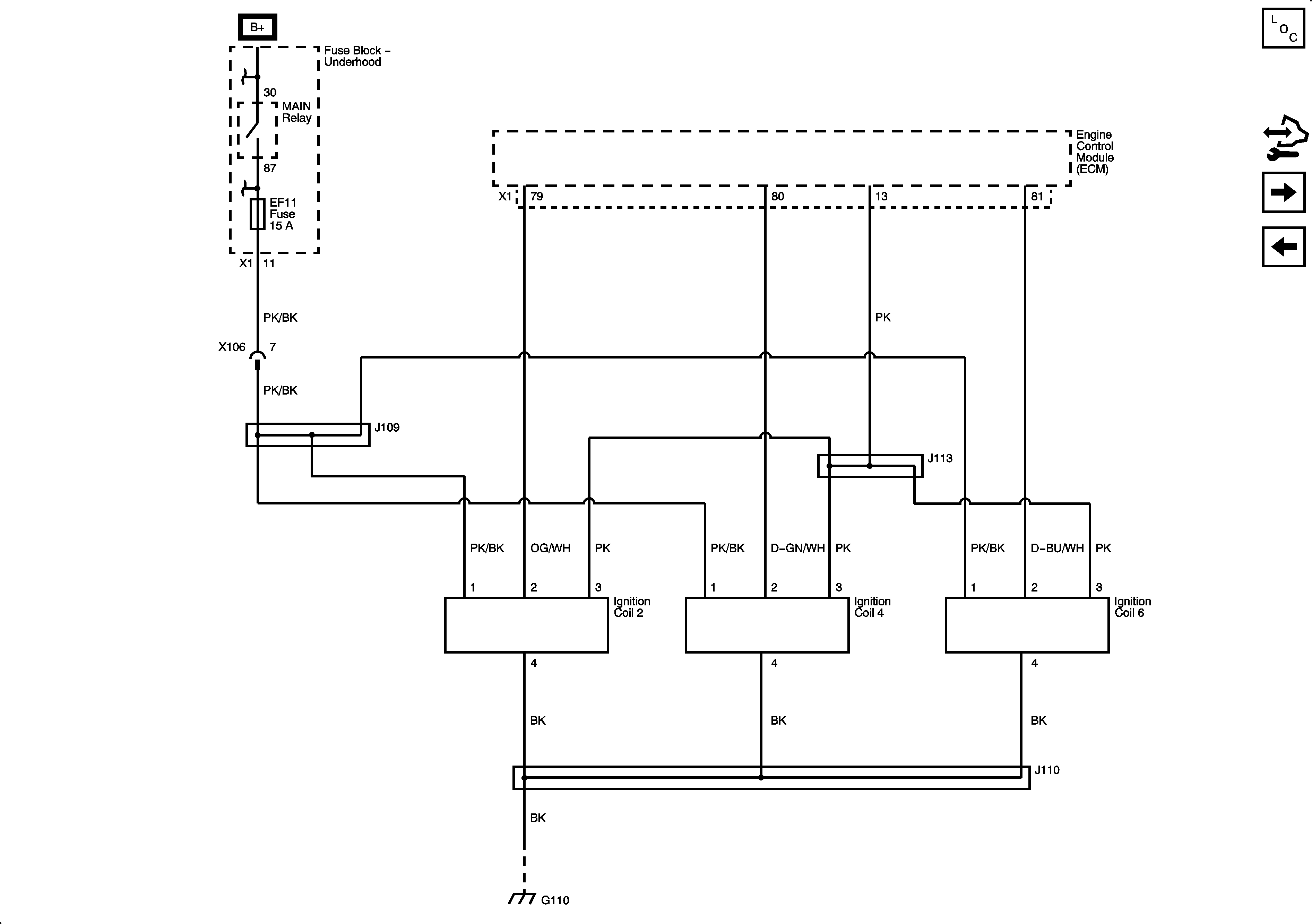
Figure 7:

Ignition Coils 2, 4, and 6


Object Number: 1950112  Size: FS
Master Electrical Component List
Control Module References
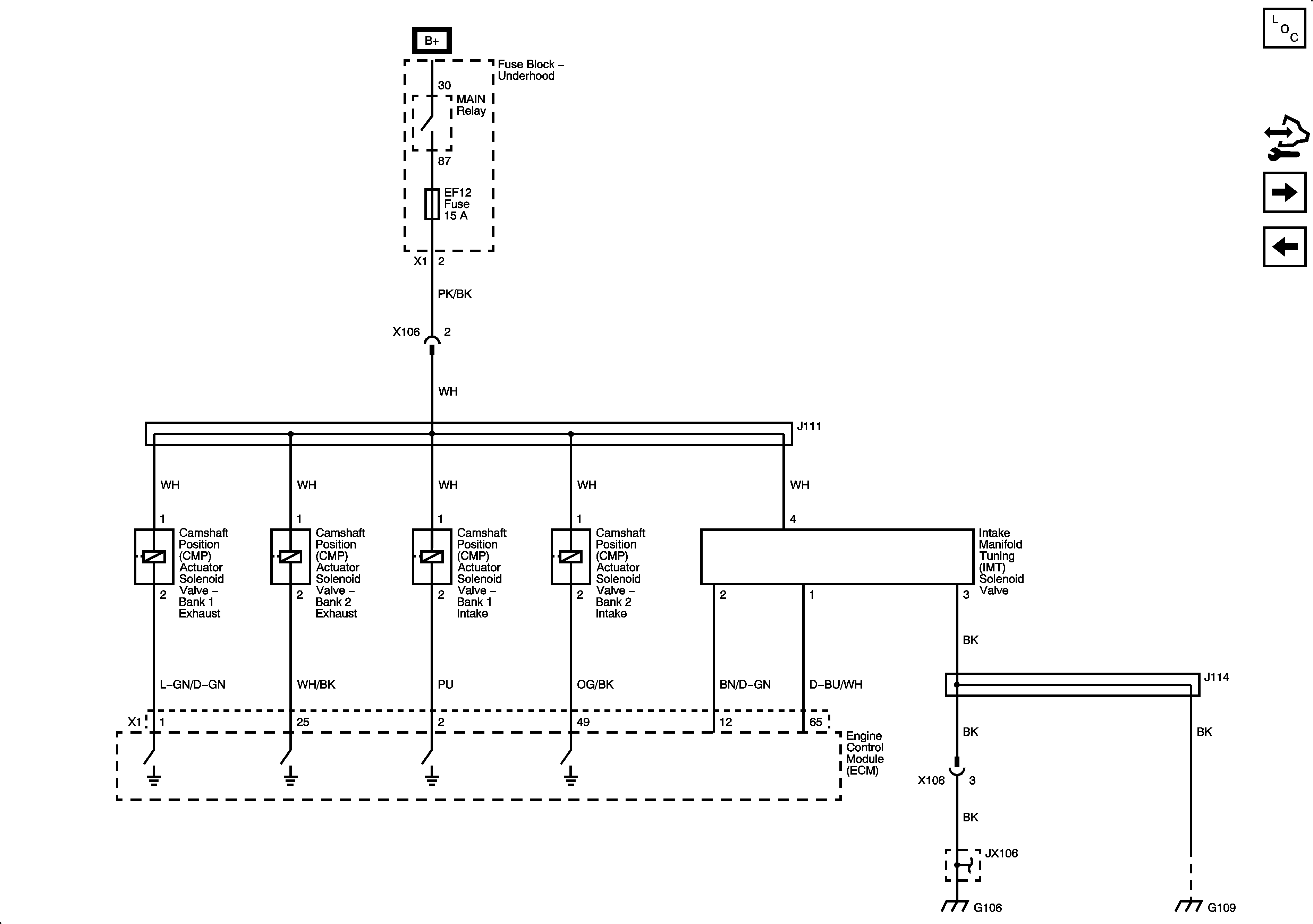
CMP Solenoids and VIM
Ignition Coils 1, 3 and 5
EF10, 11, 12, 13, 15 Fuses, Main Relay (3.2L) 1 of 2
EF10, 11, 12, 13, 15 Fuses, Main Relay (3.2L) 1 of 2
G106, G107, G109, G110 (3.2L)
Figure 8:

Camshaft Position (CMP) Solenoids and VIM


Object Number: 1950113  Size: FS
Master Electrical Component List
Control Module References
CMP Sensors
Ignition Coils 2, 4 and 6
G106, G107, G109, G110 (3.2L)
G106, G107, G109, G110 (3.2L)
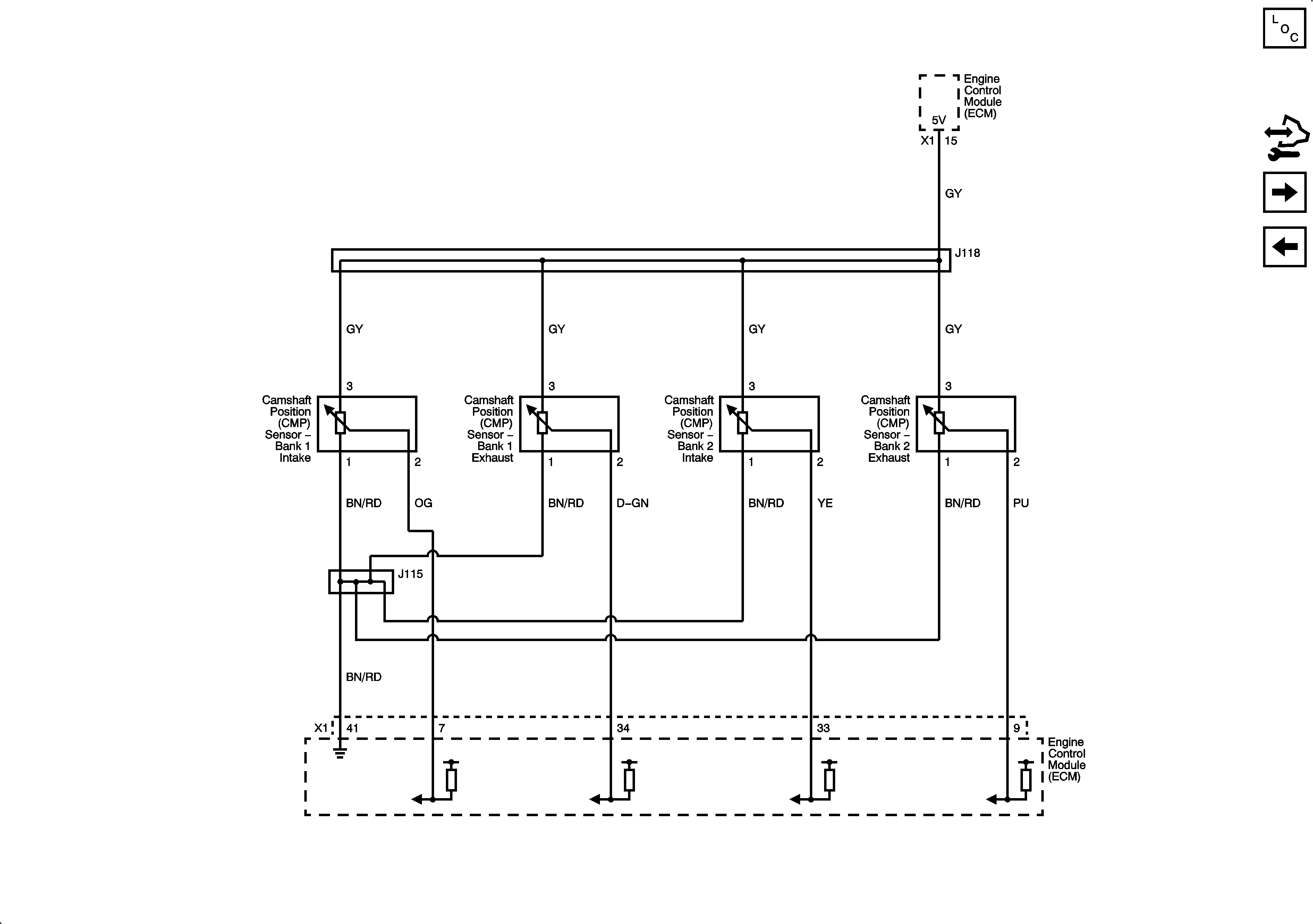
Figure 9:

Camshaft Position (CMP) Sensors


Object Number: 1950115  Size: FS
Master Electrical Component List
Control Module References
CKP and Knock Sensors
CMP Solenoids and VIM
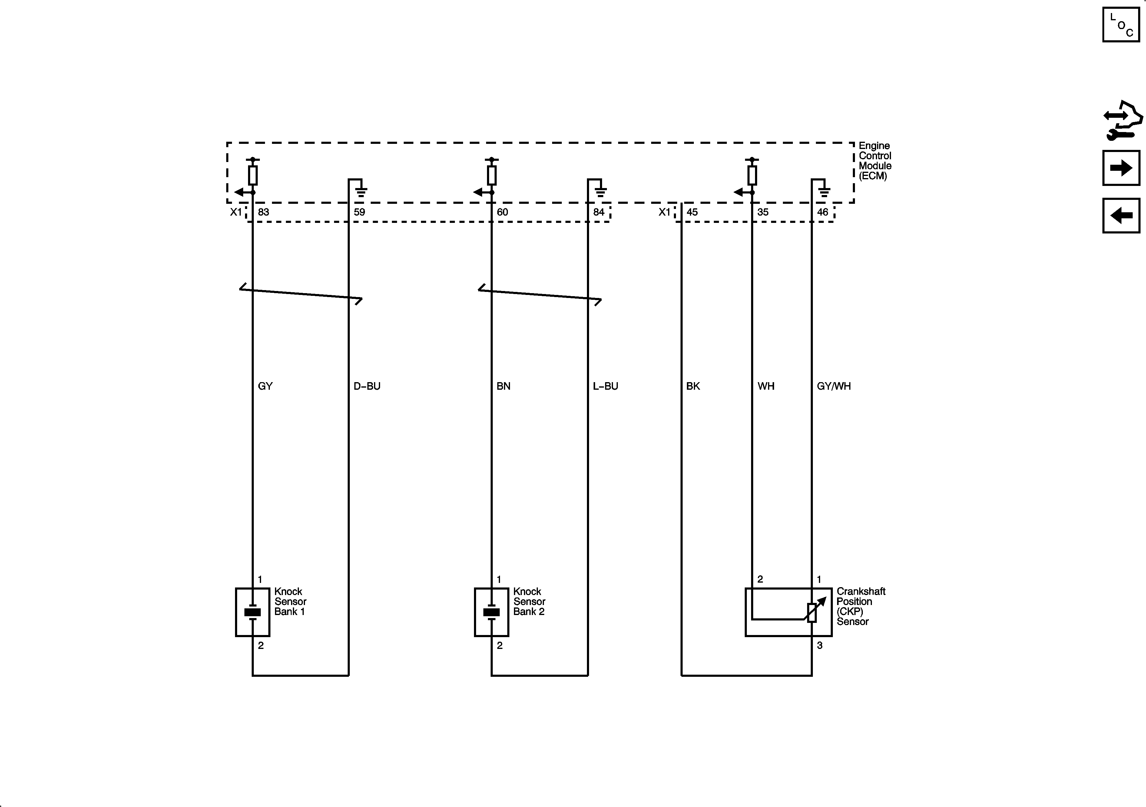
Figure 10:

Crankshaft Position (CKP) Sensors and Knock Sensors


Object Number: 1950118  Size: FS
Master Electrical Component List
Control Module References
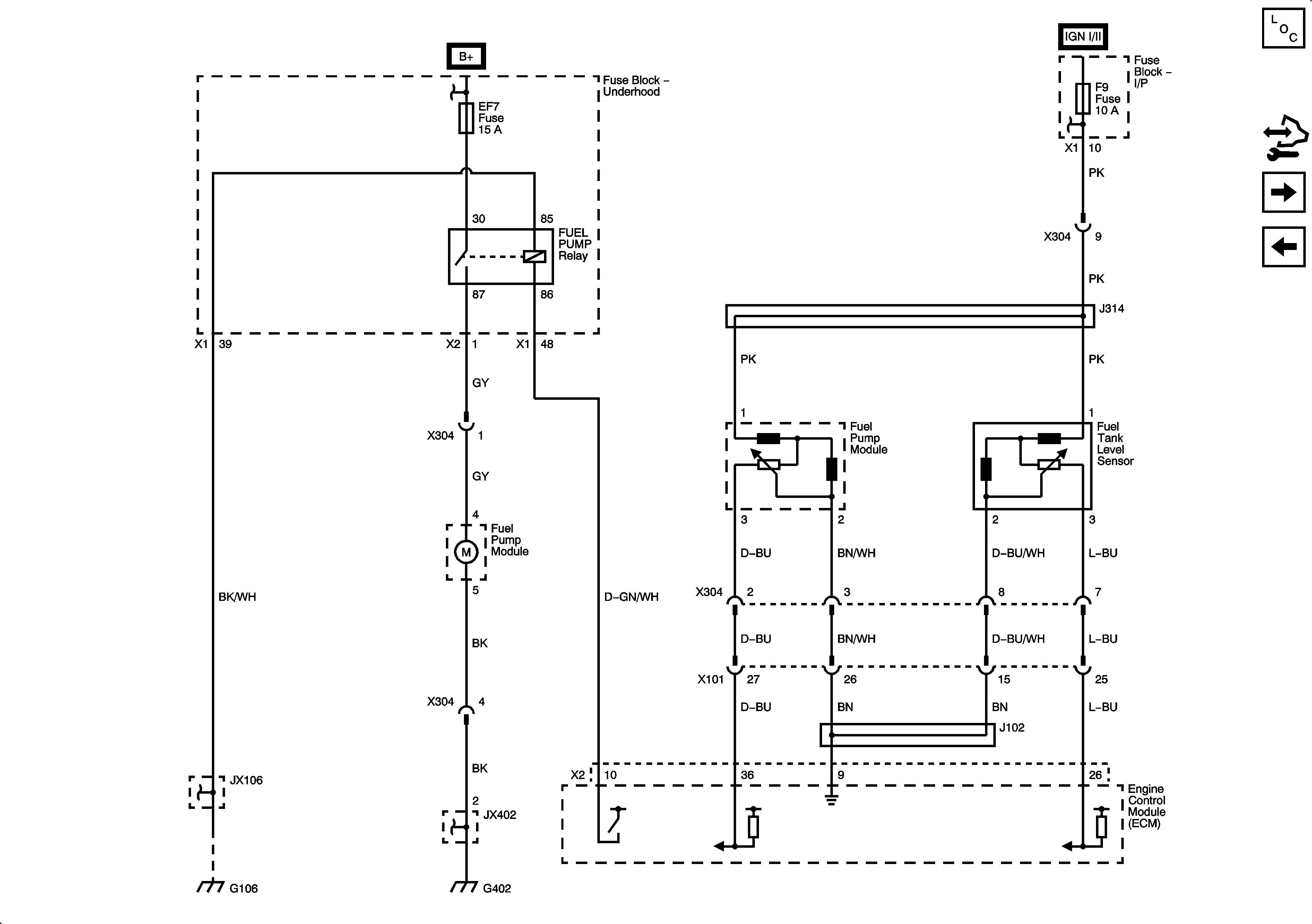
Fuel Controls
CMP Sensors
Figure 11:

Fuel Controls


Object Number: 1950121  Size: FS
Master Electrical Component List
Control Module References
EVAP Solenoid and Fuel Injectors
CKP and Knock Sensors
EF7, F6, 8, 9, 13, 17, 20, 25, 27, 29 Fuses, Run/Crank, Rear Fog Lamps, Outside Rearview Mirror, liftgate Glass Relays
EF7, F6, 8, 9, 13, 17, 20, 25, 27, 29 Fuses, Run/Crank, Rear Fog Lamps, Outside Rearview Mirror, liftgate Glass Relays
G106, G107, G109, G110 (3.2L)
G402
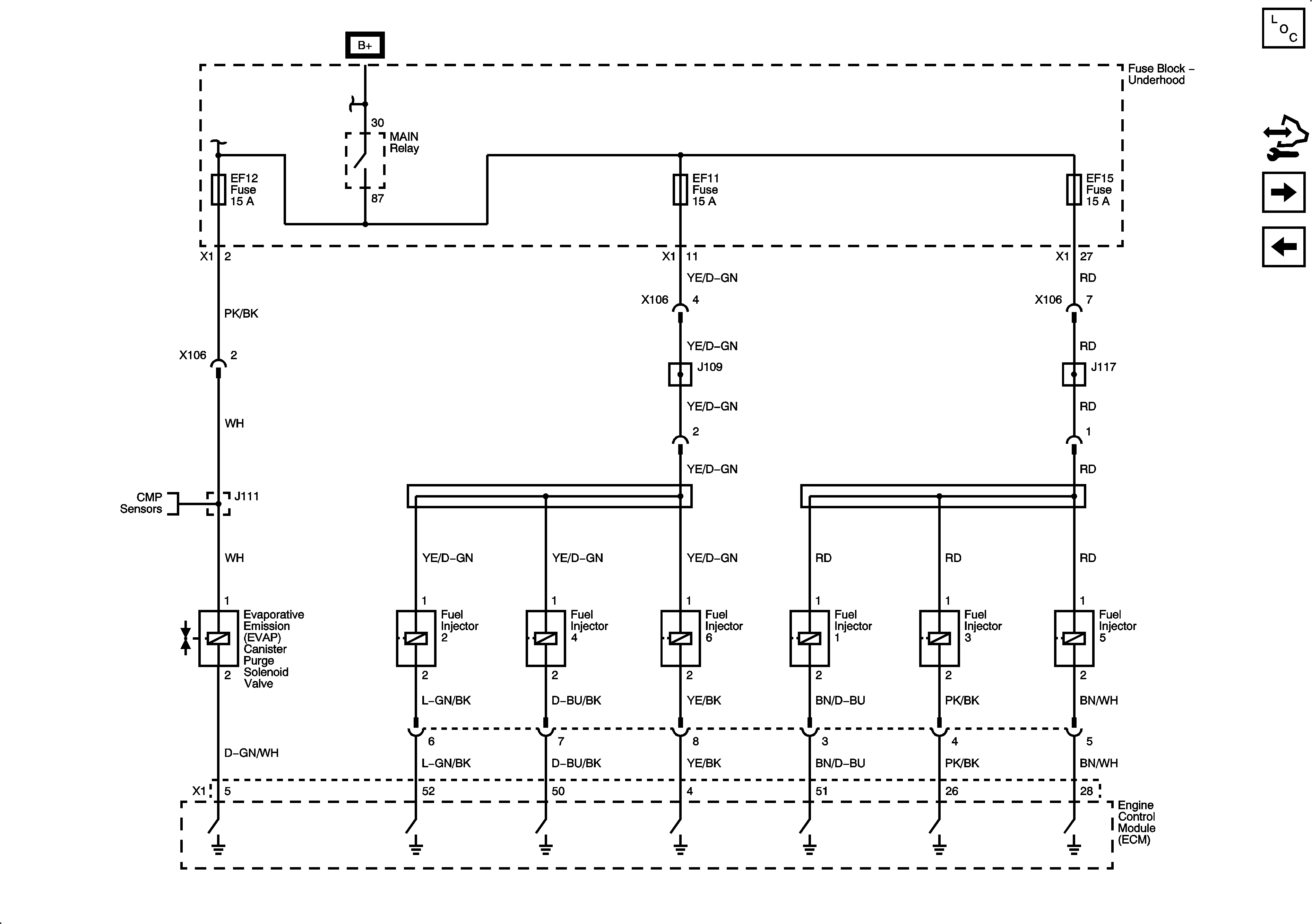
Figure 12:

Evaporative Emission (EVAP) Solenoid and Fuel Injectors


Object Number: 1950122  Size: FS
Master Electrical Component List
Control Module References
Subsystem References
Fuel Controls
EF10, 11, 12, 13, 15 Fuses, Main Relay (3.2L) 1 of 2
EF10, 11, 12, 13, 15 Fuses, Main Relay (3.2L) 1 of 2
CMP Sensors
Figure 13:

Subsystem References


Object Number: 1950125  Size: FS
Master Electrical Component List
Control Module References
EVAP Solenoid and Fuel Injectors
Power, Ground, Gages
Stop and Backup Lamps
Engine Cooling Schematics
Blower Controls
Compressor Controls
Charging System