GM Service Manual Online
For 1990-2009 cars only
Figure 1:

Case and Associated Parts


Object Number: 1891276  Size: LF
(1)Control Valve Body Cover Bolt
(2)Control Valve Body Cover Assembly
(3)Control Valve Body Cover Gasket
(4)Control Valve Body Bolt
(5)Control Valve Body Cover Hole Seal
(6)Control Solenoid Valve Heat Sink Bolt
(7)Control Solenoid (w/Body and TCM) Valve Assembly
(8)Control Valve Body Filter Plate Assembly
(9)Control Valve Body Bolt
(10)Control Valve Body Bolt
(11)Control Valve Body Assembly
(12)Control Valve Body Spacer Plate Assembly
(13)A/Trans Fluid Level Control Valve
(14)A/Trans Fluid Level Control Valve Gasket
(15)A/Trans Output Speed Sensor Bolt
(16)A/Trans Output Speed Sensor Assembly
(17)Manual Shaft Detent Spring Bolt
(18)Manual Shaft Detent Lever Spring Assembly
(19)A/Trans Input Speed Sensor Assembly
(20)A/Trans Input Speed Sensor Assembly O-Ring Seal
(21)A/Trans Input Speed Sensor Bolt
(22)Fill Cap
(23)Fill Cap Seal
(24)Torque Converter Housing Gasket
(25)A/Trans Fluid Pump Seal Assembly
(26)Torque Converter with Fluid Pump Housing Assembly
(27)Torque Converter and Differential Housing Bolt
(28)A/Trans Fluid Fill Tube Plug Assembly
(29)Torque Converter Assembly
Figure 2:

Transmission Case Assembly


Object Number: 1891279  Size: MF
(50)A/Trans Case Assembly
(51)A/Trans Fluid Pressure Test Hole Plug
(53)Transmission Case Cover Locator Pin
(55)A/Trans Fluid Check Ball
(56)Input Shaft Support
(57)Input Shaft Support Bolt
(58)3-5-Reverse and 4-5-6 Clutch Fluid Seal Ring
(59)Drive Link Lube Fluid Seal
(60)Drive Link Lube Scoop
(61)Front Differential Carrier Baffle Bolt
(62)Front Differential Carrier Baffle
(63)Oil Level Plug
(64)Drain Plug
(65)Drive Shaft Oil Seal Assembly
(66)Control Valve Body Locator Pin
(67)1-2-3-4 and Low Reverse Clutch Fluid Passage Seal
(68)Drive Link Lube Fluid Seal
Figure 3:

Torque Converter and Fluid Pump Housing Assembly


Object Number: 1891280  Size: MF
(200)A/Trans Fluid Pump Bolt
(201)A/Trans Fluid Pump Assembly
(202)Torque Converter and Differential Housing Seal
(203)A/Trans Fluid Filter Assembly
(204)Front Differential Carrier Baffle Bolt
(205)Front Differential Carrier Baffle
(206)Front Differential Ring Gear Retainer
(207)Front Differential Ring Gear
(208)Torque Converter and Differential Housing
(209)Front Wheel Drive Shaft Oil Seal Assembly
Figure 4:

Drive Link Assembly


Object Number: 1891282  Size: MF
(50)A/Trans Case
(220)Park Gear Retainer Ring
(221)Park Gear
(222)Output Carrier Transfer Drive Gear Hub
(223)Drive Sprocket Bearing Assembly
(224)Drive Sprocket
(225)Drive Link Assembly
(226)Drive Sprocket Thrust Washer
(227)Drive Sprocket Retainer Ring
(228)Driven Sprocket Bearing Assembly
(229)Driven Sprocket
(230)Final Drive Sun Gear
(232)Differential Carrier Assembly
(233)Front Differential Carrier Bearing Assembly
Figure 5:

Oil Pump Assembly


Object Number: 1891283  Size: LF
(300)Torque Converter Fluid Seal Retainer
(301)Torque Converter Fluid Seal Assembly
(302)A/Trans Fluid Pump Cover Bolt
(303)A/Trans Fluid Pump Body
(304)Pump Blowoff Ball Valve
(305)Pump Blowoff Valve Spring
(306)Pressure Regulator Valve Bore Plug Retainer
(307)Pressure Regulator Valve Bore Plug
(308)Pressure Regulator Valve Spring
(309)Pressure Regulator Valve
(310)Torque Converter Clutch Blowoff Ball Valve
(311)Torque Converter Clutch Blowoff Ball Valve Spring
(312)Torque Converter Clutch Control Valve
(313)Torque Converter Clutch Control Valve Spring
(314)Torque Converter Clutch Control Valve Spring Retainer
(315)A/Trans Fluid Pump Drive Gear
(316)A/Trans Fluid Pump Driven Gear
(317)Cover to Body Locating Pin
(318)A/Trans Fluid Pump Cover Assembly
(319)Torque Converter Fluid Seal Assembly
Figure 6:

Control Valve Body Assembly (1 of 2)


Object Number: 1891285  Size: MF
(400)Control Valve Body Bolt
(401)Control Solenoid Valve Support
(402)Valve Channel Plate
(403)Channel Plate to Valve Body Spacer Plate Assembly
(404)Control Valve Body Ball Check Valve
(405)Control Valve Body Assembly
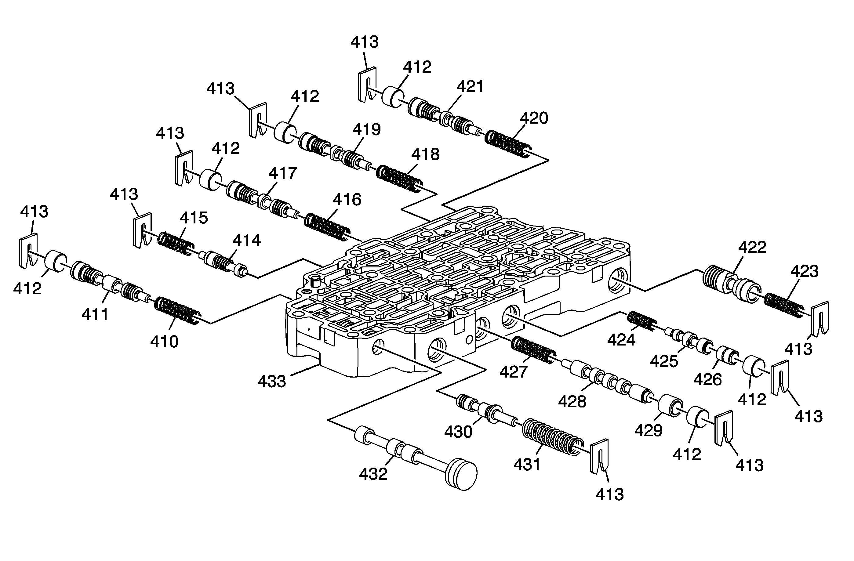
Figure 7:

Control Valve Body Assembly (2 of 2)


Object Number: 1891288  Size: MF
(410)Reverse and 4-5-6 Clutch Regulator Valve Spring
(411)Reverse and 4-5-6 Clutch Regulator Valve
(412)Clutch Valve Bore Plug
(413)Valve Spring Retainer
(414)1-2-3-4 Clutch Boost Valve
(415)1-2-3-4 Clutch Boost Valve Spring
(416)1-2-3-4 Clutch Regulator Valve Spring
(417)1-2-3-4 Clutch Regulator Valve
(418)2-6 Clutch Regulator Valve Spring
(419)2-6 Clutch Regulator Valve
(420)3-5-Reverse Clutch Regulator Valve Spring
(421)3-5-Reverse Clutch Regulator Valve
(422)Clutch Piston Dam Feed Regulator Valve
(423)Clutch Piston Dam Feed Regulator Valve Spring
(424)Torque Converter Clutch Regulator Apply Valve Spring
(425)Torque Converter Clutch Regulator Apply Valve
(426)Torque Converter Clutch Regulator Apply Shuttle Valve
(427)Clutch Select Valve Spring
(428)Clutch Select Valve
(429)Default Override Shuttle Valve
(430)Actuator Feed Limit Valve
(431)Actuator Feed Limit Valve Spring
(432)Manual Valve
(433)Control Valve Body Assembly
Figure 8:

3-5 Reverse Clutch Assembly


Object Number: 1891289  Size: MF
(500)A/Trans Input Shaft Speed Sensor Reluctor Wheel Retainer Ring
(501)A/Trans Input Shaft Speed Sensor Reluctor Wheel
(502)3-5-Reverse Clutch Piston
(503)3-5-Reverse Clutch Piston Return Spring Assembly
(504)3-5-Reverse Clutch Piston Inner Seal
(505)3-5-Reverse Clutch Piston Inner Seal
(506)3-5-Reverse Clutch Piston Dam Seal
(507)3-5-Reverse Clutch Apply Plate
(508)3-5-Reverse Clutch Plate
(509)3-5-Reverse Clutch (w/Friction Material) Plate Assembly
(510)3-5-Reverse Clutch Backing Plate
(511)3-5-Reverse Clutch Backing Plate Retainer Ring
Figure 9:

4-5-6 Clutch Assembly


Object Number: 1891290  Size: MF
(515)Turbine Shaft Retainer Ring
(516)3-5-Reverse and 4-5-6 Clutch Housing Assembly
(517)Turbine Shaft
(518)4-5-6 Clutch Piston Outer Seal
(519)4-5-6 Clutch Piston Outer Seal
(520)4-5-6 Clutch Piston
(521)4-5-6 Clutch Piston Inner Seal
(522)4-5-6 Clutch Piston Return Spring Assembly
(523)4-5-6 Clutch Piston Fluid Dam Assembly
(524)4-5-6 Clutch Piston Fluid Dam Retainer Ring
(525)4-5-6 Clutch (Waved) Plate
(526)4-5-6 Clutch Apply Plate
(527)4-5-6 Clutch (w/Friction Material) Plate Assembly
(528)4-5-6 Clutch Plate
(529)4-5-6 Clutch Backing Plate
(530)Reaction Carrier Hub Thrust Bearing Assembly
(531)Reaction Carrier Hub Assembly
(532)4-5-6 Clutch Backing Plate Retainer Ring
Figure 10:

2-6, Low and Reverse and 1-2-3-4 Clutch Plate Assemblies


Object Number: 1891291  Size: LF
(50)A/Trans Case
(535)2-6 Clutch Piston Assembly
(536)2-6 Clutch Spring
(537)2-6 Clutch Spring Retainer Ring
(538)3-5-Reverse and 4-5-6 Clutch Housing Thrust Bearing
(539)3-5-Reverse and 4-5-6 Clutch Housing Assembly
(540)2-6 Clutch Apply (Waved) Plate
(541)2-6 Clutch Plate
(542)2-6 Clutch (w/Friction Material) Plate Assembly
(543)Low and Reverse Clutch Assembly
(544)Low and Reverse Clutch Backing Plate
(545)Low and Reverse Clutch (w/Friction Material) Plate Assembly
(546)Low and Reverse Clutch Plate
(547)Low and Reverse Clutch Apply (Waved) Plate
(548)Low and Reverse Clutch Spring Retainer
(549)Low and Reverse Clutch Spring
(550)Low and Reverse Clutch Piston
(551)Low and Reverse and 1-2-3-4 Clutch Housing
(552)1-2-3-4 Clutch Piston
(553)1-2-3-4 Clutch Spring
(554)1-2-3-4 Clutch Piston Retainer
(555)Output Sun Gear Assembly
(556)Output Sun Thrust Bearing Assembly
(557)1-2-3-4 Clutch (Waved) Plate
(558)1-2-3-4 Clutch Plate
(559)1-2-3-4 Clutch (w/Friction Material) Plate Assembly
(560)1-2-3-4 Clutch Backing Plate
(561)1-2-3-4 Clutch Backing Plate Retainer Ring
Figure 11:

Input, Output and Reaction Gearsets


Object Number: 1891293  Size: MF
(565)Reaction Sun Gear Thrust Bearing Assembly
(566)Reaction Sun Gear Assembly
(567)Reaction Carrier Assembly
(568)Input Carrier Thrust Bearing Assembly
(569)Input Sun Gear Thrust Bearing Assembly
(570)Input Carrier Assembly
(571)Input Sun Gear
(572)Input Sun Gear Thrust Bearing Assembly
(573)Output Carrier Thrust Bearing Assembly
(574)Output Carrier Assembly
Figure 12:

Front Differential Carrier Assembly


Object Number: 1891295  Size: LF
(580)Differential Sun Gear to Differential Housing Bearing Assembly
(581)Final Drive Retainer
(582)Differential Carrier Assembly
(583)Final Drive Pinion Pin
(584)Final Drive Inner and Outer Washer
(585)Final Drive Roller
(586)Pinion Final Drive Gear
(587)Front Differential Pinion Gear Shaft
(588)Front Differential Pinion Gear Shaft Pin
(589)Front Differential Pinion Gear Thrust Washer
(590)Front Differential Pinion Gear
(591)Front Differential Side Gear Thrust Washer
(592)Front Differential Side Gear
Figure 13:

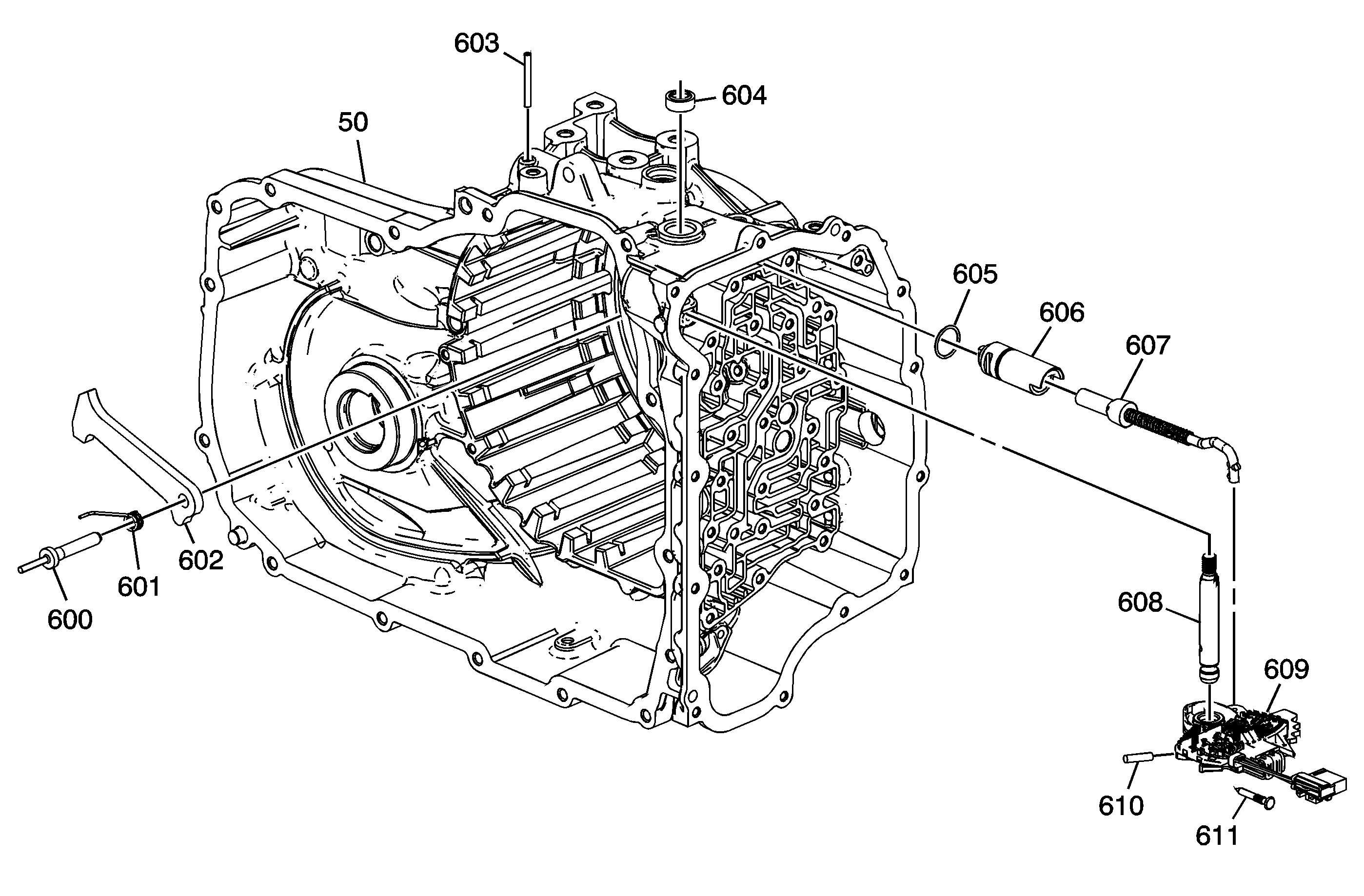
Park System Components


Object Number: 1891298  Size: MF
(50)A/Trans Case
(600)Park Pawl Shaft
(601)Park Pawl Spring
(602)Park Pawl
(603)Park Pawl Actuator Guide Pin
(604)Manual Shift Shaft Seal
(605)Park Pawl Actuator Guide Seal
(606)Park Pawl Actuator Guide
(607)Park Pawl Actuator Assembly
(608)Manual Shift Detent Lever Shaft
(609)Manual Shift Detent (w/Shaft Position Switch) Lever Assembly
(610)Manual Shift Detent Lever Pin
(611)Manual Shift Shaft Pin