GM Service Manual Online
For 1990-2009 cars only
Makes
🢒
GMC_Truck
🢒
2009
🢒
Terrain
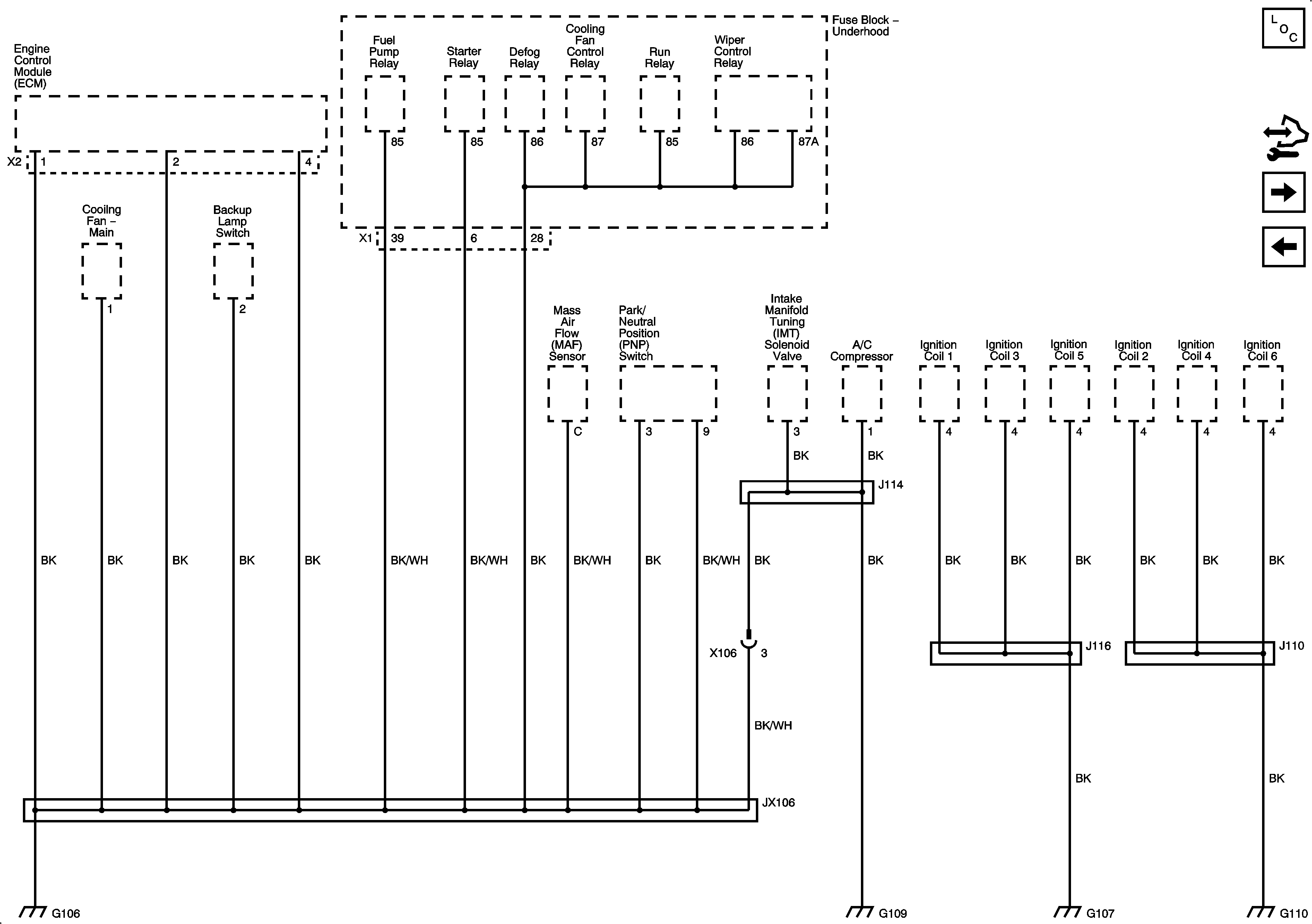
🢒 G106, G107, G109, G110 (3.2L)
G106, G107, G109, G110 (3.2L)
G106, G107, G109, G110 (3.2L)
Master Electrical Component List
Control Module References
G106 (2.0L Diesel)
G102, G202, G203, G204