GM Service Manual Online
For 1990-2009 cars only
Figure 1:

Module Power, Ground, Serial Data, and MIL


Object Number: 1492920  Size: FS
Master Electrical Component List
Powertrain Control Module Description
Engine Data Sensors - 5-Volt and Low Reference
Engine Controls Schematic Icons
Ignition Switch - OFF/RUN/START, RUN/START and START Busses
B+ Bus
Ignition Switch - OFF/RUN/START, RUN/START and START Busses
A/C COMP, HTD FUEL, PCM-B, and RR DEFOG Fuses
GAGES, L-RR TRUCK, R-RR TRUCK, and SIR Fuses/Circuit Breakers
ENGINE and PCM-1 Fuses/Circuit Breakers
START and TRANS Fuses/Circuit Breaker
Instrument Panel Cluster - 1 of 2
ENGINE and PCM-1 Fuses/Circuit Breakers
START and TRANS Fuses/Circuit Breaker
Splice Pack SP203
G203 - 2 of 4
G100 - L18
Figure 2:

Engine Data Sensors - 5-Volt and Low Reference


Object Number: 1492958  Size: FS
Master Electrical Component List
Powertrain Control Module Description
Fuse Block - Underhood Ignition A Relay
Module Power, Ground, Serial Data, and MIL
Engine Controls Schematic Icons
Figure 3:

Fuse Block - Underhood and IGN-A Relay


Object Number: 1492974  Size: FS
Master Electrical Component List
Powertrain Control Module Description
Engine Data Sensors-VSS
Engine Data Sensors - 5 Volt and Low Reference
Engine Controls Schematic Icons
B+ Bus Bar
Ignition Switch, OFF/RUN/START, RUN/START, and START Bus Bars
Underhood Fuse Block, ENGINE Fuse and I/P Fuse Block, PCM-I Fuse/Circuit Breaker
Underhood Fuse Block, ENGINE Fuse and I/P Fuse Block, PCM-I Fuse/Circuit Breaker
Underhood Fuse Block, ENGINE Fuse and I/P Fuse Block, PCM-I Fuse/Circuit Breaker
Underhood Fuse Block, ENG 4 and ENG 1 Fuses (L18/LB7)
Underhood Fuse Block, ENG 4 and ENG 1 Fuses (L18/LB7)
G200, G202, and G203 - 1 of 4
Figure 4:

Engine Data Sensors - VSS


Object Number: 1493020  Size: FS
Master Electrical Component List
Air Intake System Description
Engine Data Sensors - Oxygen Sensors
Fuse Block - Underhood Ignition A Relay
Engine Controls Schematic Icons
PNP Switch and Trans Opt Connector
Instrument Panel Cluster - 2 of 2
Engine Controls Schematic Icons
Engine Controls Schematic Icons
Figure 5:

Engine Data Sensors - HO2S


Object Number: 1493056  Size: FS
Master Electrical Component List
Air Intake System Description
Engine Data Sensors - Electronic Throttle Controls
Engine Data Sensors-VSS
Engine Controls Schematic Icons
Underhood Fuse Block, ENG 3 and ENG 2 Fuses (L18)
Ignition Switch, RUN and ACC/RUN Bus Bars
BRAKE, CHASSIS, HTR/AC, and AXLE/4WD Fuses/Circuit Breakers
G101 - 1 of 2
Figure 6:

Engine Data Sensors - Electronic Throttle Controls


Object Number: 1492976  Size: FS
Master Electrical Component List
Throttle Actuator Control (TAC) System Description
Ignition Controls - Ignition Systems - 1 of 2
Engine Data Sensors - Oxygen Sensors
Engine Controls Schematic Icons
Ignition Switch, OFF/RUN/START, RUN/START, and START Bus Bars
Underhood Fuse Block, ENGINE Fuse and I/P Fuse Block, PCM-I Fuse/Circuit Breaker
I/P Fuse Block, BRAKE ISO Fuse/Circuit Breaker
Cruise Control Switch (L18/LB7)
G203 - 2 of 4
Figure 7:

Ignition Controls - Ignition Systems - 1 of 2


Object Number: 1492977  Size: FS
Master Electrical Component List
Electronic Ignition (EI) System Description
Ignition Controls - Ignition System - 2 of 2
Engine Data Sensors - Electronic Throttle Controls
Engine Controls Schematic Icons
Ignition Switch, OFF/RUN/START, RUN/START, and START Bus Bars
B+ Bus Bar
Underhood Fuse Block, ENGINE Fuse and I/P Fuse Block, PCM-I Fuse/Circuit Breaker
Ignition Controls - Ignition System - 2 of 2
Underhood Fuse Block, ENG 3 and ENG 2 Fuses (L18)
G100 (LG4)
G100 (LG4)
Figure 8:

Ignition Controls - Ignition Systems - 2 of 2


Object Number: 1492978  Size: FS
Master Electrical Component List
Electronic Ignition (EI) System Description
Ignition Systems - CMP and CKP Sensors
Ignition Controls - Ignition Systems - 1 of 2
Engine Controls Schematic Icons
Ignition Controls - Ignition Systems - 1 of 2
Ignition Controls - Ignition Systems - 1 of 2
Figure 9:

CKP, CMP, and KS Sensors


Object Number: 1492979  Size: FS
Master Electrical Component List
Knock Sensor (KS) System Description
Fuel Controls - Fuel Pump Controls
Ignition Controls - Ignition System - 2 of 2
Engine Controls Schematic Icons
Figure 10:

Fuel Controls - Fuel Pump Controls


Object Number: 1492980  Size: FS
Master Electrical Component List
Fuel System Description
Fuel System - B3D Only
Ignition Systems - CMP and CKP Sensors
Engine Controls Schematic Icons
B+ Bus Bar
G112, G113, G203 - 4 of 4, G204, G205 and G400
G112, G113, G203 - 4 of 4, G204, G205 and G400
Figure 11:

Fuel Controls - Fuel Injectors


Object Number: 1492981  Size: FS
Master Electrical Component List
Fuel System Description
Device Controls - EGR Valve and Solenoid
Fuel System - B3D Only
Engine Controls Schematic Icons
Ignition Switch, OFF/RUN/START, RUN/START, and START Bus Bars
Underhood Fuse Block, ENGINE Fuse and I/P Fuse Block, PCM-I Fuse/Circuit Breaker
Underhood Fuse Block, ENGINE Fuse and I/P Fuse Block, PCM-I Fuse/Circuit Breaker
G100 (L18)
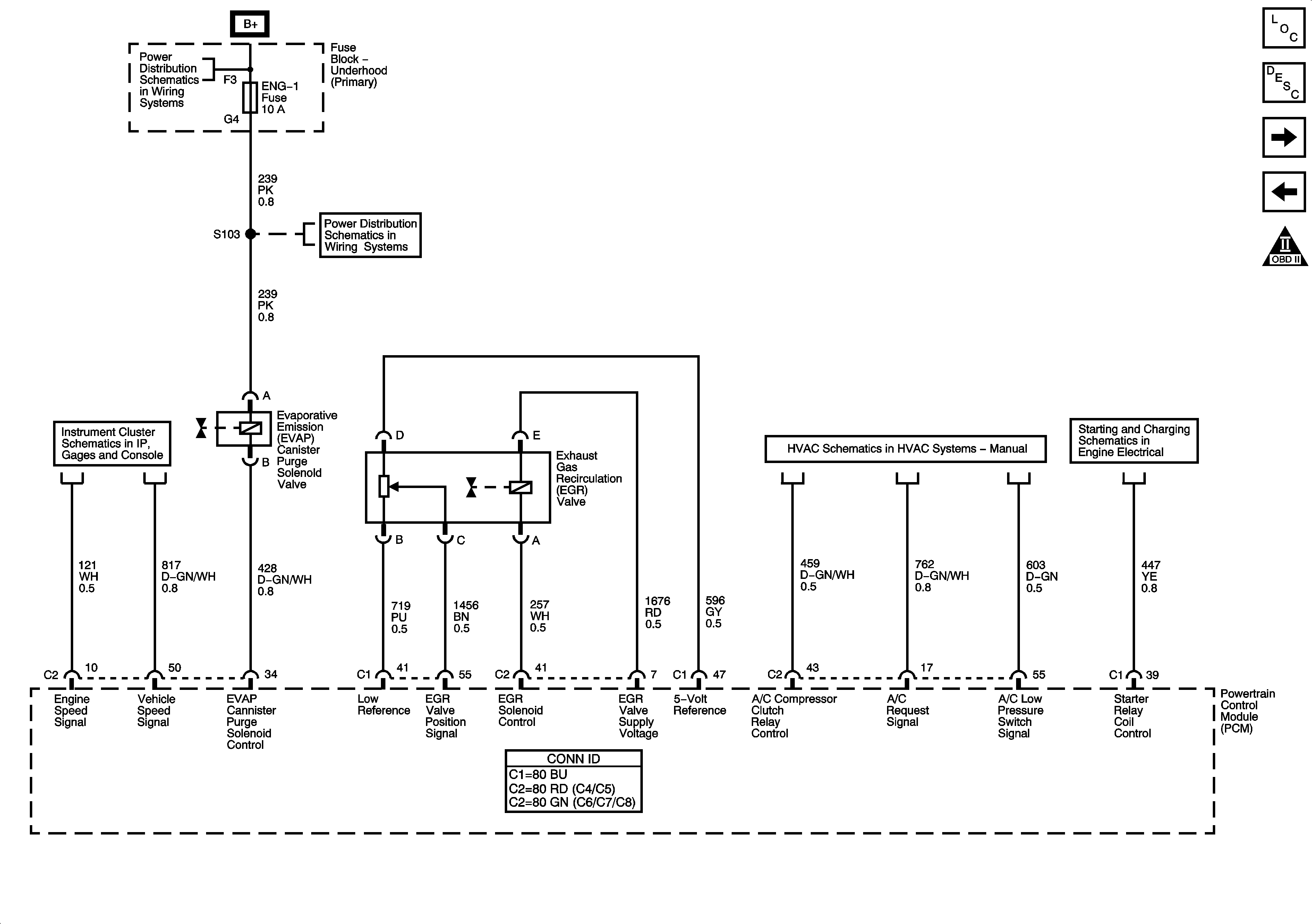
Figure 12:

Device Controls - EGR Valve


Object Number: 1492983  Size: FS
Master Electrical Component List
Powertrain Control Module Description
Controlled/Monitored Subsystem Reference
Fuel Controls - Fuel Injectors
Engine Controls Schematic Icons
Underhood Fuse Block, ENG 4 and ENG 1 Fuses (L18/LB7)
Underhood Fuse Block, ENG 4 and ENG 1 Fuses (L18/LB7)
Instrument Panel Cluster - 2 of 2
Blower Controls (C60)
Starter and Charging System (LG4/LG5)
Figure 13:

Controlled/Monitored Subsystem References - 1 of 2


Object Number: 1493100  Size: FS
Master Electrical Component List
Powertrain Control Module Description
Controlled/Monitored Subsystem References - 2 of 2
Device Controls - EGR Valve
Engine Controls Schematic Icons
Instrument Panel Cluster - 2 of 2
Engine Cooling Schematics
Charging System (L18/LLY)
Starting System (L18/LLY)
Module Power, Ground, Serial Data, and MIL, VSS, and Torque
Cruise Control Schematics
Figure 14:

Controlled/Monitored Subsystem References - 2 of 2


Object Number: 1493126  Size: FS
Master Electrical Component List
Powertrain Control Module Description
Controlled/Monitored Subsystem Reference
Engine Controls Schematic Icons
Power Takeoff (LG4/L18/LB7) - 1 of 2
Module Power, Ground, Serial Data, MIL, VSS, and Torque Signals