GM Service Manual Online
For 1990-2009 cars only
Makes
🢒
GMC_Truck
🢒
2005
🢒
TopKick C-Series (Conventional) C4/C5
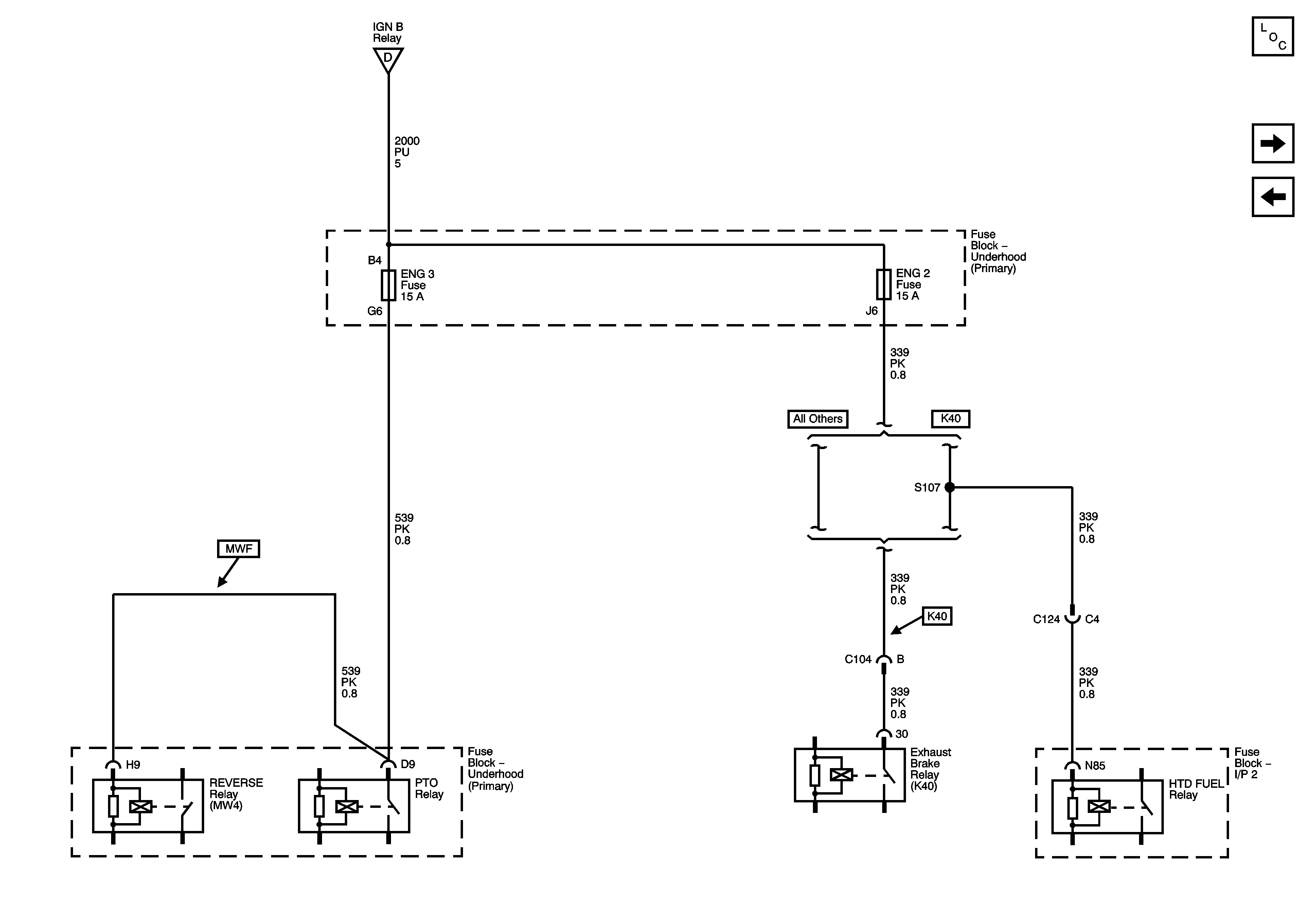
🢒 Underhood Fuse Block, ENG 3, O2A, and ENG 2 Fuses (LG4)
Underhood Fuse Block, ENG 3, O2A, and ENG 2 Fuses (LG4)
Underhood Fuse Block, ENG 3, O2A, and ENG 2 Fuses - LG4
Master Electrical Component List
Underhood Fuse Block, ENG 3 and ENG 2 Fuses (LG5/LB7)
Underhood Fuse Block, ENG 3 and ENG 2 Fuses (L18)
Underhood Fuse Block, ENGINE Fuse and I/P Fuse Block, PCM-I Fuse/Circuit Breaker