GM Service Manual Online
For 1990-2009 cars only
Makes
🢒
GMC_Truck
🢒
2003
🢒
TopKick C-Series (Conventional) C6/C7/C8
🢒
Engine
🢒
Engine Electrical
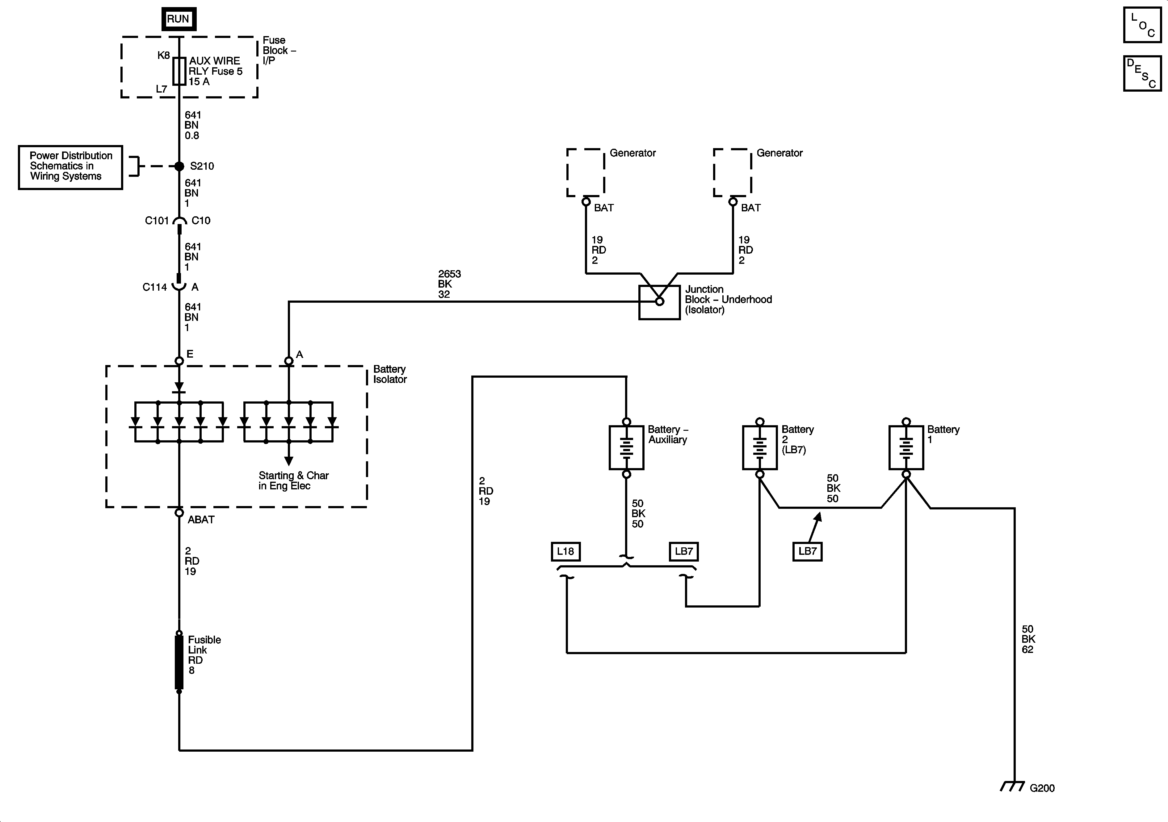
🢒 Auxiliary Battery Schematics
Auxiliary Battery, Isolator Circuits
Master Electrical Component List
Battery Description and Operation
I/P Fuse Block, IGN 4, and AUX RLY Fuses/Circuit Breakers