GM Service Manual Online
For 1990-2009 cars only
Makes
🢒
GMC_Truck
🢒
2004
🢒
TopKick C-Series (Conventional) C6/C7/C8
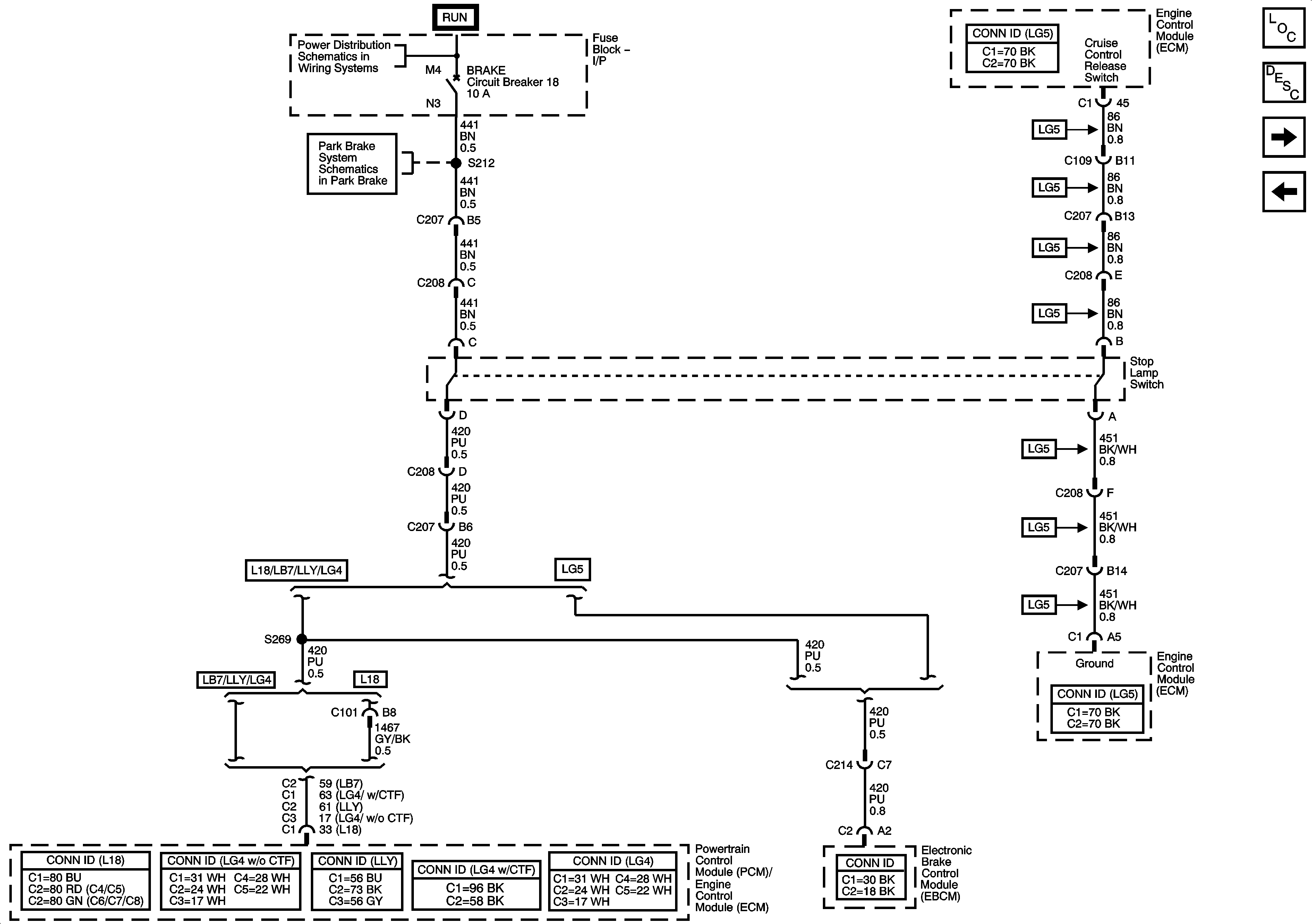
🢒 Stoplamp Switch
Stoplamp Switch
Brake Switch, Air Dryer Heater Switch
Master Electrical Component List
Air ABS Description and Operation
Wheel Speed Sensors and Brake Pressure Modulator Valves
EBC, Air Brake Relay, Telltale Module ABS
Ignition Switch - RUN and ACC/RUN Bus Bars
AXLE/4WD, BRAKE, CHASSIS, and HTR/AC Fuses/Circuit Breakers