GM Service Manual Online
For 1990-2009 cars only
Makes
🢒
GMC_Truck
🢒
2004
🢒
TopKick C-Series (Conventional) C6/C7/C8
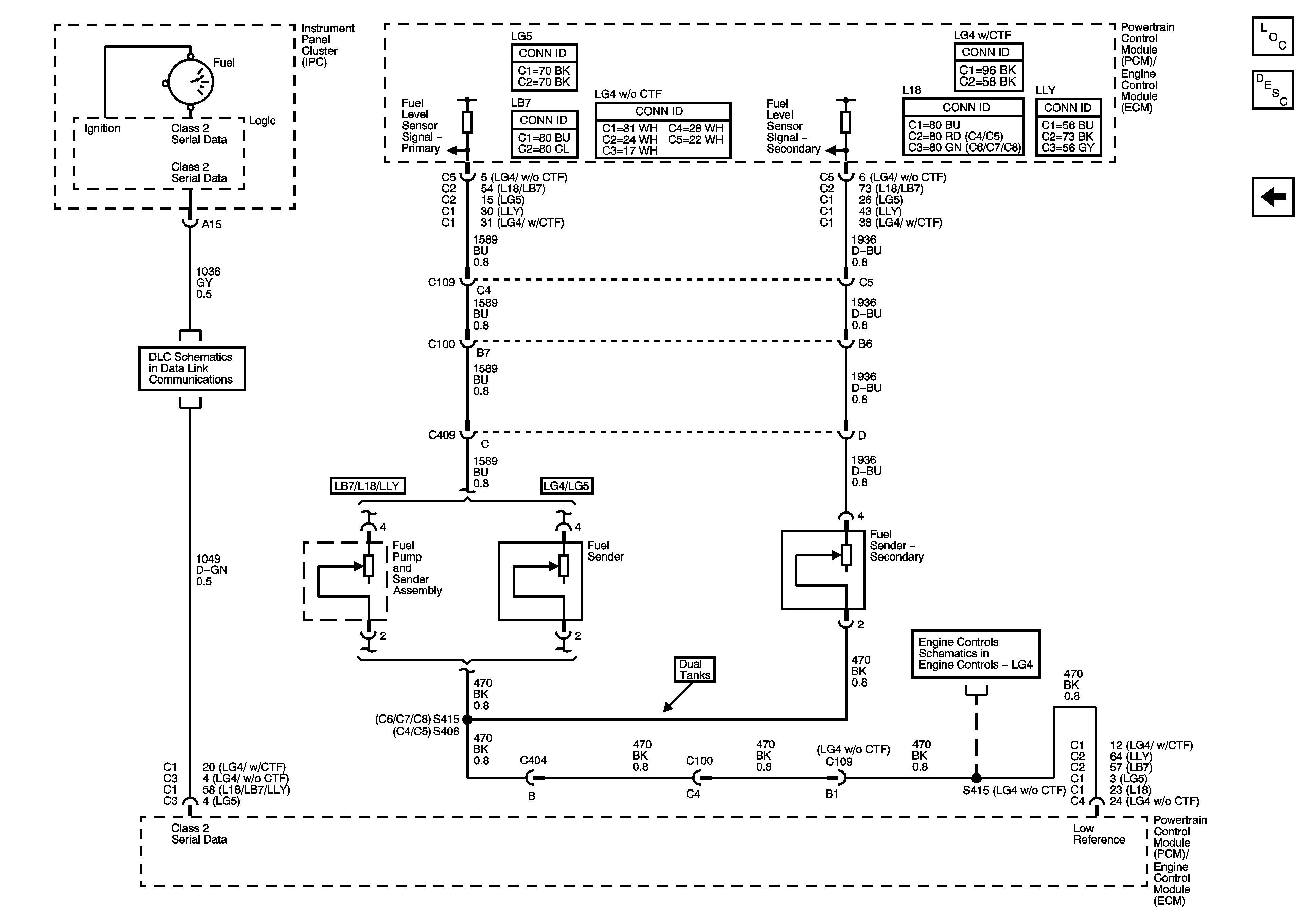
🢒 Fuel Gage
Fuel Gage
Fuel Gage
Master Electrical Component List
Instrument Cluster Description and Operation
Ground and Gages
Splice Pack SP203 (L18/LB7/LG4/LLY)
Engine Data Sensors - Glow Plug Controls