GM Service Manual Online
For 1990-2009 cars only
Makes
🢒
GMC_Truck
🢒
2000
🢒
Yukon Denali
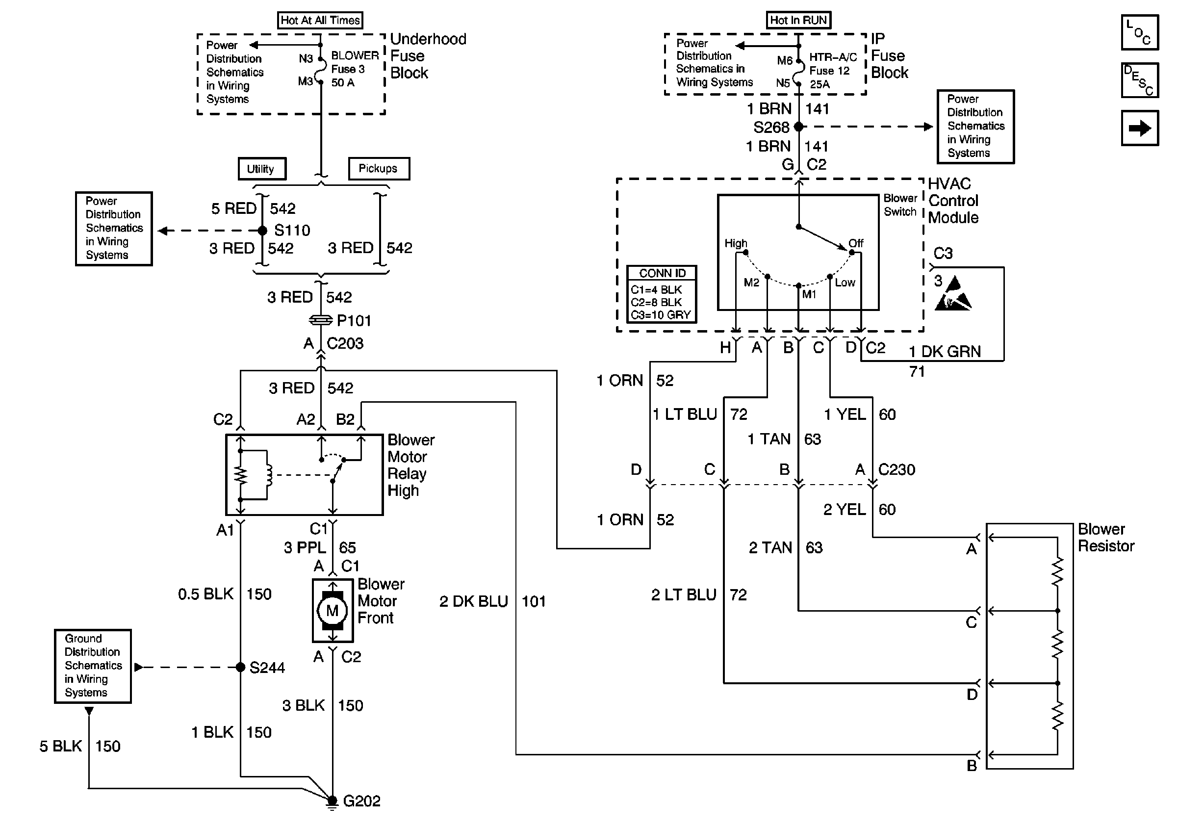
🢒 Front HVAC Blower W/ A/C
Front HVAC Blower W/ A/C
Front HVAC Blower W/ A/C
Heater Blower Controls Components
HVAC Air Delivery/Temperature Control Circuit Description
Rear Blower Controls Relays and Motors
ABS, BLOWER, STOP Fuses and Brake Lamp Relay
ABS, BLOWER, STOP Fuses and Brake Lamp Relay
G202 (1 of 4)
BRAKE and HTR-A/C Fuses
BRAKE and HTR-A/C Fuses
Handling ESD Sensitive Parts Notice