GM Service Manual Online
For 1990-2009 cars only
Makes
🢒
GMC_Truck
🢒
2003
🢒
Yukon - 2WD
🢒
Suspension
🢒
Electronic Suspension Control (ESC)
🢒 Automatic Level Control Schematics
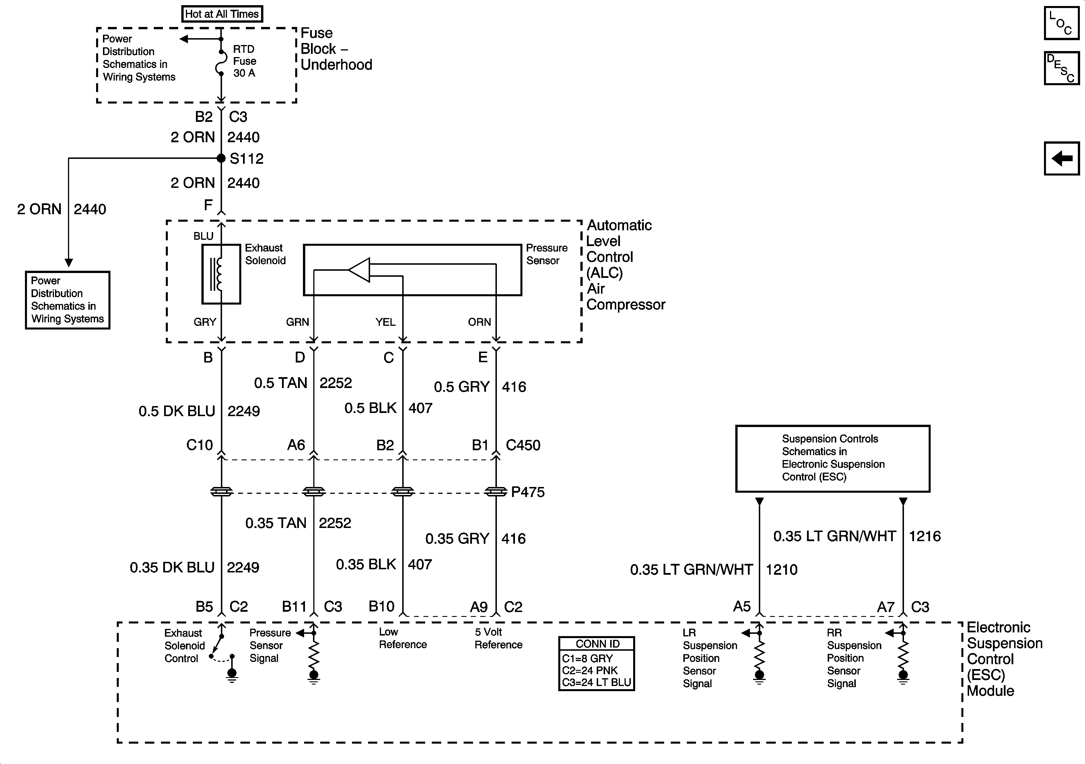
Figure
1:
Compressor Motor Control
Master Electrical Component List
Automatic Level Control Description and Operation
Suspension Level Control
IGN 3
ABS, VSES/ECAS, STUD #1, STUD #2, TBC BATT
ABS, VSES/ECAS, STUD #1, STUD #2, TBC BATT
IGN 3
G401, G402, G403
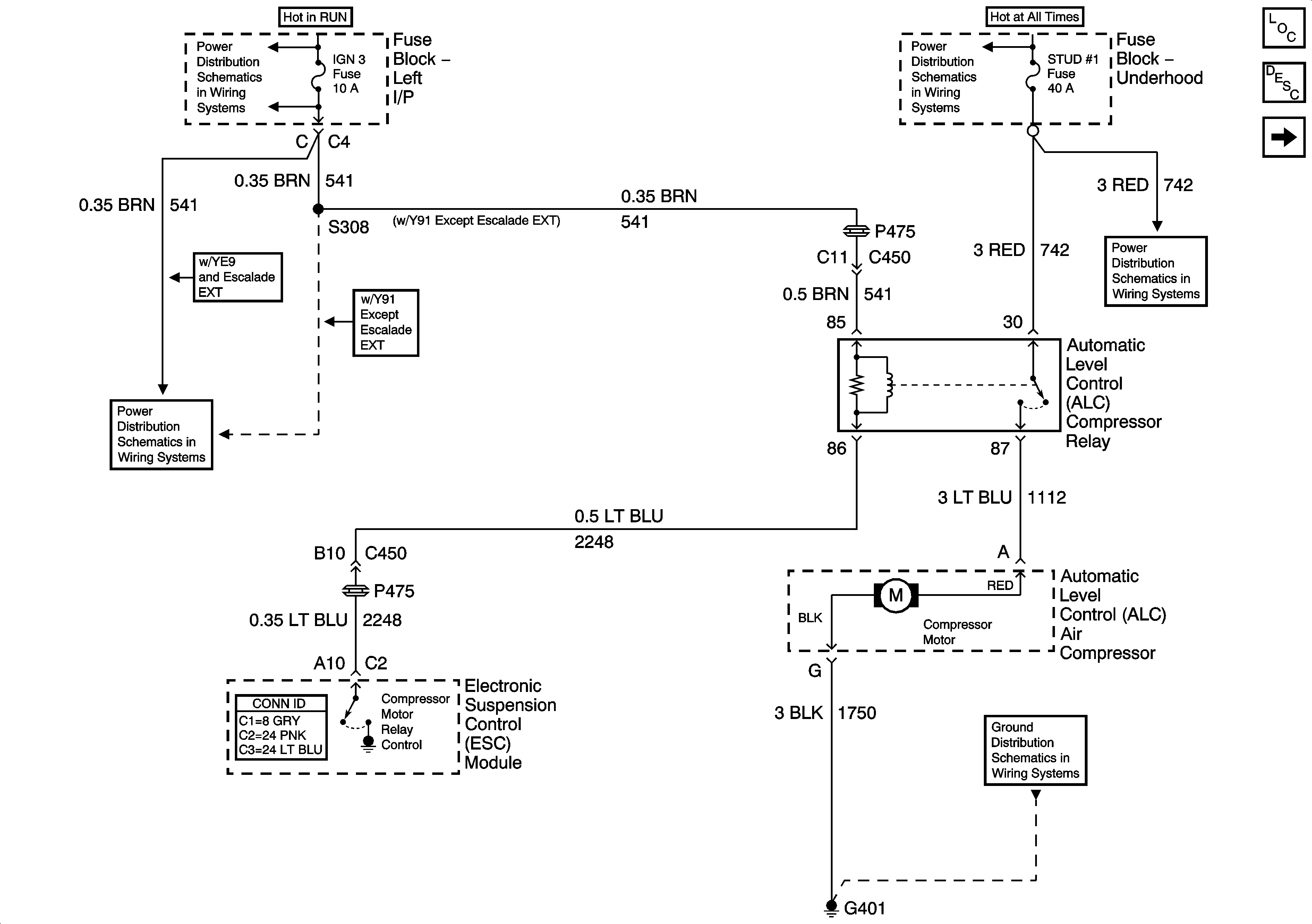
Figure
2:
Suspension Level Control
Master Electrical Component List
Automatic Level Control Description and Operation
Conpressor Motor Control
RTD, RR WPR, EAP, SUNROOF, IPC/DIC, SEO B1
RTD, RR WPR, EAP, SUNROOF, IPC/DIC, SEO B1
Suspension Position Sensors