GM Service Manual Online
For 1990-2009 cars only
Makes
🢒
GMC_Truck
🢒
2003
🢒
Yukon - 2WD
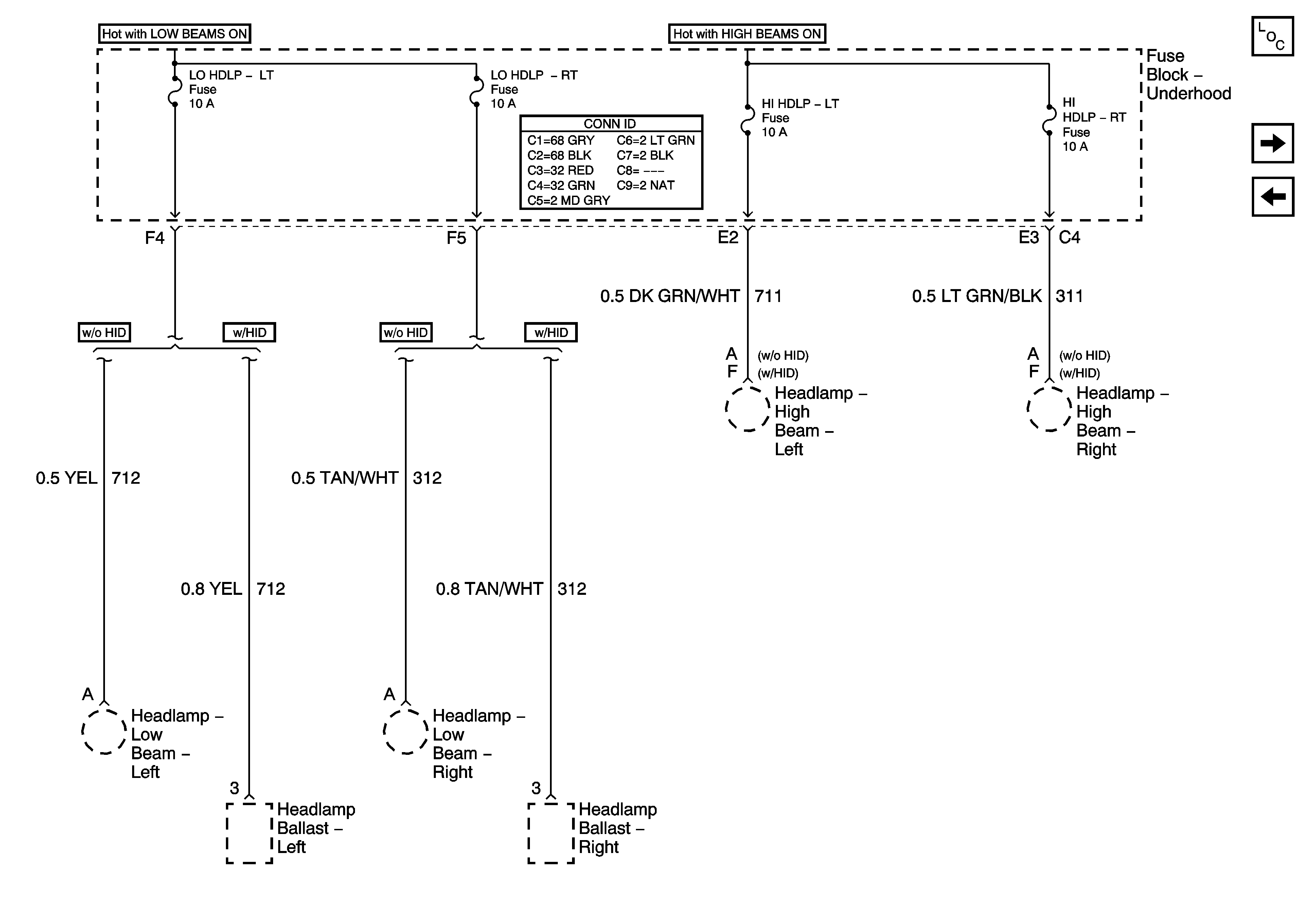
🢒 LO HDLP-LT, LO HDLP-RT, HI HDLP-LT, HI HDLP-RT
LO HDLP-LT, LO HDLP-RT, HI HDLP-LT, HI HDLP-RT
LO HDLP-LT, LO HDLP-RT, HI HDLP-LT, HI HDLP-RT
Master Electrical Component List
LR PARK, RR PARK
IGN 3